Rolly, от фильтра не отказываюсь, интересно было в чём разница раздачи из одной точки и из разных, теперь понятнее, спасибо.
major73727, спасибо, поищу дроссель. На счет ламп и этого маленького проекта, почитав, подумав, решил такое:
Прочитал о звуке FireFly (записей звучания не нашёл), схема хоть интересная, но, редкая, и т.к. в схемотехнике я слабоват мягко говоря, для первого лампового проекта решил её не использовать.
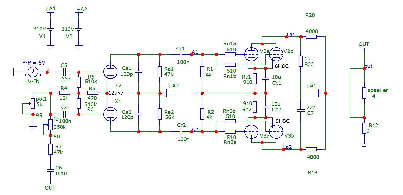
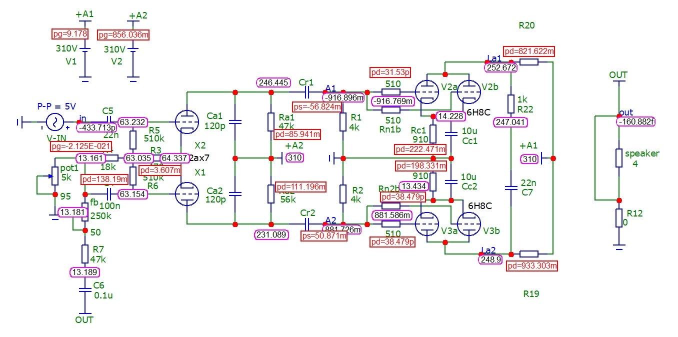
Т.к. хочу собрать позже оконечник на 6П3С (средней мощности), докупать сейчас ещё маломощные пентоды не хочется, поэтому буду делать на имеющихся триодах 6Н8С, 12AX7; изучать, практиковать, сверять результаты с расчётами симулятора.
Если не придётся сильно менять схему из-за выходного трансформатора и ещё чего-нибудь, оставлю примерно как прежнюю из исходного 1го поста.
Вот, что по трансформаторам сейчас:Трансформатор силовой:Тороидальный 30Вт, магнитопровод 60х40х25, всего 2 обмотки.
Первичная обмотка - 220В
Вторичная обмотка Iя - 220В (вторичная обмотка IIя,
которой пока нет, - 6В, для стабилизатора).
Одна обмотка - коричневые провода - 55,8 Ома, другая - белые провода - 64,8 Ома, наверное, первичка та, что с меньшим сопротивлением, т.е. ближе магнитопроводу?
Всего по расчётам, как и писал раньше, анодная + накальная должны потреблять не более 27Вт, т.е. получается трансформатор подходит.
Трансформатор выходной:Центральный керн: сечение - 30х16 мм, длинна 24 мм (48мм у пересобранного 2х тактного).
Пересобрал я его из двух сетевых 12Вт, одной модели - 220В х 12В. И вторичную, если нужно, перемотаю, это с радостью, а первичные хочется оставить

Параметры такие:
Омическое сопротивление: первичных обмоток 309 Ом; вторичных обмоток 1,55 Ома.
Индуктивность первичных обмоток 4.55 Гн (каждой половинки первичной двухтактной).
Индуктивность первичной обмотки 17,2 Гн (сумма половинок).
Индуктивность вторичной обмотки - 0,017 Гн.
Коэффициент трансформации первичной (двойной первичной) к вторичной = 32,4; подавал питание на вторичную, снимал показания, выход/вход.
Как считаете, если в каждом плече будет по два параллельно включенных триода (Ri двух триодов - 3850 Ома), насколько подходит этот выходной трансформатор?
... и добавил:На счёт подбора триодов в пары проблемка, поищу, если найду простой метод без сборки специального стенда/прибора, то постараюсь подобрать.