major73727, схему Гавроша видел, и его модов; трансформатор, кстати, тоже недавно этот смотрел. Но я ж на текущем макете хочу разобраться, вникнуть, поэкспериментировать, замеры делать.
А по графикам для параллельно подключенных триодов читал, что удвоятся значения током, а Ri уменьшится в половину мощности.
Rolly, заработала модель на индуктивностях, спасибо. Оказалось, индуктивности криво работали при подключении их концов + к +, т.е. как нужно было соединить последовательно как батарейки + одной к - другой. И если выбираешь сердечник, то параметр L указывается как кол-во витков, если без указания сердечника, то параметр L как значение индуктивности. И в сердечнике ещё параметр coupling - коэффициент передачи.
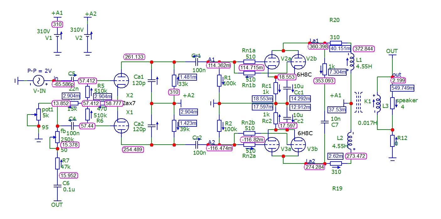
Модели ламп ставил разные, 12au7 вариантов 5, но все почти одинаково работают.
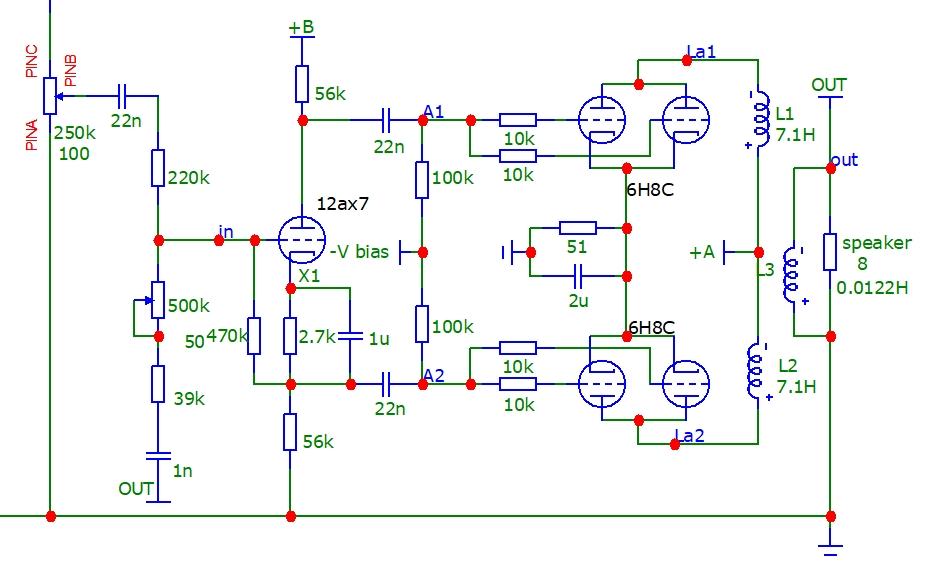
В схеме номиналы резисторов исправил, и на входе фазоинвертора напряжение пришлось снизить в 2,5 раза, стало от пика до пика 2В (наверное, тоже ближе к реальным значениям).
Но, ось сигнала на анодах уровне питания

Как трансформатор приведу ближе к расчётному, макет спаяю и буду мерять, что там на самом деле
... и добавил:Переделал трансформатор, интересное дело оказалось
Теперь параметры такие:Сердечник EI48*30, длина центрального керна 24мм.
Первичная обмотка.Индуктивность: 27,3 Гн.
Активное сопротивление: 619 Ом.
Максимальный ток: 38 мА
Вторичная обмотка.Индуктивность: 12,2 мГн.
Активное сопротивление: 1 Ом.
Максимальный ток: 720 мА
Максимальная мощность.
Коэффициент трансформации = 49,5
Отношение индуктивностей обмоток: 2238:1
---------------------------------------------------------------------------
Получается, при нагрузке 8 Ом - Raa ≈ 17900 + 619 ≈ 18,5 кОм.
Судя по расчётом, если грубых ошибок нет, этот уже похож на то, что нужно)
Далее макет...