Alex_SG Завтра проверю осциллографом.
... и добавил:Синфазность обмоток.
... и добавил:Rolly, на большой громкости проверил, тоже классно звучит
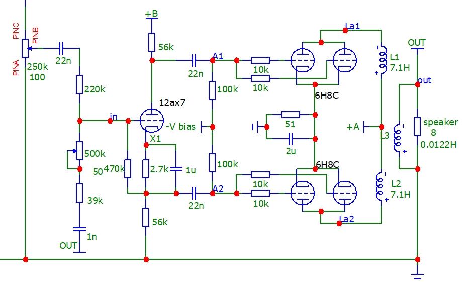
... и добавил:Alex_SG, я в предыдущий раз ошибся и ниже пишу исправленный вариант замеров:
Щуп первого канала на анодах второго плеча (инвертированного).
Щуп второго канала на незаземлённом выводе трансформатора.
При синфазности сигналов звук тише, при инверсии, соответственно, громче.
Т.е. сигнал на выходе трансформатора в противофазе с сигналом на сетке фазоинвертора, видимо, как и должно быть.
Может пригодится кому-нибудь:
Желтый - сигнал на сетке фазоинвертора, голубой - сигнал на аноде фазоинвертора (без постоянной составляющей).

Желтый - тот же, голубой - сигнал на анодах лампы первого плеча (без постоянной составляющей).

Желтый - тот же, голубой - сигнал на выходе согласующего трансформатора.

Сигналы анодов обеих ламп с постоянной составляющей.

В общем оконечник мне понравился, думал будет хуже звучать.