Бездарный Гитарист, приведи сюда хоть одну, и в чем смысл твоего вопроса, я до сих пор не пойму?

О каком трансформаторе речь? В ламповом гитарнике их только три, Силовик, выходник, дроссель. Согласующих нет никаких.
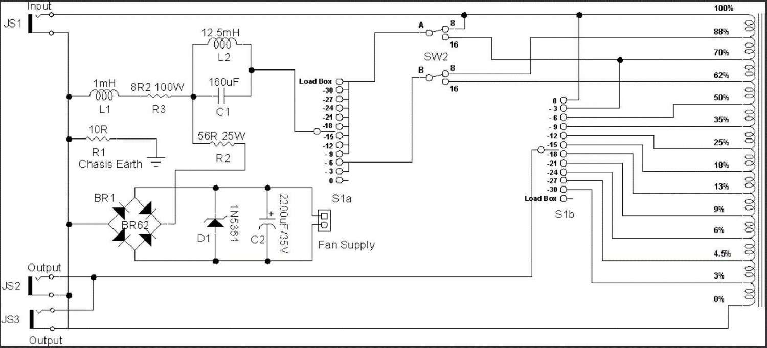
Аттеньюатор - это обычный мощный резистор, нужного сопротивления, который часть мощности усилителя рассеивает на себе, тем самым позволяет раскачать усилок на "полную мощность", без вреда для ушей и соседей.