Автор Тема: Из JCM800 в Splawn nitro  (Прочитано 8840 раз)

0 Пользователей и 1 Гость просматривают эту тему.

Оффлайн Rolly

  • Живу на форуме
  • *******
  • Сообщений: 9027
  • Мнение - не повод получить пулю сразу.
Re: Из JCM800 в Splawn nitro
« Ответ #150 : Ноября 07, 2025, 06:30:31 »
Undead_J, как можно услышать, визг/свист довольно высокочастотный. и тут можно аккуратно добавить антизвонники по 150-220к в сетки второго и третьего каскадов, а также можно последовательно с С6 и С15 добавить по 47-100к, смотря по тому, чтоб чуток самого верха подрезало, но не мутило звук.

... и добавил:

Ну и вообще, в катоде второго каскада спаривание с чистым меняло рабочую точку. Сейчас там эквивалент должен быть по идее примерно в три раза больше, типа 4,7к тогда для той же АЧХ катодный конденсатор должен быть типа 330нФ Это уменьшит гейн, но его итак дофига, зато увеличит искажения, которые и хочется видимо.
« Последнее редактирование: Ноября 07, 2025, 06:34:43 от Rolly »

Оффлайн Undead_J Автор темы

  • Завсегдатай
  • ***
  • Сообщений: 472
Re: Из JCM800 в Splawn nitro
« Ответ #151 : Ноября 07, 2025, 08:30:16 »
Undead_J, как можно услышать, визг/свист довольно высокочастотный. и тут можно аккуратно добавить антизвонники по 150-220к в сетки второго и третьего каскадов, а также можно последовательно с С6 и С15 добавить по 47-100к, смотря по тому, чтоб чуток самого верха подрезало, но не мутило звук.

... и добавил:

Ну и вообще, в катоде второго каскада спаривание с чистым меняло рабочую точку. Сейчас там эквивалент должен быть по идее примерно в три раза больше, типа 4,7к тогда для той же АЧХ катодный конденсатор должен быть типа 330нФ Это уменьшит гейн, но его итак дофига, зато увеличит искажения, которые и хочется видимо.

Как я понял предлагается 3 варианта решения проблемы
1 - антизвонный резистор перед сеткой
2 - резистор после С6 и С5 - (не вариант, верх больше обрезать нельзя, некуда уже)
3 - менять резистор и конденсатор в катоде второго каскада

Будем пробовать, благодарен

... и добавил:

нашел подобный обвес в катоде 2го каскада у Кранка)
(нажмите чтобы показать/спрятать)
« Последнее редактирование: Ноября 07, 2025, 08:40:26 от Undead_J »

Оффлайн Rolly

  • Живу на форуме
  • *******
  • Сообщений: 9027
  • Мнение - не повод получить пулю сразу.
Re: Из JCM800 в Splawn nitro
« Ответ #152 : Ноября 07, 2025, 10:40:19 »
Undead_J, все три можно комбинировать. И даже второй вариант может не так критично верх прижмёт, поскольку номиналы довольно малы. Тут только пробовать.

Оффлайн Undead_J Автор темы

  • Завсегдатай
  • ***
  • Сообщений: 472
Re: Из JCM800 в Splawn nitro
« Ответ #153 : Ноября 08, 2025, 11:46:12 »
Я устал от этих диагностических поисков. В итоге я оказался в некотором роде прав на счёт корпуса - его отсутствия. :pardon:
Как только я касался металлической части панельки 1й лампы, или заземлял ее на корпус оконечника - свиста как не бывало.
В чем заключается феномен мне не понятно. Метал панельки не соприкосается ни с какими проводниками, надевание колпочка не помогало, только ее заземление.  ???
Видимо панелька ловит наводку и передаёт всё в лампу. :crazy2:

Оффлайн Rolly

  • Живу на форуме
  • *******
  • Сообщений: 9027
  • Мнение - не повод получить пулю сразу.
Re: Из JCM800 в Splawn nitro
« Ответ #154 : Ноября 08, 2025, 17:42:35 »
В чем заключается феномен мне не понятно. Метал панельки не соприкосается ни с какими проводниками, надевание колпочка не помогало, только ее заземление.  ???
Видимо панелька ловит наводку и передаёт всё в лампу. :crazy2:
Правильно, при отсутствии заземления проводящая деталь работает как вторичный излучатель. При заземлении вместо излучения наводка стекает на землю собственно.

Оффлайн Undead_J Автор темы

  • Завсегдатай
  • ***
  • Сообщений: 472
Re: Из JCM800 в Splawn nitro
« Ответ #155 : Ноября 15, 2025, 07:58:21 »
Отъутюжил мордашку
(нажмите чтобы показать/спрятать)

теперь нужно испытать петельку, надеюсь ЛНД правильно впаял... всё проверил. Транзисторы эти уже работали в первой версии петли.
(нажмите чтобы показать/спрятать)

Оффлайн Undead_J Автор темы

  • Завсегдатай
  • ***
  • Сообщений: 472
Re: Из JCM800 в Splawn nitro
« Ответ #156 : Февраля 19, 2026, 19:41:43 »
Вы думали это всё?! Нет, не всё!  ;D
Платы  - готовы
Вместо колодок обернул вокруг платы проволку кольцом через отверстия, полчается такое нечто для навесного монтажа
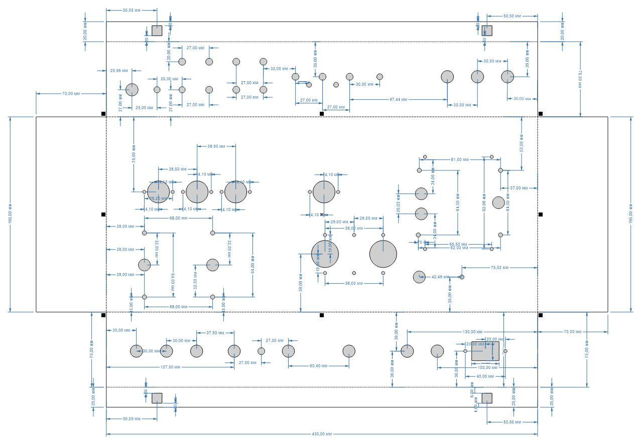
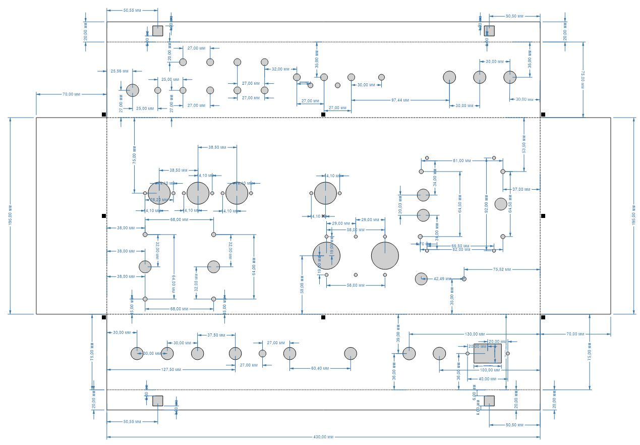
Нарисовал разворот корпуса, буду отправлять в Тюмень эту выкройку резчикам лазерным

... и добавил:

« Последнее редактирование: Февраля 19, 2026, 19:43:54 от Undead_J »

Оффлайн Undead_J Автор темы

  • Завсегдатай
  • ***
  • Сообщений: 472
Re: Из JCM800 в Splawn nitro
« Ответ #157 : Февраля 27, 2026, 08:11:56 »
Запилили мне корпус в Тюмени...

Оффлайн AZG

  • Живу на форуме
  • *******
  • Сообщений: 95507
  • Санкт-Петербург
    • AZG CUSTOM
Re: Из JCM800 в Splawn nitro
« Ответ #158 : Февраля 27, 2026, 08:13:18 »
это шасси...  ???

Оффлайн Undead_J Автор темы

  • Завсегдатай
  • ***
  • Сообщений: 472
Re: Из JCM800 в Splawn nitro
« Ответ #159 : Февраля 27, 2026, 08:26:53 »
это шасси...  ???
да! никак не привыкну к авиационной терминологии  :hitrez:
« Последнее редактирование: Февраля 27, 2026, 08:28:57 от Undead_J »

Оффлайн AZG

  • Живу на форуме
  • *******
  • Сообщений: 95507
  • Санкт-Петербург
    • AZG CUSTOM
Re: Из JCM800 в Splawn nitro
« Ответ #160 : Февраля 27, 2026, 08:41:56 »
да! никак не привыкну к авиационной терминологии  :hitrez:

Какой авиационной? Это правильное название детали во всем мире. Корпус - это то, что снаружи и держит в том числе и шасси.

В англоязычном - chassis и case.

Оффлайн Undead_J Автор темы

  • Завсегдатай
  • ***
  • Сообщений: 472
Re: Из JCM800 в Splawn nitro
« Ответ #161 : Февраля 27, 2026, 08:54:02 »
Ничего против не имею, пусть будет Шасси, лишь бы этот дуршлаг взлетел  :kitty-kitty:

Шасси, в бытовой (в том числе электронной) технике — корпус, содержащий внутри панель (панели), на которой монтируют отдельные детали устройства, аппарата, прибора. Будучи предназначенным для сборки готового устройства, может содержать в себе дополнительные цепи, магистрали/шины и интерфейсы.

Шасси, в промышленной автоматике — ЧПУ и ПЛК также корзина; в вычислительной технике системный блок — корпус, содержащий внутри системную/материнскую плату, в который монтируют дополнительные устройства, платы и блоки.

Оффлайн major73727

  • Эксперт
  • *****
  • Сообщений: 1846
  • Новосибирск.
Re: Из JCM800 в Splawn nitro
« Ответ #162 : Февраля 27, 2026, 09:09:05 »
Можно апеллировать к слову "внутри", т.к. трансы и лампы торчат снаружи  :crazy:.
Надо было у них же порошковую покраску заказать. Или из баллончика?

Оффлайн AZG

  • Живу на форуме
  • *******
  • Сообщений: 95507
  • Санкт-Петербург
    • AZG CUSTOM
Re: Из JCM800 в Splawn nitro
« Ответ #163 : Февраля 27, 2026, 09:15:01 »
Undead_J, Так описание как-раз правильное, но есть и корпус. В бытовой все так же, есть шасси на котором собрано все и сверху пластиковый корпус. Никаких противоречий.

А покрасить да, стоило.

Оффлайн Undead_J Автор темы

  • Завсегдатай
  • ***
  • Сообщений: 472
Re: Из JCM800 в Splawn nitro
« Ответ #164 : Февраля 27, 2026, 10:04:20 »
Можно апеллировать к слову "внутри", т.к. трансы и лампы торчат снаружи  :crazy:.
Надо было у них же порошковую покраску заказать. Или из баллончика?
Они торчат снаружи пакуда в фанерный макинтош не заедут)

Порошком они не красят.. Красить будем у местных самозанятых  :)

... и добавил:

это шасси...  ???
Мне написали что это МАНГАЛ! :7:
« Последнее редактирование: Февраля 27, 2026, 11:38:04 от Undead_J »