Автор Тема: Разветвитель сигнала (пассивный или активный?)  (Прочитано 16460 раз)

0 Пользователей и 1 Гость просматривают эту тему.

Оффлайн Makaroff Автор темы

  • Живу на форуме
  • *******
  • Сообщений: 10487
  • DIY - my life
Нужен разветвитель, у которого один вход (сигнал с звукоснимателя гитары) и два выхода, один для ампа или педали, второй для линии. Девайс нужен для студии, там где необходимо писать чистый звук гитары одновременно с снятым миками, чтобы потом его можно было при необходимости пустить через амп и переписать. Надеюсь понятно объяснил. Ну и возможно ли это сделать без повторителей, дабы не заморачиваться с батарейками.
В общем высказываем мнения.

Оффлайн yury-botov

  • Эксперт
  • *****
  • Сообщений: 1995
  • selfbanned
Тот что для линии - голый или с хотябы минимальным спикосимом?

Оффлайн Makaroff Автор темы

  • Живу на форуме
  • *******
  • Сообщений: 10487
  • DIY - my life
yury-botov, голый

Оффлайн mogaed

  • Ветеран форума
  • ******
  • Сообщений: 3552
  • Волк с гитарой
yury-botov, голый
Там вот чё.
Если входное сопротивление обоих входов более 500 килоом, то можно без повторителя.
У звуковых карт, по линейному входу, оно(Входное сопротивление), как правило 47 килоом.
А это, для гитары плохо.
Нужен повторитель.

Оффлайн yury-botov

  • Эксперт
  • *****
  • Сообщений: 1995
  • selfbanned
Присоединяюсь к mogaed, . И это касается не только звуковых карт но и прочих ... пультов и т.п. Сопротивление от 10 до примерно 50 кОм.

Оффлайн Uber4

  • Опытный
  • ****
  • Сообщений: 953
У меня сплиттер от Lehle. Может работать без питания, трансформаторная развязка сигналов.

Оффлайн Makaroff Автор темы

  • Живу на форуме
  • *******
  • Сообщений: 10487
  • DIY - my life
Uber4, ну эт канечно прикольно, только вот мне спаять нужно. Но за идею спасибо. Получается нужен согласующий транс 1:10 где то? Или не заморачиваться и сделать просто буфер на одном ОУ и крону в питание?

Оффлайн Uber4

  • Опытный
  • ****
  • Сообщений: 953
Прошу прощения, не увидел что тема в разделе "craft", поэтому предложил готовое решение.

Оффлайн shift

  • Опытный
  • ****
  • Сообщений: 687
_SlipknoT_, да, буфер, делов то..а на студию можно заморочиться и с двуполяркой дабы из цепи убрать кондеры.

Оффлайн Makaroff Автор темы

  • Живу на форуме
  • *******
  • Сообщений: 10487
  • DIY - my life
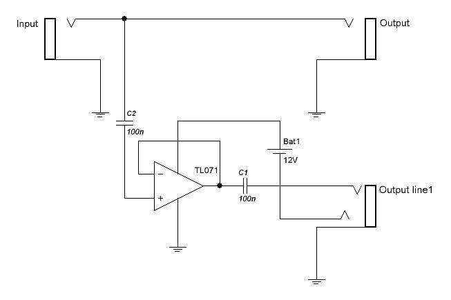
Правильно нарисовал?

Оффлайн Gunpowder

  • Эксперт
  • *****
  • Сообщений: 1096
Раз уж на ОУ, то двуполярное питание и 2 кондера убрать из схемы.

Оффлайн mogaed

  • Ветеран форума
  • ******
  • Сообщений: 3552
  • Волк с гитарой
Раз уж на ОУ, то двуполярное питание и 2 кондера убрать из схемы.
Можно и однополярное, но со средней точкой и кондёры оставить.

Оффлайн Makaroff Автор темы

  • Живу на форуме
  • *******
  • Сообщений: 10487
  • DIY - my life
Gunpowder, дело в том, что питание будет крона. Да и размах сигнала будет мизерный, чтобы двухполярное делать.

Оффлайн mogaed

  • Ветеран форума
  • ******
  • Сообщений: 3552
  • Волк с гитарой
Правильно нарисовал?
Хорошая схема, надо её под крону доработать с указанием цеколёвки.
Мне на это 3 дня понадобится.

Оффлайн Gunpowder

  • Эксперт
  • *****
  • Сообщений: 1096
_SlipknoT_, двуполярное делается для того, чтобы избавиться от влияния конденсаторов на звук (коих чем меньше - тем лучше). Чтобы их исключить, нужно чтобы на входах был точный ноль постоянки. Делается это от той же 9В кроны на еще одном ОУ (оставшемся, скажем, от сдвоенной микросхемы типа 5532).