Автор Тема: Разветвитель сигнала (пассивный или активный?)  (Прочитано 16457 раз)

0 Пользователей и 1 Гость просматривают эту тему.

Оффлайн mogaed

  • Ветеран форума
  • ******
  • Сообщений: 3552
  • Волк с гитарой
_SlipknoT_, двуполярное делается для того, чтобы избавиться от влияния конденсаторов на звук (коих чем меньше - тем лучше). Чтобы их исключить, нужно чтобы на входах был точный ноль постоянки. Делается это от той же 9В кроны на еще одном ОУ (оставшемся, скажем, от сдвоенной микросхемы типа 5532).
Всё правильно, но тогда минус кроны не должен быть не массе.

Оффлайн shift

  • Опытный
  • ****
  • Сообщений: 687
Смещение на вход? Не, не надо? :hitrez: И на выхлопе 100нан очень мало. Минимум 1мик пленки на мой вкус..

Оффлайн Makaroff Автор темы

  • Живу на форуме
  • *******
  • Сообщений: 10487
  • DIY - my life
Gunpowder, ну дорисуй, если не сложно

Оффлайн mogaed

  • Ветеран форума
  • ******
  • Сообщений: 3552
  • Волк с гитарой
Gunpowder, ну дорисуй, если не сложно
Да, поспать успеешь.

Оффлайн NektoS

  • Эксперт
  • *****
  • Сообщений: 1619
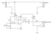
Приблизительно так.290573-0
« Последнее редактирование: Августа 31, 2010, 15:04:26 от NektoS »

Оффлайн Lekxs

  • Опытный
  • ****
  • Сообщений: 918
  • увлекаюсь гитарой,.. даже иногда играю
У линейного выхода поменять местами тип и ринг выводы ) и лучше поставить разрядный 100к после 1мкФ.
В целом схема далеко не идеальна - звук на "пассивном" выходе будет поджираться по частотке, при мощьных датчиках (даже пассивных) возможен подгруз...
Если не заморачиваться с трансформатором, то можно попробывать простой вариант буфера на полевике, пассивным выходом придётся жертвовать )

Оффлайн Qwertinsky

  • Новичок
  • *
  • Сообщений: 40

токой человеку соберал оч меня и его  порадовал
(по шумам особенно) транзистор J201 ставил.
« Последнее редактирование: Августа 31, 2010, 22:17:28 от Qwertinsky »

Оффлайн Makaroff Автор темы

  • Живу на форуме
  • *******
  • Сообщений: 10487
  • DIY - my life
Qwertinsky, спс

Оффлайн Qwertinsky

  • Новичок
  • *
  • Сообщений: 40
Ща порылся печатку нашёл по которой делал мож пригодиться
Split.lay.html

Оффлайн Makaroff Автор темы

  • Живу на форуме
  • *******
  • Сообщений: 10487
  • DIY - my life
Qwertinsky, та какая там печатка, кусок макетки и не более!

Оффлайн Gunpowder

  • Эксперт
  • *****
  • Сообщений: 1096
Gunpowder, ну дорисуй, если не сложно

Сорри, давно не заглядывал  :hmmm:
Чтобы не засорять сигнальные цепи можно сделать так:



На ОУ2 выйдет стабильная земля и двуполярное питание от одного источника.


... и добавил:

Qwertinsky, какой диапазон входных напряжений у этой схемы? В частности на J201.
« Последнее редактирование: Августа 31, 2010, 23:04:47 от Gunpowder »

Оффлайн shift

  • Опытный
  • ****
  • Сообщений: 687
Gunpowder, заманчиво, но отвзяка по питанию от других приборов нужна.. по сути же имеем 4.5 вместо земли.. если не прав (голова уже еле пашет)) то поправь :)
С диапазоном входных для схемы на полевике все должно быть ок, затвор же смещен на те же 4,5. Если бы не было смещения то ж201 бы точно был не лучшим вариантом по отсечке..
« Последнее редактирование: Августа 31, 2010, 23:06:50 от shift »

Оффлайн Gunpowder

  • Эксперт
  • *****
  • Сообщений: 1096
shift, нет, в качестве земли мы имеем 0. Поскольку "-" батареи нигде не заземлен.

Оффлайн shift

  • Опытный
  • ****
  • Сообщений: 687
Gunpowder, дак а если у нас не батарея а блок питания? И от этого же блока гирляндой запитывается еще что-то то получаем ай. Но гирлянда это изначально ай по большому (студийному) счету;D

Оффлайн Gunpowder

  • Эксперт
  • *****
  • Сообщений: 1096
Не думаю что смещение затвора как то влияет на диапазон входных напряжений...

Вот для обычного ОУ при питании от 9В диапазон рабочих напряжений будет 9-2*(скажем 1,5В от +- питания) = 6В двойной амплитуды. Если брать rail-to-rail  то и все 9В. А для J201, думаю, около 1,2В. Хотя могу ошибаться...

... и добавил:

Gunpowder, дак а если у нас не батарея а блок питания? И от этого же блока гирляндой запитывается еще что-то то получаем ай. Но гирлянда это изначально ай по большому (студийному) счету;D

Согласен, с гирляндой от одного БП работать скорее всего не будет. Т.к. в каком нибудь устройстве будет совмещение сигнальной земли и земли питания... и будет "ой"  :)
« Последнее редактирование: Августа 31, 2010, 23:25:36 от Gunpowder »