Автор Тема: Рэковый и напольный преамп для бас гитары по мотивам Makbass.  (Прочитано 2173 раз)

0 Пользователей и 1 Гость просматривают эту тему.

Оффлайн Олег Бирюков Автор темы

  • Новичок
  • *
  • Сообщений: 8
  • GuitarPlayer.Ru fan!
Всем привет. идея собрать такой прибор пришла мне, когда я начал мониторить цены на фирменный басовые головы вт на 500, посмотрев на них, и поддержав свою жабу решил собрать басовую голову для моей репточки самостоятельно, благо гитарных сделано уже не 1 десяток.....
1. В качестве усилителя мощности был выбран обычный рэковый. (в принципе можно вообще любой усилитель подходящий вам по мощности. Я юзаю VOLTA PA500 в параллельном включении, он по 300вт на 8 ом выдает, как раз на 300вт кабинета.)
2. кабинеты 1*15 и 4*10 у меня есть.
3. По схеме преампа сначала смотрел в сторону ампегов, собрал несколько клонов-не то, потом та же история с клоном преампа галенкрюгер гк400рб, тоже не впечатлило, вариант лампового преампа я не рассматривал. Потом мне в рукb попал маркбас литл марк 3.... вот это оказалось то что надо, да и схема в инете на забугорном форуме нашлась, немного её переработал и собрал прототип, вот самое оно для моего инструмента (fender blactop precision H-H bass).

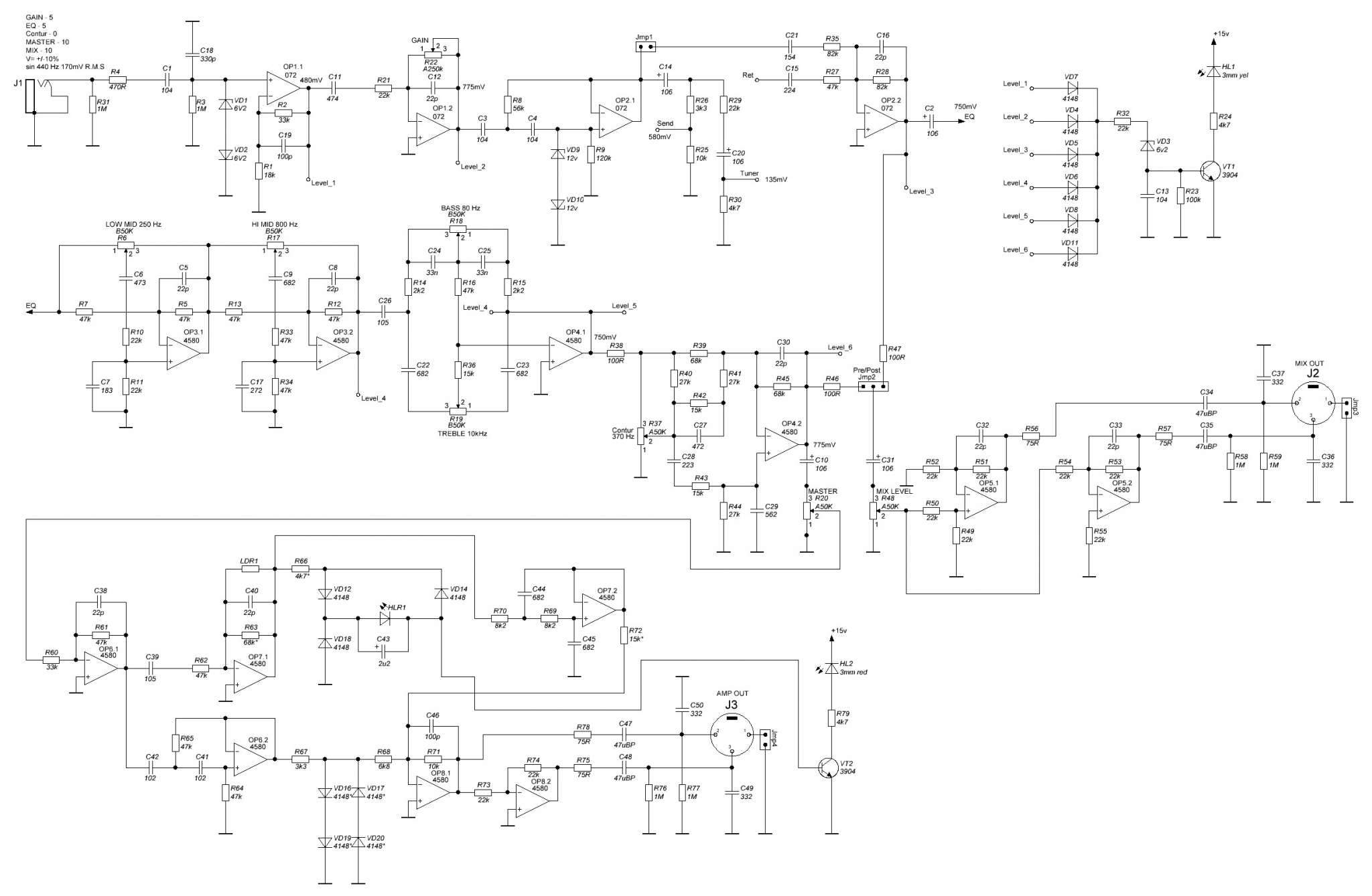
Собственно схема.
2135908-0

На первой плате собрал весь преамп, на второй (пока не готова) будет лимитер, все выходы, блок питания. Корпус для начала будет рэковый 1u.
Потом займусь напольной версией.... если будет интерес к устройству.
Кто что думает по схеме/функционалу?
« Последнее редактирование: Июля 28, 2016, 21:13:12 от Олег Бирюков »

Оффлайн Землячёк

  • Эксперт
  • *****
  • Сообщений: 1304
  • В совершенстве владею 5-ю гитарами. Как владелец.
Re: Универсальный преамп для бас гитары.
« Ответ #1 : Июля 28, 2016, 21:09:34 »
А в чем заключается универсальность?

Оффлайн Олег Бирюков Автор темы

  • Новичок
  • *
  • Сообщений: 8
  • GuitarPlayer.Ru fan!
Re: Универсальный преамп для бас гитары.
« Ответ #2 : Июля 28, 2016, 21:12:41 »
Соственно в том что все крутилки в любом положении юзабельны)  и можно нарулить большинство испольуемых звуков для баса. ИМХО конечно
« Последнее редактирование: Июля 28, 2016, 21:14:22 от Олег Бирюков »

Оффлайн Землячёк

  • Эксперт
  • *****
  • Сообщений: 1304
  • В совершенстве владею 5-ю гитарами. Как владелец.
А если воткнуть в него другую, отличную от твоей гитару? Сохранится ли универсальность?
... Так уже лучше....
« Последнее редактирование: Июля 28, 2016, 21:26:34 от Землячёк »

Оффлайн Tander

  • Ветеран форума
  • ******
  • Сообщений: 3732
    • Efremoff
В целом выглядит неплохо. но есть несколько но.
1. Если делаешь дополнительные фильтры перед Baxandall - то сделай их уже параметрическими - не все басы бубнят ровно на 250 - бывает и 200 и 300. Точно так же "тело" не всегда хорошо на 800Гц - хорошо быть иметь возможность подвинуть частоту на 15-20% в каждую сторону, тем более что реализуется это просто в твоем случае.
2. Много операционников. При таком кол-ве каскадов даже использование 4580 + 072 - может дать достаточно слышимый шум в линию. Я бы порекомендовал что-то вроде LM833N - они, кроме того что менее шумные, более интересные в звуке.
3. Не раскрыта тема питания. Понятно, что оно двухполярное - но тем не менее неплохо бы его отобразить.
4. Регулятор гейна в обратной связи. Решение имеющее право на жизнь, но...не лучше ли по входу опера поставить потенциометр, а КУ опера сделать фиксированным?

Оффлайн Олег Бирюков Автор темы

  • Новичок
  • *
  • Сообщений: 8
  • GuitarPlayer.Ru fan!
Спасибо.
1.  Такой вариант предусмотрен, на ПП есть точки пайки, в которые можно запаять на проводах либо тумблеры подбрасывающие резисторы, либо переменники сдвоенные, отказался от него в итоге. Многие басисты понятия не имеют о параметрике, 250,500,800 гцах, децибелах, они не смогут таким темброблоком пользоваться, на 5ти позиционный переключатель от ампега уже косо смотрят.... а тут параметрика....=Р
2. Согласен, старался обойтись минимальным количеством, поэтому и структуру как у микшера сделал, чтоб основное усиление было на входе, а потом только регулировки. Да и уровень выхода микс под 0 дб подогнал, чтоб на микшере в итоге регулятор гейна можно было на минимум поставить.
оперы достаточно дешевые... попробую вместо 072. 4580 выбрал из-за усиленного токового выхода, сам производитель рекомендует их применение в фильтрах.... ?
3. Питание будет на выносном трансе как у микшеров, чтоб можно было стоковым бп например от ямах пользоваться. Внутри только выпрямитель с кренками.... ничего особенного... но потом дорисую)
4. Такое решение убивает сразу роту зайцев=Р
 - не нужен входной аттенюатор для активных и пассивных басов, в первой четверти регулятором гейна можно и убавить входной сигнал.
 - такое решение будет менее шумным, ведь если поставить каскад с фиксированным и достаточно высоким Ку,
он и шумы будет усиливать... а тут рабочий Ку каскада 2-3 раза при примерно среднем положении регулятора гейна.


А что по лимитеру скажете? его пока не успел собрать, сомнения вызывает наличие инвертирующего каскада в нч сч секции, с вч получается разнища по фазе, не будет ли проблемой? хотя в оригинале схема именно такая.... я лиш её под оптопару переделал, поскольку в наличии есть они у меня.