Началось все, где то год назад, я хотел переделать голову, которая была сделана на BEAG-их трансах, у Ерасова был куплен набор трансов КласикТон 25 и силовик ТС-130, на УралТоне заказаны динамики и мелочевка. BEAG трансформаторы были сняты и все, как всегда то времени нет, то лень, отпуск, короче все купленное добро было убрано в шкаф, где и пылилось до недавнего времени.
Три месяца назад пришла очередная чукотская зима, холод ,темень (полярная ночь:) делать не чего. И тут как по заказу со всяким рэковым добром мне подвернулся рэковый 2U корпус. Примерил, трансы лезут как родные. Так как у меня уже были рэковые приборы (проц, преамп , стаб и делей ) решено буду делать мощник в рэке.

Правда корпус оказался без крышки и задней стенки. Прикинув количество слесарной работы , я заказал кое-какой инструмент (гравер дремель , шуруповерт , сверла и еще по мелочи) и под шумок с инструментом заказал недорогую паяльную станцию .
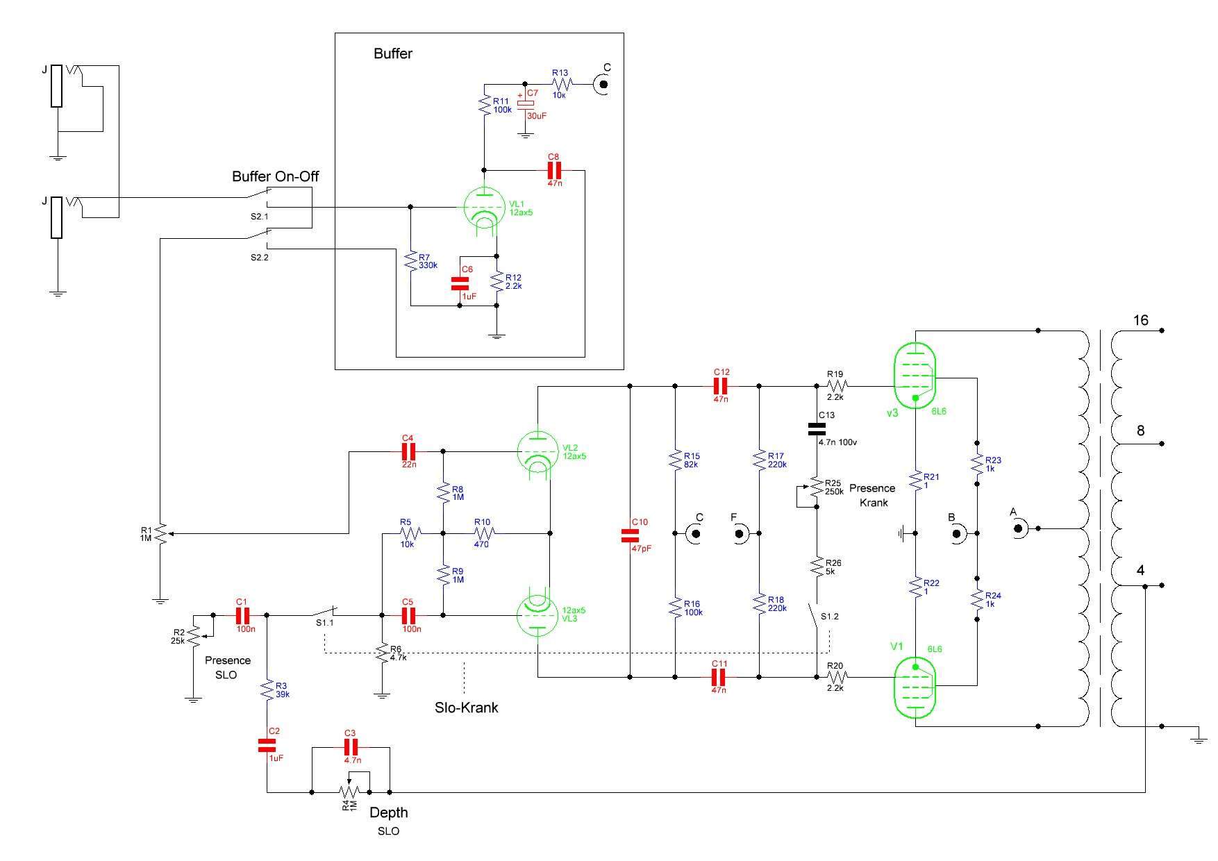
Пока шла посылка с слесарно-паяльным добром ( на Чукотку в средне 30-40 дней ) засел за изучение теоретической стороны моего проекта. За этот месяц я прочитал наверно все темы на форуме связанные с лампами , реками , усилителями мощности , кое в каких даже рисковал спрашивать , параллельно с чтением продумывал компоновку усилителя . Решено было делать с отключаемым буфером и ОСС и подключаемой регулировкой CUT. Нарисовалась такая схема :

Наконец инструменты пришли, и за пару дней были сделаны задняя стенка, перегородка и крышка.

Основа готова , время сверлить отверстия , много отверстий. Как просверлить не проблема ( были куплены ступенчатые сверла FIT, сверлят отменно и удобно не надо постоянно менять сверла ) проблема где сверлить .
Без передней и задней панели не просверлишь . Панели существовали только в виде бумажек.
Опять на форум и в интернет искать способ изготовить панель в железе… Пока искал способ изготовить панели , времени не терял сверлил отверстия под лампы, провода и делал систему вентиляции корпуса. Поиски на форуме и интернете давали только одно решение с панелями приемлемое для меня , это- старый добрый лут. Работаю в типографии, есть мощный ламинатор , куча лазерных принтеров и пластины для офсетной печати ( толщина примерно 0.7 мм сплав алюминия). За вечер изготовил панели .



Дальше был долгий процесс продумывания как уложить все провода, опять сверление кучи отверстий под них, изготовление экрана для накальных и анодных проводов, шлифовка , грунтовка и покраска корпуса. Параллельно спаял платы усилителя , БП и питания кулеров. Две недельки работы и готов набор для сборки усилителя. УРА.

Настал самый приятный момент, собрать все это. Ну это уже не хитрое дело.

Неделька работы и он готов. Проверка напряжений, настойка смещения, запуск все работает .
Испытания показали, что регуляторы Presence и Depth работают как то невнятно. Перепайка провода ООС с 4 ом на 8 ом исправила проблему.









Как то так. Сильно не пинайте , это моя вторая поделка

И за писанину свою извиняюсь. Я и говорить то много не люблю, а уж столько написать для меня вообще подвиг

А теперь итог это затеи. Денег с учетом инструмента , комплектующих и всякой мелочевки потрачено больше чем стоимость готового серийного прибора . НО инструменты останутся и дальше будет служить , а количество удовольствия и опыта которое я получил нельзя измерить деньгами. И к тому же удалось с пользой и удовольствием провести длинную полярную ночь…

P.S уже год лежат два динамика

.. надо бы заказать фрезер и попробовать сделать кабинетик.