Автор Тема: (решено) петля в маршал 8020  (Прочитано 1338 раз)

0 Пользователей и 1 Гость просматривают эту тему.

Оффлайн GeorgeM Автор темы

  • Ветеран форума
  • ******
  • Сообщений: 5432
  • тайный агент sovietguitars.com на ГП
(решено) петля в маршал 8020
« : Апреля 05, 2015, 14:10:17 »
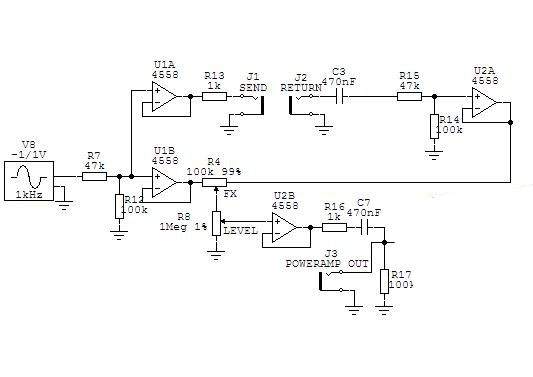
Жентльмены, попросили меня вкрячить параллельную петлю в маршал вэлвстэйт ... это такой предок МГ серии.

так как в этих мелкосхемах я ни уха ни рыла, возникли вопросы: первое, куда её засандалить - до ревера, между С28 и входом ic4b или после ревера, между С33 и входом ic5? у разных маршалов встречались и до и после...
и второе: переварит ли эта схема на tl072, с двухполярным питанием +-15v, входной сигнал в 6вольт (мерял на с28, подав 2 вольта синуса на вход, включен буст-канал, все ручки вправо). и если нет - кто что посоветует..

Заранее спасибо.
« Последнее редактирование: Апреля 12, 2015, 19:51:31 от GeorgeM »

Оффлайн Igorlysikov

  • Частый посетитель
  • **
  • Сообщений: 246
Re: петля в маршал 8020
« Ответ #1 : Апреля 05, 2015, 15:18:38 »
Я бы включил до ревербератора.  В противном случае включение ревербератора до встраиваемой петли, а значит и  до какого-то эффекта,  негативно повлияет на звук. 
Что до размаха (ограничит или нет) - не знаю.

Добавил позже:
Если начнет ограничивать - можно перед петлей(после С28) поставить аттенюатор 1/2(к примеру) , а потом поднять усиление IC4b, уменьшив в 2 раза R36(22R) в  цепи обратной связи.
Ну и R20(100К) тоже уменьшить(опытным путем), чтобы баланс чистого и реверберированного сигнала сохранить
« Последнее редактирование: Апреля 05, 2015, 15:35:27 от Сынишка »

Оффлайн GeorgeM Автор темы

  • Ветеран форума
  • ******
  • Сообщений: 5432
  • тайный агент sovietguitars.com на ГП
Re: петля в маршал 8020
« Ответ #2 : Апреля 05, 2015, 15:34:21 »
хм, а баланс чистый\ревер это не испортит? это ж будет равноценно как ревер раза в 2-4 прибавить а чистый нет...

Оффлайн Igorlysikov

  • Частый посетитель
  • **
  • Сообщений: 246
Re: петля в маршал 8020
« Ответ #3 : Апреля 05, 2015, 15:37:43 »
А добавил в предыдущем посте, про R20(100К) - опытным путем подобрать, ибо это проще, чем рассчитывать.

Оффлайн GeorgeM Автор темы

  • Ветеран форума
  • ******
  • Сообщений: 5432
  • тайный агент sovietguitars.com на ГП
Re: петля в маршал 8020
« Ответ #4 : Апреля 05, 2015, 15:41:34 »
подстроечник засандалить, да покрутить? логично.

Оффлайн Igorlysikov

  • Частый посетитель
  • **
  • Сообщений: 246
Re: петля в маршал 8020
« Ответ #5 : Апреля 05, 2015, 15:48:10 »
Да  если туда поставить 50 кОм(R20), то примерно в 2 раза выше и будет чистый канал.

Но мне кажется, что это все и не понадобится.
 При питании +/- 15 вольт   6 вольт сигнала   должно пройти в любом операционнике

Оффлайн GeorgeM Автор темы

  • Ветеран форума
  • ******
  • Сообщений: 5432
  • тайный агент sovietguitars.com на ГП
Re: петля в маршал 8020
« Ответ #6 : Апреля 12, 2015, 16:29:25 »
Так, спаял, подключил, мелкосхемы поставил 4558 (с ТЛками тоже пробовал. но этих у меня больше)- отлично всё переваривают...
...а вот педали в разрыве - нет. плохеет им от такого сигнала на входе, что конечно не удивительно.

соответственно встала задача поделить сигнал на входе скажем в 5 раз, и поднять на выходе в те же 5.

ну по входу всё просто, увеличить R7 до 500к и готово, а потом нужно будет воткнуть резистор в обратную связь U2B, и ещё один к земле, правильно? рассчитать их что б КУ составил ровно 5 можно вот по этой формуле:


а вот в каких пределах выбирать номиналы я незнаю... единицы\десятки\сотни КОм ?
« Последнее редактирование: Апреля 12, 2015, 16:45:50 от GeorgeM »

Оффлайн Ksandr-

  • Эксперт
  • *****
  • Сообщений: 1437
  • хто здесь?!
Re: петля в маршал 8020
« Ответ #7 : Апреля 12, 2015, 16:46:14 »
может быть буду К.О. но это из начального курса ТАУ. сам уже формул не помню. там формула завязана на резистор в ОС и R14.

... и добавил:

а ну вот уже сам нашел.

Оффлайн GeorgeM Автор темы

  • Ветеран форума
  • ******
  • Сообщений: 5432
  • тайный агент sovietguitars.com на ГП
Re: петля в маршал 8020
« Ответ #8 : Апреля 12, 2015, 17:04:56 »
ага, нашёл. осталось выбрать отправную точку, от чего плясать в выборе номиналов...  ???

не, можно конечно покрутить IC4B но зачем перепаивать кусок маршала, если можно поправить на плате петли? так имхо рациональнее будет...

в общем то уже и подправил. поставил R2 - 9,1K R1 - 2.2К (по типовой схеме из вуки-педии, что выше), петля работает, педали работают, артефактов не слышно. Апупея в общем то закончена.


И, если кому интересно - питальник в этом маршале универсальный. если в "110в" варианте оторвать жёлтый и оранжевый провода от транса, и поставить перемычку - он получается вполне себе "220в".  ;)
« Последнее редактирование: Апреля 12, 2015, 18:01:36 от GeorgeM »