Автор Тема: Решил педальку сделать...  (Прочитано 5387 раз)

0 Пользователей и 1 Гость просматривают эту тему.

Оффлайн SunMan Автор темы

  • Эксперт
  • *****
  • Сообщений: 2487
Решил педальку сделать...
« : Июня 11, 2010, 15:34:08 »
Есть:
Комбик Line 6 Spider III 15W, с отстойными перегрузами.
Кое-какие вроде руки
Хочу:
Сделать педальку первую, не оч. дорогую, что бы если не получится не жалко выкинуть и не расстраиваться. И конечно что бы эту педальку не трудно было сделать.
Какую посоветуете для первого раза? Что бы еще и звучала прилично,а не как гитар риг)
Вот еще, сколько надо хлорного железа купить и подойдет ли стеклотекстолит? что бы сделать плату.
И что еще надо знать для начала?

Оффлайн kynep

  • Ветеран форума
  • ******
  • Сообщений: 6828
  • Руби МиТоЛ!!!
Re: Решил педальку сделать...
« Ответ #1 : Июня 11, 2010, 15:36:44 »
SunMan, http://pedalki.ru/handmade/overdrives/dod250_overdrive.html
Посмотри тут, да простят меня админы, легче этой педальки по-моему нет.

Насчет того, что нужно знать читай тут:
http://www.guitar-gear.ru/index.php?p=jurn

1895 сообщений  :o е мае... гдеж ты стока нафлудил!  :7:

Оффлайн SunMan Автор темы

  • Эксперт
  • *****
  • Сообщений: 2487
Re: Решил педальку сделать...
« Ответ #2 : Июня 11, 2010, 15:39:09 »
kynep, спасибо,а например тот же..хм..Скример или Distortion+ по сложности как?или лучше дод этот сделать?

Оффлайн Lupus_Nocturnus

  • Ветеран форума
  • ******
  • Сообщений: 3509
Re: Решил педальку сделать...
« Ответ #3 : Июня 11, 2010, 15:40:04 »
В этот процессор комбо - нет смысла тыкать внешние педали. Лучше если и будет, то не намного.

Чтобы прилично звучало - купи себе ламповый комбо.

Оффлайн sven

  • Опытный
  • ****
  • Сообщений: 560
Re: Решил педальку сделать...
« Ответ #4 : Июня 11, 2010, 15:40:23 »
собирай кранк дистортус (если уж сильно простое нужно - фуз фейс или distortion +), знать нужно технику безопасности

Оффлайн kynep

  • Ветеран форума
  • ******
  • Сообщений: 6828
  • Руби МиТоЛ!!!
Re: Решил педальку сделать...
« Ответ #5 : Июня 11, 2010, 15:42:07 »
SunMan, начни с дода, если получиться, тогда берись за Кранк, схема не из сложных, но звук харош. При нормальном подходе и внимательной сборке, заиграет сразу.

Оффлайн el-doctor

  • Ветеран форума
  • ******
  • Сообщений: 3734
Re: Решил педальку сделать...
« Ответ #6 : Июня 11, 2010, 15:42:28 »
сделай

Оффлайн SunMan Автор темы

  • Эксперт
  • *****
  • Сообщений: 2487
Re: Решил педальку сделать...
« Ответ #7 : Июня 11, 2010, 15:47:33 »
В этот процессор комбо - нет смысла тыкать внешние педали. Лучше если и будет, то не намного.

Чтобы прилично звучало - купи себе ламповый комбо.
а если в разрыв втыкать? - ламповый, купил бы, но у нас в городе, я нашел только Laney и тот за 500$,а денег ща на это нету...(
собирай кранк дистортус (если уж сильно простое нужно - фуз фейс или distortion +), знать нужно технику безопасности
ТБ - само собой, а дистр легче дода?

SunMan, начни с дода, если получиться, тогда берись за Кранк, схема не из сложных, но звук харош. При нормальном подходе и внимательной сборке, заиграет сразу.
возьмем на заметочку....
сделай
амиго, кого сделать?)

... и добавил:

вот еще нашел пленку для струйного принтера, это что ли просто на A4 клеиться, потом распечатывается, налаживается на текстолит, и так же утюгом дальше делается?тоесть лазерный принтер не нужен?
« Последнее редактирование: Июня 11, 2010, 15:49:47 от SunMan »

Оффлайн Lupus_Nocturnus

  • Ветеран форума
  • ******
  • Сообщений: 3509
Re: Решил педальку сделать...
« Ответ #8 : Июня 11, 2010, 15:51:04 »
Цитировать
а если в разрыв втыкать? - ламповый, купил бы, но у нас в городе, я нашел только Laney и тот за 500$,а денег ща на это нету...(

Если в разрыв - делай ламповый преамп. Хот-бокс к примеру (т.к. относительно простой).

Только сомневаюсь я в адекватности усилителя мощности и динамика у спайдера (даже если там есть разрыв).

Оффлайн SunMan Автор темы

  • Эксперт
  • *****
  • Сообщений: 2487
Re: Решил педальку сделать...
« Ответ #9 : Июня 11, 2010, 15:52:34 »
Lupus_Nocturnus, ну, думаю ламповый преамп еще рано делать, или там тоже легко?
там есть вход для сд\мп3, и если туда втыкать что-то,то идет в обход преампа спайдерскового, это же и есть разрыв?

Оффлайн Lupus_Nocturnus

  • Ветеран форума
  • ******
  • Сообщений: 3509
Re: Решил педальку сделать...
« Ответ #10 : Июня 11, 2010, 15:58:24 »
Цитировать
Lupus_Nocturnus, ну, думаю ламповый преамп еще рано делать, или там тоже легко?

А кто тебе сказал что будет легко? Или ты думаешь что педаль на транзисторах/ОУ - это легко?

Цитировать
Lupus_Nocturnus, ну, думаю ламповый преамп еще рано делать, или там тоже легко?
там есть вход для сд\мп3, и если туда втыкать что-то,то идет в обход преампа спайдерскового, это же и есть разрыв?

Да, это вход на мощник. Но в адеватности оного я сильно сомневаюсь.

Оффлайн SunMan Автор темы

  • Эксперт
  • *****
  • Сообщений: 2487
Re: Решил педальку сделать...
« Ответ #11 : Июня 11, 2010, 16:00:59 »
А кто тебе сказал что будет легко? Или ты думаешь что педаль на транзисторах/ОУ - это легко?
ну думаю легче, чем преамп)
а как проверить его в адекватности?) только собирать преамп и проверять?, кстати я его разбирал, там одна сплошная цифра, и покрыта как мат. плата, столько же слоев, такие же мелкие детали)

Оффлайн Lupus_Nocturnus

  • Ветеран форума
  • ******
  • Сообщений: 3509
Re: Решил педальку сделать...
« Ответ #12 : Июня 11, 2010, 16:06:47 »
Цитировать
ну думаю легче, чем преамп)

Неправильно думаешь. Дешевле... Возможно. Но не проще.

Цитировать
кстати я его разбирал, там одна сплошная цифра

Ты цифру на глаз определяешь? ??? Нет... ну, конечно, если там только один большой чип, и кроме него нет никих микросхем/транзисторов - то да, скорее всего, ты прав.

Оффлайн kynep

  • Ветеран форума
  • ******
  • Сообщений: 6828
  • Руби МиТоЛ!!!
Re: Решил педальку сделать...
« Ответ #13 : Июня 11, 2010, 16:08:59 »
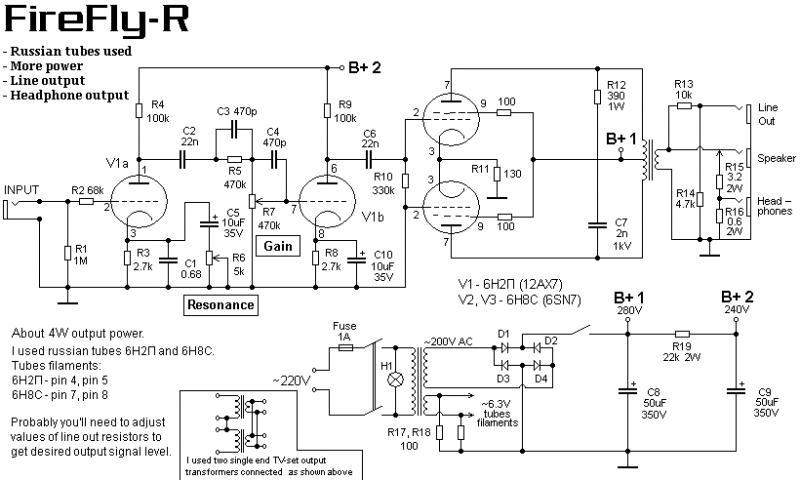
SunMan, как только справишься с ДОДом, а затем и с Кранком, начинай потихоньку собирать Чамп. Для начинающих в ламповом деле - проще нет. Либо FireFly, тоже простая и играбельная схемка, только трансы найти нужно.
269050-0

Оффлайн SunMan Автор темы

  • Эксперт
  • *****
  • Сообщений: 2487
Re: Решил педальку сделать...
« Ответ #14 : Июня 11, 2010, 16:10:34 »
kynep, а как насчет пленки?зачем она нужна для лазерных\струных принтеров?