После горького не удачного опыта спаять тубе скример по киту гитармании, решил попробовать, что попроще, так как у нас еще и появился весьма сносный магазин с радиодеталями, опыта в паянии как такого нет, но будем получать путем практики

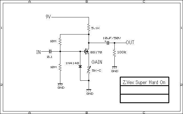
схема выбрана вот эта:

По сему у меня некоторые моменты, перед закупкой (завтра), обучения у меня нет знаний, как таковых тоже, читать для новичков читал, но сейчас работаю практически без выходных и времени на изучение досконально вопроса нет, рекомендации приветствуются, критика тоже, вопросы:
1. плата одностороннюю собираюсь купить или все таки двух?
2. какие провода использовать как перемычки?
3. какой транзистор купить или только предложенные подойдут, боюсь не найти таких стоек для них?
4. глупый, но все же, проводом паяю от точки до точки, или же от точки до точки но по все дорожке и припоем?
Спасибо.