Автор Тема: Сделал очередной пред ...ну и много еще чего :) YELL схема в первом посте  (Прочитано 333540 раз)

0 Пользователей и 1 Гость просматривают эту тему.

Оффлайн Russ Diggy

  • Частый посетитель
  • **
  • Сообщений: 174
  • Barcelona
С тоншифтом все правильно на схеме. Получаются варианты 680пик и 470пик (если 680 пик и 1500 пик последовательно).

Тогда прошу прощения за своё делитантское мнение ( вот что значит самоучка) :rolleyes:.

Я этого не знал, почему то всегда был уверен что если идёт последовательно сначала малый номинал конденсатора, а потом большой, то всегда будет на конце то , что позволит выпустить самый первый конденсатор , а второй как бы уже либо уменьшает если номиналом ниже первого либо если больше номиналом , то ни как не влияет.Так и был убеждён , до этого момента.А оказывается превращается в 470 пик, типа как в стандартном маршальском тонстаке.Это здорово , а то я чувствовал что мне 1н5 многовато для выскоих, а 680 пиков слышалось как самый допустимый предел (на мой вкус конечно).

Спасибо Вова что просвятил!

Кстати , раз уж ты здесь появился , то задам тебе ещё один вопрос по тон стаку.

Потенциометр баса там одна лапа остаётся не подключеной, я видел что Солдано тоже так практикует, но как то странно работает этот руль - если выкрутить полностью вправо типа на максимум , то басов совсем нет даже как буд то полностью пропадают , а вот когда рулишь против часовой , влево, то басы увеличиваются - в чём прикол такого хода? Почему так решено было сделать , а не как в "стандартных маршалойдах или фендеройдах" ?


Круто звучат твои примеры!
 
По этому и вдохновил меня на создание "пиратской" копии , пока на макетном стэнде, думаю сделать в более элегантной упаковке.

Может запишишь чистого хоть чуть чуть , уж больно любопытно что выдают три триода в чистом канале, первые два вроде как стандартный Фэндер , а третий триод должен уже добавлять хруста и прочих вкусностей....




Оффлайн Wowa Автор темы

  • Живу на форуме
  • *******
  • Сообщений: 9206
  • Зарегистрированный
AZG, Спасибо :)  :crazy:

... и добавил:

Russ Diggy,

Про конденсаторы:
https://www.syl.ru/misc/i/ai/237511/1179898.jpg

Про регулятор низа в СЛО и Маршалле - проверяй, все ли правильно спаял. Они примерно одинаково регулируют.

Чистый 3-х каскадный это классический Fender AB763 канал Vibrato. Тут я ничего не изобретал. Буст чистого точно так же, как в Bogner Exstasy (собственно, там тот же 3-х каскадный Fender).
« Последнее редактирование: Февраля 19, 2017, 20:12:29 от Wowa »

Оффлайн AZG

  • Живу на форуме
  • *******
  • Сообщений: 95505
  • Санкт-Петербург
    • AZG CUSTOM
Wowa, И тебе спасибо! В том числе за такие звуковые радости!

Оффлайн Rolly

  • Живу на форуме
  • *******
  • Сообщений: 9027
  • Мнение - не повод получить пулю сразу.
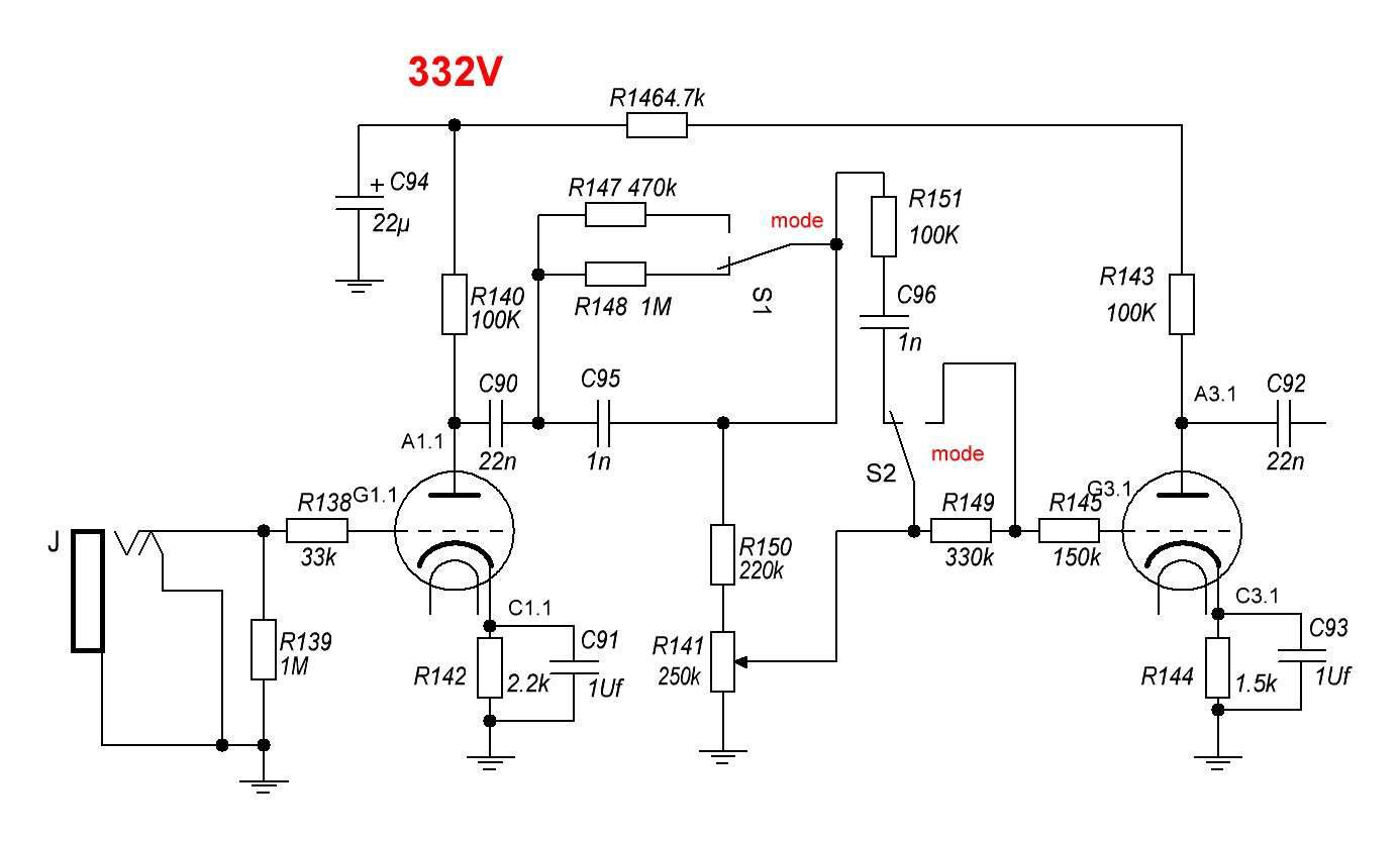
Wowa, у тебя на схеме подключение регулятора баса неправильно нарисовано. Russ Diggy видимо не обдумал этот момент.

Оффлайн Russ Diggy

  • Частый посетитель
  • **
  • Сообщений: 174
  • Barcelona
Rolly - я не то что бы не обдумал , я по тихому затаил сомнения в его правильности ???.

Так как я человек без тех образования, то  я добросовестно сделал так, как было в схеме у Вовы, а там именно что я написал ранее - нижняя лапа басового пота висит в воздухе.Я видел у Солданы такие варианты и подумал что так и надо, такой был замысел у автора ( хоть и странный на мой слух и вкус).

Оффлайн Wowa Автор темы

  • Живу на форуме
  • *******
  • Сообщений: 9206
  • Зарегистрированный
Rolly, Сорри, надо поправить.

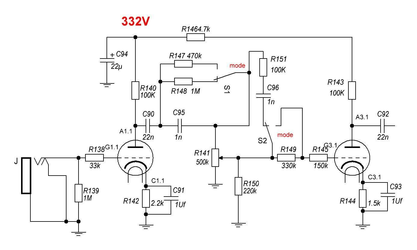
Кстати. Переделал переключатель mode. Вот схема нынешнего варианта:

https://drive.google.com/file/d/0B4nwD6i0NzxgSGVabW1OX2tyZFU/view?usp=sharing
« Последнее редактирование: Февраля 19, 2017, 20:39:33 от Wowa »

Оффлайн Russ Diggy

  • Частый посетитель
  • **
  • Сообщений: 174
  • Barcelona
Вова - а схема не открывается - говорит что имаж нот фаунд

Оффлайн Wowa Автор темы

  • Живу на форуме
  • *******
  • Сообщений: 9206
  • Зарегистрированный
Вова - а схема не открывается - говорит что имаж нот фаунд
Сюда прикрепил

Оффлайн Russ Diggy

  • Частый посетитель
  • **
  • Сообщений: 174
  • Barcelona
Вова - спасибо!

да тут совсем всё по другому!!!

Выглядит интригующе , меньше высоких очевидно будет - испытаю сегодня же!

Оффлайн Wowa Автор темы

  • Живу на форуме
  • *******
  • Сообщений: 9206
  • Зарегистрированный
Russ Diggy, Да. Разница не такая большая между положениями, но она есть.

Перезалил схему в первый пост темы.

Оффлайн Rolly

  • Живу на форуме
  • *******
  • Сообщений: 9027
  • Мнение - не повод получить пулю сразу.
Russ Diggy, я как-то не задумывался обычно над нюансами отрисовки ТБ в СЛО, всегда воспринимал просто как маршалловский, а сейчас глянул пару вариантов, там и правда так же ошибочно нарисовано. В правильном варианте нижний вывод подключён всегда, средний подключается к верху, а верхний либо тоже к верху, либо болтается.

... и добавил:

Wowa, а ты пробовал богнер экстази собирать? Навевает структура схемки.
« Последнее редактирование: Февраля 19, 2017, 21:00:00 от Rolly »

Оффлайн MARcus

  • Опытный
  • ****
  • Сообщений: 595
    • MARcus
Есть вариант заслушать сэмплы такого чистого, я его собирал.

С позволения автора темы ссылаюсь на свой сайт http://marcusamps.ru/samples/

Файлы внизу списка (первый без буста, второй - с ним):

MARcus_NGC_1ch_Twin_G12m-010.mp3
MARcus_NGC_2ch_Ecstasy_G12m-010.mp3
« Последнее редактирование: Февраля 19, 2017, 21:07:27 от MARcus »

Оффлайн Russ Diggy

  • Частый посетитель
  • **
  • Сообщений: 174
  • Barcelona
Rolly - Во как бывает - доверяй , но проверяй!
Даже в самых класических схемах , которые в интернетах плавают бывают такие ляпы.

... и добавил:

Спасибо MARcus - Зайду послушаю

Оффлайн Wowa Автор темы

  • Живу на форуме
  • *******
  • Сообщений: 9206
  • Зарегистрированный
Rolly, Нет, не собирал. Оригинал слышал, клевый амп.

... и добавил:

Russ Diggy, Просто все либо по лейкам делают, либо уже по памяти и не обоащают внимание на схему))

Оффлайн Wowa Автор темы

  • Живу на форуме
  • *******
  • Сообщений: 9206
  • Зарегистрированный
Заменил потенциометр гейна (А500к) на постоянный резистор 220к + потенциометр А250к. Так более управляемо.