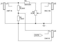
Приехал корпус. Собрал 16-омный эквивалент. Мощные резисторы прикрутил к корпусу, благодаря этому резисторы теперь, нагреваются не сильно, градусов 40-50.



G0234 корпус для РЭА 119х93.5х56.5мм, металл - 360 р.
41009-4 ручка металлическая (пластмассовая вставка), D29.4мм - 76.60 р.
С2-23 имп. 1Вт, 5%, 220 кОм - 2.70 р.
R-24N1-B10K, L20F 10 кОм, переменный резистор - 52 р.
SQP резистор 25 Вт 8.2 Ом - 2x36=72 р.
ST-020 гнездо (СТ) 6.35 мм (7-0085) - 2x31=62 р.
-----------------------------------------------------------------------------------------------
ИТОГО: 625,3 р.