Автор Тема: Схема оконечника  (Прочитано 9537 раз)

0 Пользователей и 1 Гость просматривают эту тему.

Оффлайн flagrant Автор темы

  • Завсегдатай
  • ***
  • Сообщений: 280
Re: Схема оконечника
« Ответ #45 : Февраля 15, 2010, 10:39:33 »
flagrant, 6Н2П можно, но лучше 6Н2П-ЕВ. И схемку я поправлю когда приду домой. Там R20 - 4.7к, а резисторы 1к 5Вт с другой стороны кинуть на анодку после дросселя.
ок ,а под что этот усилок?


... и добавил:

А как они должны проверяться еще? Схемы Фендер и Маршалл проверяются уже на протяжении 40-ка с лишним лет...  :)

я имел в виду неизвестные схемы на советских лампах
« Последнее редактирование: Февраля 15, 2010, 10:41:30 от flagrant »

Оффлайн kynep

  • Ветеран форума
  • ******
  • Сообщений: 6828
  • Руби МиТоЛ!!!
Re: Схема оконечника
« Ответ #46 : Февраля 15, 2010, 10:43:06 »
flagrant, странный вопрос. Услилитель Мощности Звуковой Частоты. Подо что он может быть? Под звук наверно...  Схема Слипкнота - классический пример усилителя, без лишних наворотов, базис так сказать, на ее основе уже можно делать разные моды.
« Последнее редактирование: Февраля 15, 2010, 10:46:58 от kynep »

Оффлайн runing

  • Живу на форуме
  • *******
  • Сообщений: 12572
  • Киев
Re: Схема оконечника
« Ответ #47 : Февраля 15, 2010, 10:47:58 »
я имел в виду неизвестные схемы на советских лампах

Ну бери понравившуюся схему, того же Фендера, лампу 12АХ7 меняешь на 6Н2П-ЕВ, без изменения схемы, 6L6 -> на 6П3С-Е, только силовой и выходной трансы заказываешь с учетом этих ламп, _SlipknoT_ поможет тебе с трансами.

Оффлайн flagrant Автор темы

  • Завсегдатай
  • ***
  • Сообщений: 280
Re: Схема оконечника
« Ответ #48 : Февраля 15, 2010, 10:52:19 »
flagrant, странный вопрос.
чё ж там странного то?ты хочешь сказать что все оконечники одинаково звучат?

« Последнее редактирование: Февраля 15, 2010, 10:54:26 от flagrant »

Оффлайн kynep

  • Ветеран форума
  • ******
  • Сообщений: 6828
  • Руби МиТоЛ!!!
Re: Схема оконечника
« Ответ #49 : Февраля 15, 2010, 10:53:58 »
flagrant, если ты имеешь в виду тип лампы в преде, то смело можешь ставить любую, либо 6Н2П либо 6Н2П-ЕВ, без разницы.

Про оконечник: я имею в виду схемотехнику, а не звук.  :hitrez:
« Последнее редактирование: Февраля 15, 2010, 10:56:43 от kynep »

Оффлайн flagrant Автор темы

  • Завсегдатай
  • ***
  • Сообщений: 280
Re: Схема оконечника
« Ответ #50 : Февраля 15, 2010, 10:55:08 »
flagrant, если ты имеешь в виду тип лампы, то смело можешь ставить любую, либо 6Н2П либо 6Н2П-ЕВ, без разницы.
про них я знаю



[/quot
flagrant, если ты имеешь в виду тип лампы в преде, то смело можешь ставить любую, либо 6Н2П либо 6Н2П-ЕВ, без разницы.

Про оконечник: я имею в виду схемотехнику, а не звук.  :hitrez:

а я звук
« Последнее редактирование: Февраля 15, 2010, 10:58:24 от flagrant »

Оффлайн kynep

  • Ветеран форума
  • ******
  • Сообщений: 6828
  • Руби МиТоЛ!!!
Re: Схема оконечника
« Ответ #51 : Февраля 15, 2010, 10:58:54 »
flagrant, ну про звук это лучше у Аудиофилов спросить, я к коим не отношусь  :crazy: Звук зависит буквально от всего, не только от оконечника. От оконечника в большей степени зависит мощность усилителя(ИМХО, поправье если что не так).
« Последнее редактирование: Февраля 15, 2010, 11:06:34 от kynep »

Оффлайн flagrant Автор темы

  • Завсегдатай
  • ***
  • Сообщений: 280
Re: Схема оконечника
« Ответ #52 : Февраля 15, 2010, 11:20:48 »
flagrant, ну про звук это лучше у Аудиофилов спросить, я к коим не отношусь  :crazy: Звук зависит буквально от всего, не только от оконечника. От оконечника в большей степени зависит мощность усилителя(ИМХО, поправье если что не так).
на звук влияет всё,в том числе и оконечник.

... и добавил:

Ну что то типа такого

... и добавил:

valdy, все что от [ quote ] до [ /quote ] это цитирование.
cкинь схемку если не сложно, со всеми изменениями ,спасибо
« Последнее редактирование: Февраля 15, 2010, 11:26:53 от flagrant »

Оффлайн kynep

  • Ветеран форума
  • ******
  • Сообщений: 6828
  • Руби МиТоЛ!!!
Re: Схема оконечника
« Ответ #53 : Февраля 15, 2010, 11:37:04 »
flagrant, изменения довольно просты, опишу словами, если не достаточно будет, автор выложит схемку позже. И так, R20 не 100К а 4.7К, два резистора со вторых сеток оконечных ламп, R29 и R30, нужно вторые концы этих резисторов не на аноды ламп кинуть, а соединить между собой(пентодный режим) и на это место(так называемая средняя точка) подать + Анодного питания из точки сразу после дросселя, но перед кондером фильтра б/п, С32 который. Надеюсь доступно обьяснил?
« Последнее редактирование: Февраля 15, 2010, 11:39:21 от kynep »

Оффлайн flagrant Автор темы

  • Завсегдатай
  • ***
  • Сообщений: 280
Re: Схема оконечника
« Ответ #54 : Февраля 15, 2010, 11:42:06 »
да,доступно ,спасибо,но мне ж мастеру надо схему дать,на пальцах не получится объяснить,ну ты меня понял,,

Оффлайн runing

  • Живу на форуме
  • *******
  • Сообщений: 12572
  • Киев
Re: Схема оконечника
« Ответ #55 : Февраля 15, 2010, 11:42:35 »
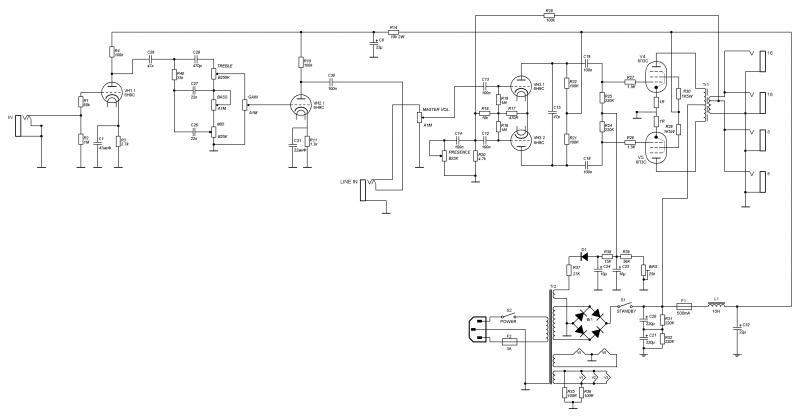
_SlipknoT_, там еще в твоей схеме, катоды выходных ламп просто соединены между собой и все, а нужно их на "землю" через 1ом.

... и добавил:

Вот так должно быть:

234612-0
« Последнее редактирование: Февраля 15, 2010, 12:59:18 от runing »

Оффлайн cerr

  • Опытный
  • ****
  • Сообщений: 862
Re: Схема оконечника
« Ответ #56 : Февраля 15, 2010, 12:34:56 »
По звуку: у меня сейчас шасси с такими же номиналами оконечника на 6п3с + 6н1п-ев, но без обратной связи. На чистом быстро подгружается, слишком быстро. На перегрузе с SRT очень даже вкусно звучит. Большую громкость из него пока не выжимал, презенс сделаю потом.

Оффлайн flagrant Автор темы

  • Завсегдатай
  • ***
  • Сообщений: 280
Re: Схема оконечника
« Ответ #57 : Февраля 15, 2010, 13:13:14 »
_SlipknoT_, там еще в твоей схеме, катоды выходных ламп просто соединены между собой и все, а нужно их на "землю" через 1ом.

... и добавил:

Вот так должно быть:

(Ссылка на вложение)

тоесть это уже окончательная схема???

Оффлайн runing

  • Живу на форуме
  • *******
  • Сообщений: 12572
  • Киев
Re: Схема оконечника
« Ответ #58 : Февраля 15, 2010, 13:18:30 »
тоесть это уже окончательная схема???
Это уже полностью работающая схема, а окончательной она станет если тебе полностью понравится её звучание. Иначе её можно модифицировать до пенсии ;)

Оффлайн flagrant Автор темы

  • Завсегдатай
  • ***
  • Сообщений: 280
Re: Схема оконечника
« Ответ #59 : Февраля 15, 2010, 13:26:33 »
ок,спасибо,на ней и остановлюсь наверное,,раз пошла такая пьянка,у меня ещё вопрос-есть ли  схема полного усилителя  на 2 6п14,вт так на 15-20,,,???