Автор Тема: Схема оконечника  (Прочитано 9531 раз)

0 Пользователей и 1 Гость просматривают эту тему.

Оффлайн flagrant Автор темы

  • Завсегдатай
  • ***
  • Сообщений: 280
Re: Схема оконечника
« Ответ #75 : Февраля 15, 2010, 16:57:37 »
так что есть у кого то схемка без всяких там ошибок?

Оффлайн Makaroff

  • Живу на форуме
  • *******
  • Сообщений: 10487
  • DIY - my life
Re: Схема оконечника
« Ответ #76 : Февраля 15, 2010, 17:16:53 »
Держи, хотя можно было и головой с ручками немного поработать. Все ясно же описали, а то такое ощущение что все тебе чем то обязаны.

... и добавил:

runing, ЕЛ84 мне нравятся, но 6П14П г..о жуткое
« Последнее редактирование: Февраля 15, 2010, 17:19:20 от _SlipknoT_ »

Оффлайн flagrant Автор темы

  • Завсегдатай
  • ***
  • Сообщений: 280
Re: Схема оконечника
« Ответ #77 : Февраля 15, 2010, 17:31:34 »
Держи, хотя можно было и головой с ручками немного поработать. Все ясно же описали, а то такое ощущение что все тебе чем то обязаны.

... и добавил:

runing, ЕЛ84 мне нравятся, но 6П14П г..о жуткое
Спасибо,я просто в этом не соображаю вообще..не обижайся...

Оффлайн cerr

  • Опытный
  • ****
  • Сообщений: 862
Re: Схема оконечника
« Ответ #78 : Февраля 16, 2010, 06:11:48 »
Лучшая EL84 - наша 6п18п. Звучит очень приятно музыкально. На чистом, кранче и хайгейне. EL84 рекомендуют для кранча, но и они, и 6п14п для моих ушей звучат хуже 18-ой.

Оффлайн flagrant Автор темы

  • Завсегдатай
  • ***
  • Сообщений: 280
Re: Схема оконечника
« Ответ #79 : Февраля 16, 2010, 08:45:52 »
Лучшая EL84 - наша 6п18п. Звучит очень приятно музыкально. На чистом, кранче и хайгейне. EL84 рекомендуют для кранча, но и они, и 6п14п для моих ушей звучат хуже 18-ой.
а 6п18 взаимозаменяемы с 6п14п?

Оффлайн kynep

  • Ветеран форума
  • ******
  • Сообщений: 6828
  • Руби МиТоЛ!!!
Re: Схема оконечника
« Ответ #80 : Февраля 16, 2010, 08:49:48 »
flagrant, да, только резистор в катоде не 120 Ом а 110., на будующее, вот отличный сайтец о лампах  :pozor:
http://www.radiolamp.ru/rl-sprav/index.php?to=pentod&lamp=6p18p

учись пользоваться Гуглом, пригодиться.

Оффлайн runing

  • Живу на форуме
  • *******
  • Сообщений: 12572
  • Киев
Re: Схема оконечника
« Ответ #81 : Февраля 16, 2010, 13:38:30 »
_SlipknoT_, подскажи, для ламп 6П3С, какое анодное напряжение должен обеспечить силовой транс? И какое сопротивление первички выходника в твоей схеме нужно? Как для EL34 - 3,4К ?

Оффлайн cerr

  • Опытный
  • ****
  • Сообщений: 862
Re: Схема оконечника
« Ответ #82 : Февраля 16, 2010, 13:41:01 »
6п18п работают в режиме 6п14п без корректировки схемы.

Оффлайн flagrant Автор темы

  • Завсегдатай
  • ***
  • Сообщений: 280
Re: Схема оконечника
« Ответ #83 : Февраля 16, 2010, 17:45:02 »
6п18п работают в режиме 6п14п без корректировки схемы.
ну вот опять началось...

Оффлайн Makaroff

  • Живу на форуме
  • *******
  • Сообщений: 10487
  • DIY - my life
Re: Схема оконечника
« Ответ #84 : Февраля 16, 2010, 19:32:01 »
_SlipknoT_, подскажи, для ламп 6П3С, какое анодное напряжение должен обеспечить силовой транс? И какое сопротивление первички выходника в твоей схеме нужно? Как для EL34 - 3,4К ?
По поводу всех твоих вопросов, есть даташиты на все. На ЕЛ34 я беру 3400Ом.
http://tdsl.duncanamps.com/show.php?des=EL34

А вот сюда вбиваешь название лампы и смотришь.
http://tdsl.duncanamps.com/tubesearch.php

Оффлайн Sleep

  • Завсегдатай
  • ***
  • Сообщений: 459
Re: Схема оконечника
« Ответ #85 : Марта 16, 2010, 13:30:03 »
Народ, вопросец возник... Собрался собирать усилитель, в качестве предварительного усилителя нашел схему ENGL AZG MOD2. Какой лучше всего оконечник к нему добавить? В преде лампы 12АХ7. Интересует мощность в районе 100 Вт. Я так полагаю что-то типа 4хEL34?

Оффлайн runing

  • Живу на форуме
  • *******
  • Сообщений: 12572
  • Киев
Re: Схема оконечника
« Ответ #86 : Марта 16, 2010, 14:27:20 »
Интересует мощность в районе 100 Вт. Я так полагаю что-то типа 4хEL34?

Ну если ничего нового изобретать не планируешь, то бери годами испытанную схему от того же маршалла 1959 на 100ватт.
Выходные лампы по вкусу, могут быть и EL34. Исходя из того какие лампы выберешь, под них покупай (наматывай) выходной трансформатор.

Оффлайн Sleep

  • Завсегдатай
  • ***
  • Сообщений: 459
Re: Схема оконечника
« Ответ #87 : Марта 16, 2010, 15:03:41 »
С лампами в оконечнике определился. EL34.... Думаю нормально выйдет по звуку, для неэкстремальных стилей....

Оффлайн runing

  • Живу на форуме
  • *******
  • Сообщений: 12572
  • Киев
Re: Схема оконечника
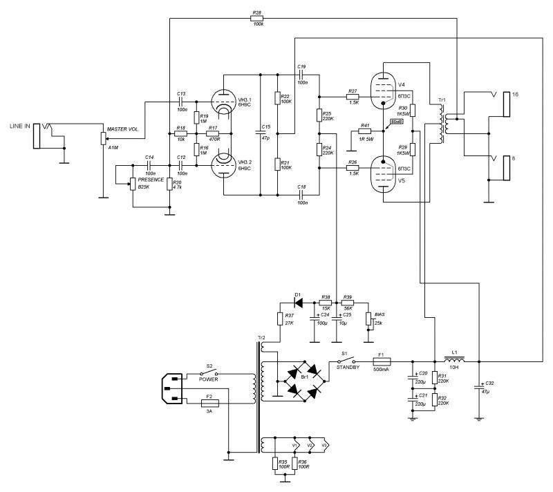
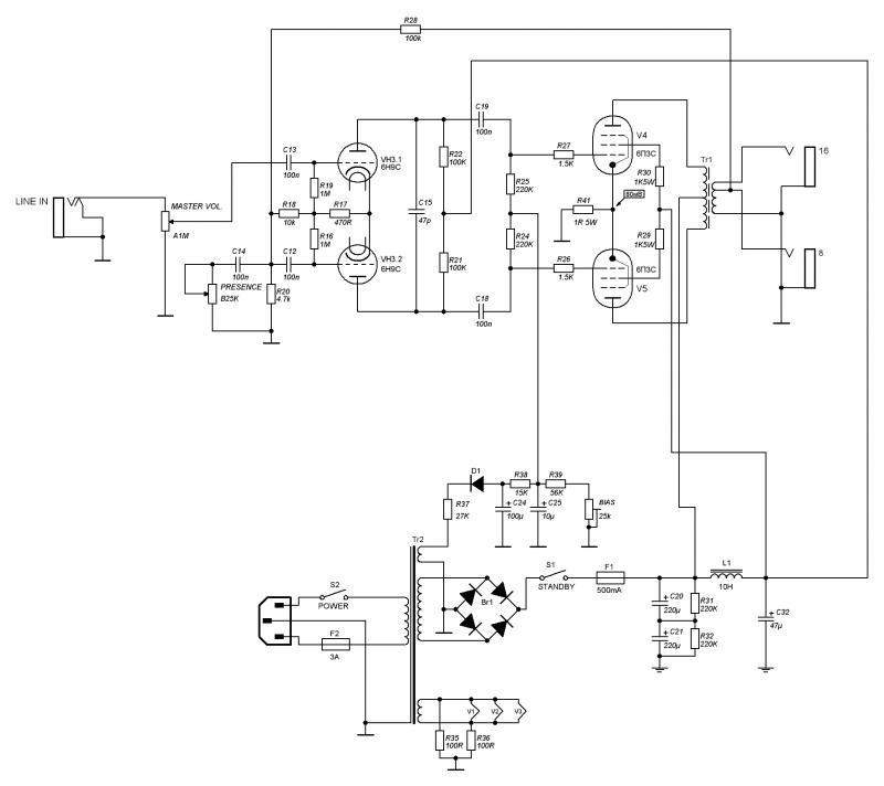
« Ответ #88 : Марта 16, 2010, 15:33:03 »
С лампами в оконечнике определился. EL34....

Ну тогда вот она схема:

242293-0


И вот такой транс:

http://angela.com/hammondoutputtransformer1750u.aspx

Удачи  :selfmade:

Оффлайн Sleep

  • Завсегдатай
  • ***
  • Сообщений: 459
Re: Схема оконечника
« Ответ #89 : Марта 16, 2010, 15:37:34 »
Гранмерси  :)

Кстати, что будет лучше, взять 6П27Н или EL34?
« Последнее редактирование: Марта 16, 2010, 15:40:50 от Sleep »