Автор Тема: Sledgehammer 65 Project Push-Pull ГУ-50  (Прочитано 19566 раз)

0 Пользователей и 1 Гость просматривают эту тему.

Оффлайн ficus1987 Автор темы

  • Эксперт
  • *****
  • Сообщений: 2050
  • Process engineer...
Sledgehammer 65 Project Push-Pull ГУ-50
« : Июля 18, 2012, 18:41:47 »
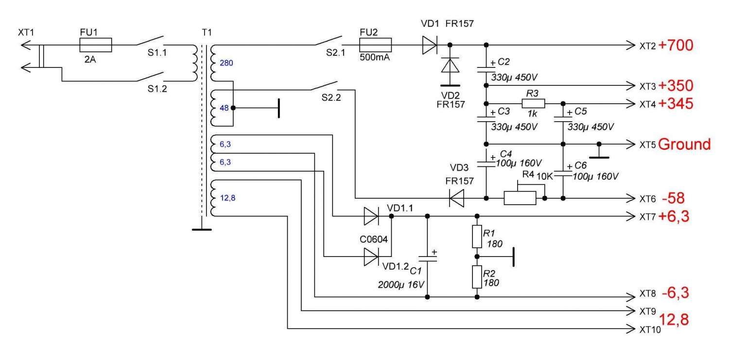
В общем пробую новый усилитель делать, практически с нуля, основа пред от Кранка, выход на паре ГУ-50...
Остановился пока на этой схеме и этом корпусе 470х200х70...Ориентировочная мощность 70Вт :7:

... и добавил:

Передняя панель примерно такая :rolleyes:
« Последнее редактирование: Декабря 08, 2012, 13:38:40 от ficus1987 »

Оффлайн Engener

  • Ветеран форума
  • ******
  • Сообщений: 3471
  • :-)
Re: Sledgehammer 70 Project на паре ГУ-50
« Ответ #1 : Июля 18, 2012, 19:07:58 »
Вот, правильно! Я что-то тоже призадумался, может и мне мою лабуду на 6п36с вынести в отдельную тему  ???

Оффлайн runing

  • Живу на форуме
  • *******
  • Сообщений: 12572
  • Киев
Re: Sledgehammer 70 Project на паре ГУ-50
« Ответ #2 : Июля 18, 2012, 19:10:29 »
Я что-то тоже призадумался, может и мне мою лабуду на 6п36с вынести в отдельную тему  ???

Конечно в отдельную, чего за чужими спинами прятаться  ;D

Оффлайн ficus1987 Автор темы

  • Эксперт
  • *****
  • Сообщений: 2050
  • Process engineer...
Re: Sledgehammer 70 Project на паре ГУ-50
« Ответ #3 : Июля 18, 2012, 19:12:00 »
Ну а чё? Выноси! Цель же законченный самостоятельный проект ;) Так что пора тебе отмежевать проектик :)
Мне надо будет каб новый делать, потому что на каб от октанко данный аппарат просто не влезет, да и мощи у того кабика маловато для этого монстера :hmmm:

Оффлайн Engener

  • Ветеран форума
  • ******
  • Сообщений: 3471
  • :-)
Re: Sledgehammer 70 Project на паре ГУ-50
« Ответ #4 : Июля 18, 2012, 19:15:37 »
Да, это правильно! Большому кораблю усилителю большая своя тема!

Оффлайн ra6da

  • Завсегдатай
  • ***
  • Сообщений: 338
Re: Sledgehammer 70 Project на паре ГУ-50
« Ответ #5 : Июля 18, 2012, 19:31:30 »
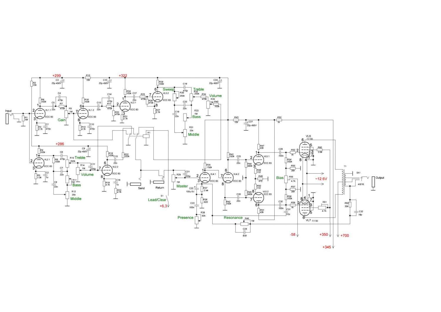
ficus1987, Привет, коллега! А куда "стаканы" с панелек ГУ-50 подевались? Без них  сложно попадать! ;) А со "стаканами" сложно будет эти раздетые лампы без алюминиевых колпаков из панелей извлекать.  И смещение на VL4.1 странное, как будто чего-то не хватает... :)
« Последнее редактирование: Июля 18, 2012, 20:08:34 от ra6da »

Оффлайн ficus1987 Автор темы

  • Эксперт
  • *****
  • Сообщений: 2050
  • Process engineer...
Re: Sledgehammer 70 Project на паре ГУ-50
« Ответ #6 : Июля 18, 2012, 21:31:50 »
Да немного наворотил ;D Провод с цепи ОС надо прямо на катод кидать :pozor: Надо будет перезалить фото...

... и добавил:

Всё подредактировал схему :rolleyes:
« Последнее редактирование: Июля 18, 2012, 21:43:33 от ficus1987 »

Оффлайн ra6da

  • Завсегдатай
  • ***
  • Сообщений: 338
Re: Sledgehammer 70 Project на паре ГУ-50
« Ответ #7 : Июля 18, 2012, 21:48:31 »
Сетка VL4.1 по постоянке "в воздухе". :hmmm:

Оффлайн ficus1987 Автор темы

  • Эксперт
  • *****
  • Сообщений: 2050
  • Process engineer...
Re: Sledgehammer 70 Project на паре ГУ-50
« Ответ #8 : Июля 18, 2012, 21:56:23 »
Нужно будет просто С22 выкинуть... Нафига он там вообще ???

Оффлайн ra6da

  • Завсегдатай
  • ***
  • Сообщений: 338
Re: Sledgehammer 70 Project на паре ГУ-50
« Ответ #9 : Июля 18, 2012, 22:06:55 »
Нужно будет просто С22 выкинуть... Нафига он там вообще ???
Ну так в чём же проблема? :) А в режиме покоя напряжение на экранных сетках ГУ-50 какое планируется иметь? Номинал R38 не великоват?
« Последнее редактирование: Июля 18, 2012, 22:11:30 от ra6da »

Оффлайн ficus1987 Автор темы

  • Эксперт
  • *****
  • Сообщений: 2050
  • Process engineer...
Re: Sledgehammer 70 Project на паре ГУ-50
« Ответ #10 : Июля 18, 2012, 22:10:31 »
Порядка 350 Вольт будет, с сопротивлением всё ОК там на аноде должно быть примерно 90-100 Вольт
« Последнее редактирование: Июля 18, 2012, 22:19:31 от ficus1987 »

Оффлайн ra6da

  • Завсегдатай
  • ***
  • Сообщений: 338
Re: Sledgehammer 70 Project на паре ГУ-50
« Ответ #11 : Июля 18, 2012, 22:23:25 »
Схема до боли знакомая... :) Ей лет 25-30, не меньше? Из "В помощь радиолюбителю? Только там 6Н2П стояли, у которых анодные токи чуть меньше... Номиналы резистров в анодных цепях возможно менять придётся, хотя нагрузочные характеристики изменятся, или подводимое напряжение поднимать...

Оффлайн ficus1987 Автор темы

  • Эксперт
  • *****
  • Сообщений: 2050
  • Process engineer...
Re: Sledgehammer 70 Project на паре ГУ-50
« Ответ #12 : Июля 18, 2012, 22:27:23 »
Я начну с 6Н2П, потом возможно заменю на ЕСС83 или 12АХ7, а может оставлю 6Н2П ???

Оффлайн ra6da

  • Завсегдатай
  • ***
  • Сообщений: 338
Re: Sledgehammer 70 Project на паре ГУ-50
« Ответ #13 : Июля 18, 2012, 22:29:34 »
Выходной трансформатор какой решил применить?

Оффлайн ficus1987 Автор темы

  • Эксперт
  • *****
  • Сообщений: 2050
  • Process engineer...
Re: Sledgehammer 70 Project на паре ГУ-50
« Ответ #14 : Июля 18, 2012, 22:33:33 »
На базе ТСШ170 планирую выходник, с секционированием первичек на 10 секций каждая...