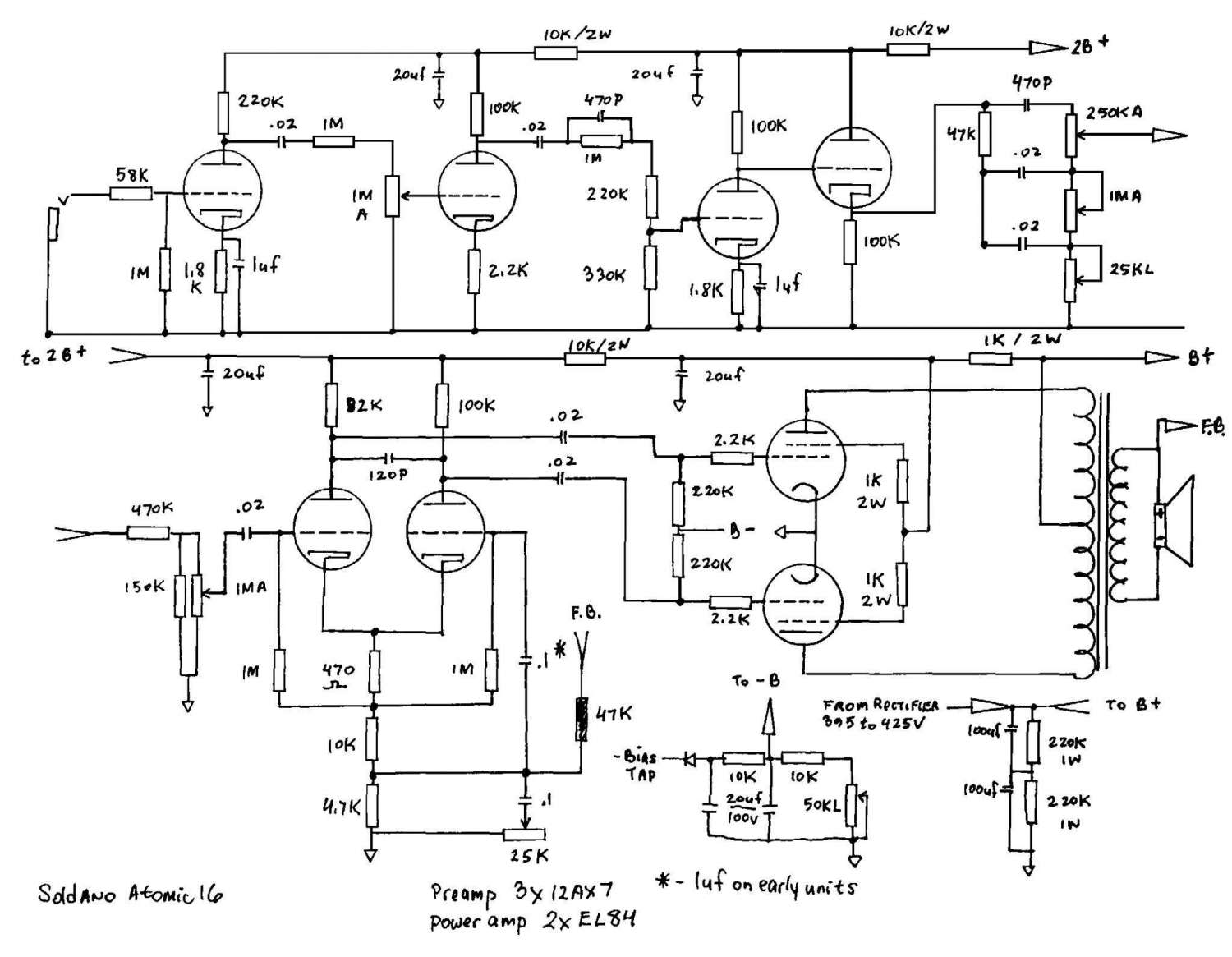
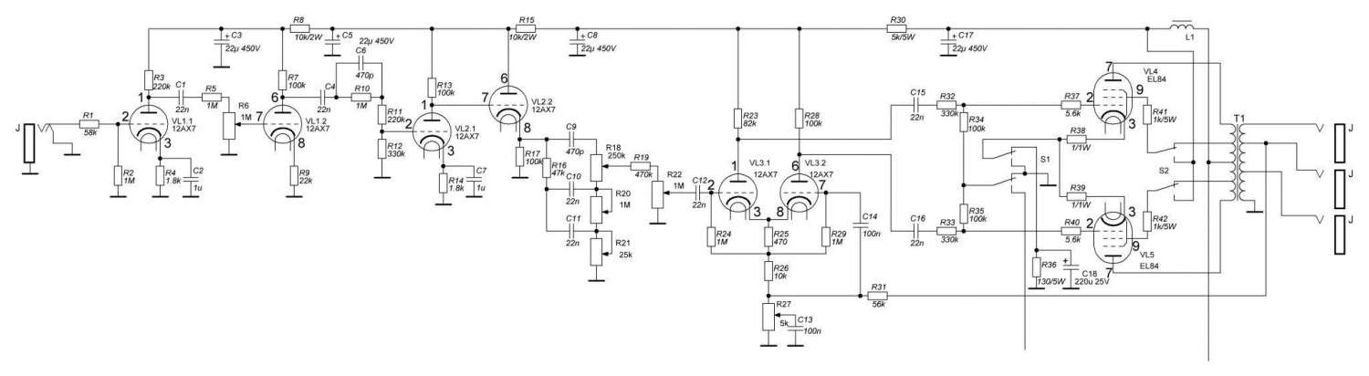
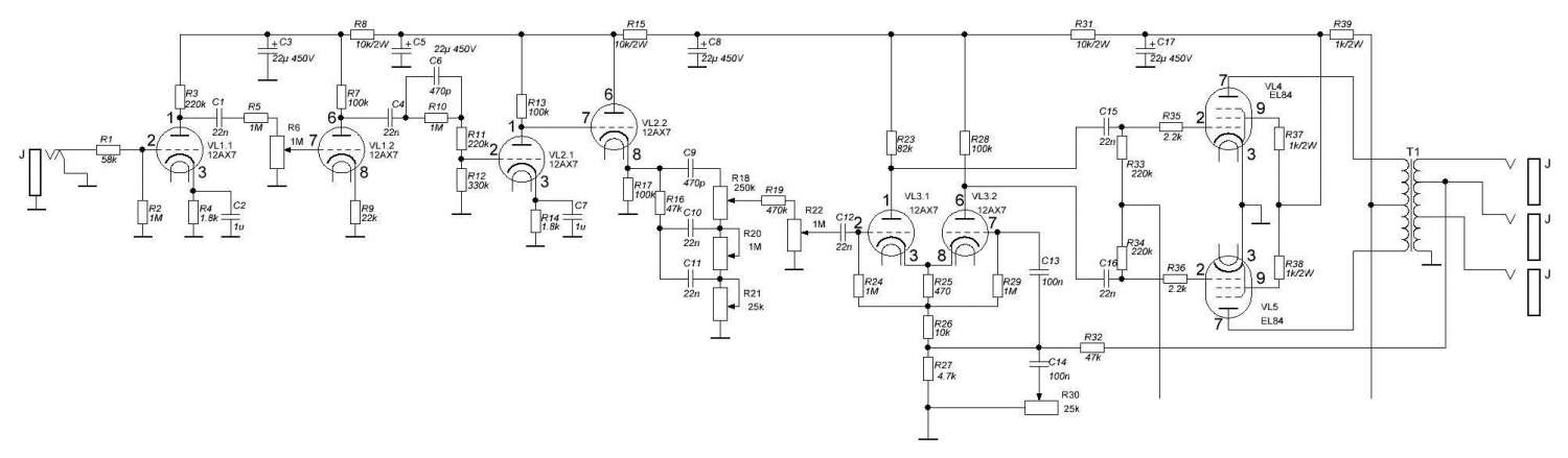
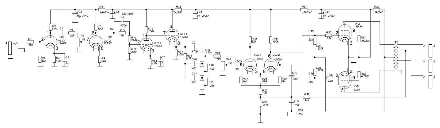
Видимо осеннее обострение

Накорябал новыю панель на усь, в черепушке зреет мысль перелопатить шасси и сделать всё по человечески

Лампы назад, трансы вперёд, совок на импорт заменить полностью и само собой трансы тоже за борт

От разогрева выходного каскада заметно повело кстати переднюю панель
