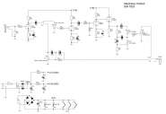
вот схема из этой темы
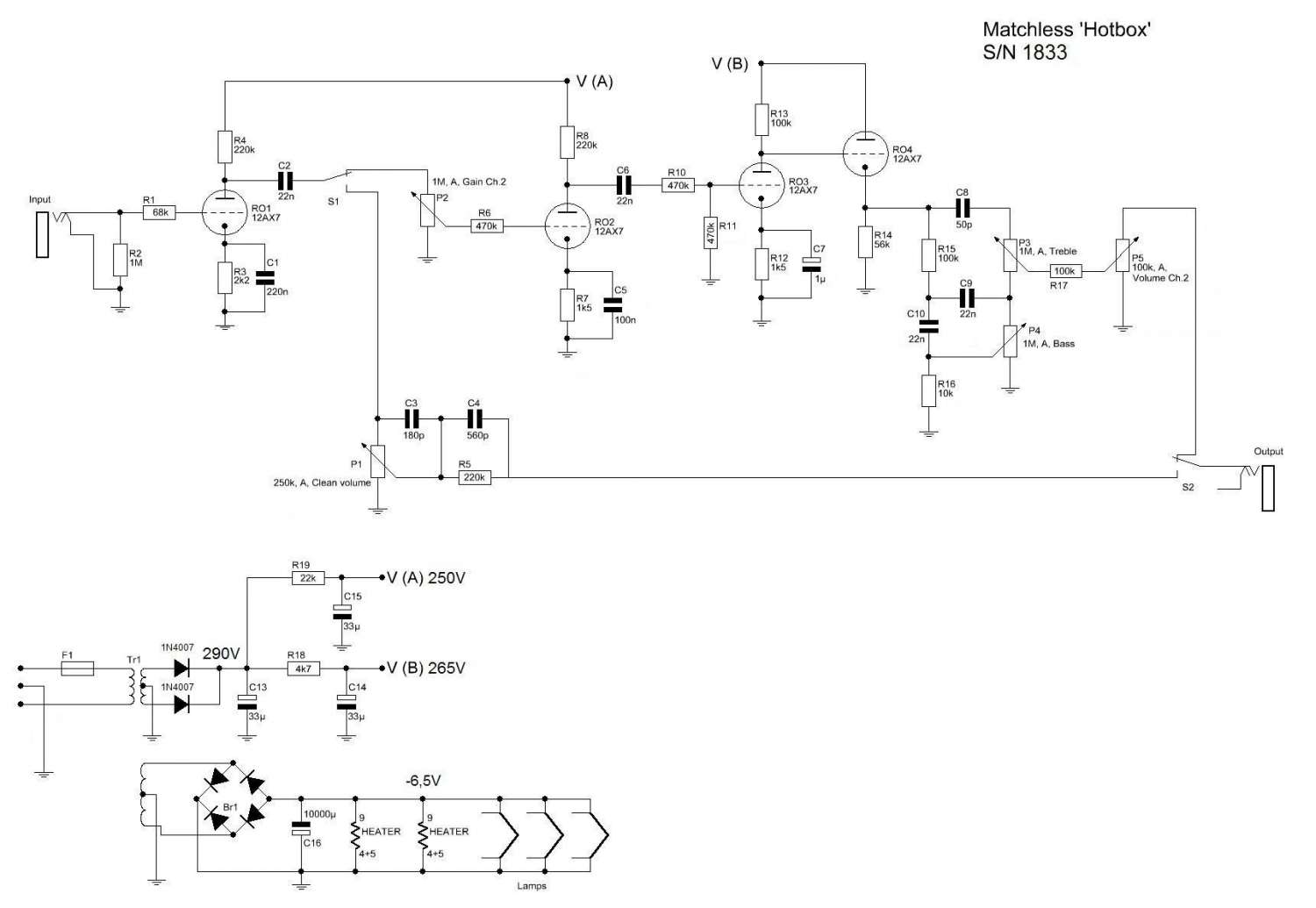
а еще есть вот такая схема из другой темы
кроме того, что в первой схеме неправильный темброблок, а во второй правильный, еще по разному конденсаторы в катодах стоят (2 и 3 каскады) и в первой схеме какая-то обратная связь между 3 и 2 каскадами

какая схема правильней (не учитывая темброблок)?

и еще вопрос: а если громкость грязного канала брать не 100к, а 250к, то надо убирать постоянное сопротивление 100к, что перед этой громкостью? и вообще нормально там будет 250к вместо 100?