Автор Тема: Собираем гитарный ламповый преамп по мотивам Mesa Rectifier - Видео  (Прочитано 137147 раз)

0 Пользователей и 1 Гость просматривают эту тему.

Оффлайн Андрей Барыга

  • Завсегдатай
  • ***
  • Сообщений: 335
  • Если у меня чего-то нет, то оно вам и не нужно.
импульсники с мягкой нагрузочной характеристикой. Где можно посмотреть что за звЭрь такой? ??? Можно ссылку или схемку?
Ты ж ее как раз вроде собирал и хвалил)) Как раз эта схема от BSVI иимеет такую характеристику. В ней нет стабилизации напряжения, происходит просадка с нагрузкой, сам не шарю, но читал, что это получается близко к БП на кенотронах)) Особенно при питании 3-4 ламп, с меньшим количеством эффект послабее выражен.

Оффлайн Mick_20

  • Завсегдатай
  • ***
  • Сообщений: 449
  • я не специально... честно ))
    • Портал игры World of Warships
В схеме только эти резисторы брать на 2 Ватта?

15к 2вт
15к 2вт
100к 2вт
100к 2вт
220к 2вт
220к 2вт

Можно на 1 Ватт взять их?

Оффлайн Medvedeff8

  • Ветеран форума
  • ******
  • Сообщений: 3027
  • Слабоумие и отвага!
Зачем вообще в преамп двухваттники?  ???

Оффлайн surfin bird

  • Эксперт
  • *****
  • Сообщений: 2969
  • Поциент-заМКАДыш
    • Surfin Bird
Зачем вообще в преамп двухваттники?  ???
  Может чуточку меньше шумят, особенно в анодах?  ???
« Последнее редактирование: Июля 30, 2020, 18:06:28 от surfin bird »

Оффлайн Medvedeff8

  • Ветеран форума
  • ******
  • Сообщений: 3027
  • Слабоумие и отвага!
Ну не знаю...  ??? Одноваттных в аноды достаточно выше крыши. Там больше даже не в мощности дело, а в размере резистора, что влияет на электрическую прочность по напряжению.

Оффлайн fewa-watraco

  • Ветеран форума
  • ******
  • Сообщений: 3882
  • fewtubefx
так что по звуку с преампа? по теме поискал, не нашел.
можно без мощника

Оффлайн Mick_20

  • Завсегдатай
  • ***
  • Сообщений: 449
  • я не специально... честно ))
    • Портал игры World of Warships
В качестве питания планирую использовать тороидальный трансформатор 250В и 12В.

Посоветуйте схему выпрямления - вроде читал месы к питанию требовательны.

Оффлайн surfin bird

  • Эксперт
  • *****
  • Сообщений: 2969
  • Поциент-заМКАДыш
    • Surfin Bird
В качестве питания планирую использовать тороидальный трансформатор 250В и 12В.

Посоветуйте схему выпрямления - вроде читал месы к питанию требовательны.
Мну чайнег и может жестоко ошибацо, но имхо в питалове оригинала вроде как никаких  извратов не присутствует  ???

ps На основе персональных тестов фабричного марка 4 и самодельного преда ректы,  убедился, что наилучшие результаты звучания предов получаются  с питаловом порядка 400в .  Зачем, к примеру, в марке4 сделан режим пониженного питалова мну так и не понял  ??? Если нужен звук типа "браун саунд" , то имхо схематика марка не про это.  ???  Когда хочется познать разницу вариантов питания накала - тупо подключаю аккумулятор.
« Последнее редактирование: Августа 13, 2020, 17:44:01 от surfin bird »

Оффлайн Mick_20

  • Завсегдатай
  • ***
  • Сообщений: 449
  • я не специально... честно ))
    • Портал игры World of Warships
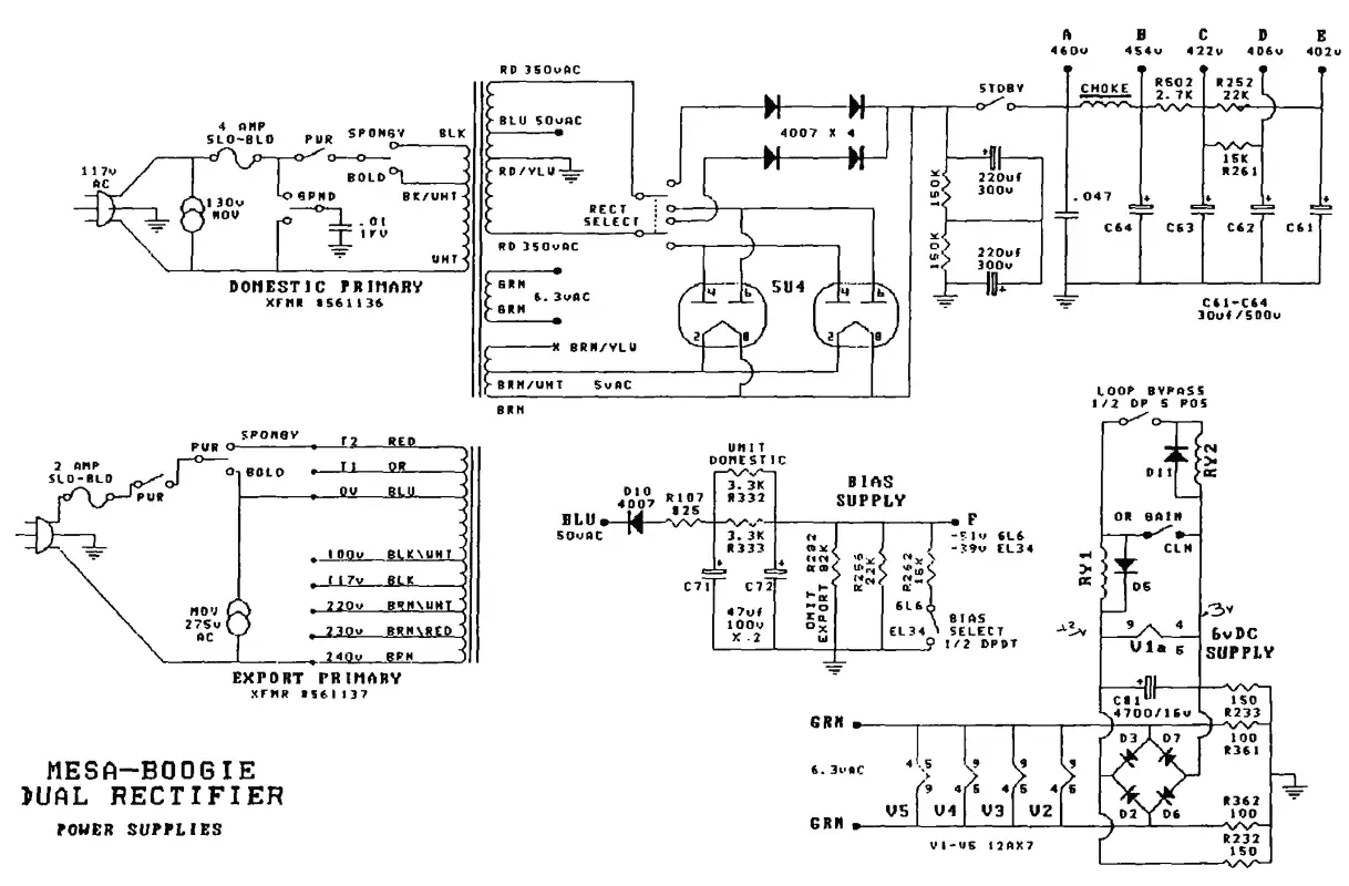
Такая схема БП подойдет?

Оффлайн AZG

  • Живу на форуме
  • *******
  • Сообщений: 95686
  • Санкт-Петербург
    • AZG CUSTOM
Пойдет, но стаб надо на радиатор. И плюс надо выпрямленного получить не менее 9В накала. Т.е. переменка нужна не 6.3В, а порядка 8-9В.

Оффлайн Mick_20

  • Завсегдатай
  • ***
  • Сообщений: 449
  • я не специально... честно ))
    • Портал игры World of Warships
Разве 7806 не ограничит жестко постоянку до 6 вольт?
На нем же нет регулятора.

Трансформатор у меня с выводами на 240В и 12В переменки.
Питать лампы судя по схеме надо постоянкой.
« Последнее редактирование: Сентября 08, 2020, 08:06:08 от Mick_20 »

Оффлайн Medvedeff8

  • Ветеран форума
  • ******
  • Сообщений: 3027
  • Слабоумие и отвага!
Разве 7806 не ограничит жестко постоянку до 6 вольт?
Для нормальной работы 7806 нужно чтобы на входе у него было в запасе пара-тройка вольт. То есть, около 9 вольт выпрямленного.
Если 12 вольт переменки, то должно работать, но радиатор обязательно, поскольку на нем прилично мощности рассеивается.

... и добавил:

Но я бы попробовал и переменкой питать, если накальная обмотка не сильно проседает. Просто будет не так энергозатратно, в 12-вольтовом включении ток меньше в два раза. А при 6 вольтовом включении, да еще и постоянкой, мост уже увеличивает нагрузку на трансформатор в 1.4 раза, да еще и ток накала в два раза выше. Вот и считай...
« Последнее редактирование: Сентября 08, 2020, 08:42:43 от Medvedeff8 »

Онлайн M1g

  • Живу на форуме
  • *******
  • Сообщений: 7235
  • The MUTILATOR
Проще запитать от стабилизированных 12в. После выпрямления под нагрузкой должно быть не менее 14в.
« Последнее редактирование: Сентября 08, 2020, 10:20:06 от M1g »

Оффлайн Medvedeff8

  • Ветеран форума
  • ******
  • Сообщений: 3027
  • Слабоумие и отвага!
Что-то мне подсказывает, что после выпрямления данный транс под нагрузкой просядет...  :rolleyes:
Нужно пробовать.

Оффлайн Mick_20

  • Завсегдатай
  • ***
  • Сообщений: 449
  • я не специально... честно ))
    • Портал игры World of Warships
в 12-вольтовом включении ток меньше в два раза.

что такое 12-вольтное включение?