Автор Тема: Собираем гитарный ламповый преамп по мотивам Mesa Rectifier - Видео  (Прочитано 136409 раз)

0 Пользователей и 1 Гость просматривают эту тему.

Оффлайн Rolly

  • Живу на форуме
  • *******
  • Сообщений: 9062
  • Мнение - не повод получить пулю сразу.
То есть по сути КП нужно после ТБ перед буфером? Так я понял! :)
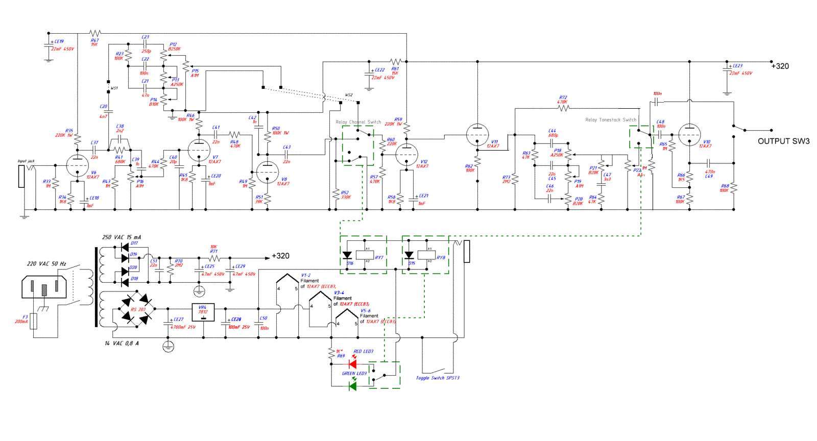
Нет, конечно. У КП выход с катода, а изображено, будто с сетки. Схемы для того и рисуются, чтобы было понятно, что и куда.

У чистого канала идут два эквалайзера последовательно.

С такими знаниями стоит заняться самообразованием.

Оффлайн saylor

  • Новичок
  • *
  • Сообщений: 88
То есть по сути КП нужно после ТБ перед буфером? Так я понял! :)
:pozor:Нет...КП стоит там,где ему положено...Вы неправильно отрисовали выход с него...Надо с катода, а вашей схеме прикрутили его на сетку триода V11...Наверное,просто не внимательно,механически ;)

Оффлайн SHIZAFRENIC

  • Новичок
  • *
  • Сообщений: 62
Упс! А ведь и на самом деле по ошибке пихнул его не туда! ;)

Оффлайн saylor

  • Новичок
  • *
  • Сообщений: 88

У чистого канала идут два эквалайзера последовательно
Полностью согласен с Rolly. Коммутацию ТБ после КП, надо переделать,таким образом,чтобы полностью исключить его влияние на чистом звуке...Схемных решений много..Полистайте форум....

Оффлайн SHIZAFRENIC

  • Новичок
  • *
  • Сообщений: 62
Тогда в плане коммутации каналов! Есть сомнения! Верно ли отображено! ;) схем действительно много! Но я смотрю на самое простое решение! Моды и прочее пока брать не охото, учусь я ;) думал оставить просто грязный канал как ТС, и как бы сделать байпас на драйвер своей головы, но подумал уж лучше попробывать разобраться, да уму разуму набраться от Вас господа!
« Последнее редактирование: Января 25, 2016, 14:31:05 от SHIZAFRENIC »

Оффлайн Виталийй

  • Частый посетитель
  • **
  • Сообщений: 232
  • GuitarPlayer.Ru fan!
 AZG пишет " И получим классическую современную мутную и бубнящую Ректу с недогейном."  Азнур а 500 КОм нормально, просто ставил не задумывался, или всё же на регулятор гейна искать на 1 М???

Да это опечатка скорее всего. Как то так наверное.

« Последнее редактирование: Января 25, 2016, 14:39:26 от Виталийй »

Оффлайн AZG

  • Живу на форуме
  • *******
  • Сообщений: 95612
  • Санкт-Петербург
    • AZG CUSTOM
Виталийй, 500К нормально. По сути минимальный адекватный номинал 470К. Ниже уже сказывается на звуке. С 500К будет умеренно по гейну, но с низом уже все будет куда лучше.

Оффлайн Rolly

  • Живу на форуме
  • *******
  • Сообщений: 9062
  • Мнение - не повод получить пулю сразу.
Да это опечатка скорее всего. Как то так наверное.
Скорее всего нет. Коньденсатор при обходе буфера не нужен.

Оффлайн SHIZAFRENIC

  • Новичок
  • *
  • Сообщений: 62
;) видел, читал! Тож интересно было! Но ведь ходить по всему форуму искать то что нужно долго и очень трудно определить! А так начать попробывать сделать, получить ушат чего нибудь на голову, переделать, поменять послушать!

Оффлайн Виталийй

  • Частый посетитель
  • **
  • Сообщений: 232
  • GuitarPlayer.Ru fan!
 Азнуз спасибо, успокоил.
 Rolly там на катоде не хилая постоянка, нужна она нам на выходе? поэтому подумал кондёр не лишний, чирканул по быстрому, а так внимательно всё надо смотреть.
 С клином, как оказалось, не всё так просто, когда собирал Солдано, думал какой там на хрен клин, в канале три анода, катодный повторитель, петля.. а оказалось звучит. Хотя больше нравится отдельный клин канал, если ТС тянет, ставлю отдельную лампу по типу Фендера и плюс фантазия.

Оффлайн saylor

  • Новичок
  • *
  • Сообщений: 88
;) видел, читал! Тож интересно было! Но ведь ходить по всему форуму искать то что нужно долго и очень трудно определить! А так начать попробывать сделать, получить ушат чего нибудь на голову, переделать, поменять послушать!
Кстати о влиянии ТБ драйвового канала на чистый...Только как пример,законченного и зарекомендовавшего себя девайса...собранного сотнями паяльщиков от гитары.

Здесь реализован  практически точно такой же подход, прохождения чистого,как и на вашей схеме ...после триода V11...Правда в ENGL не КП, а усилительный каскад. Тем не менее, особых нареканий на последовательность драйвового ТБ на сигнал чистого, по данному изделию не возникало...ИМХО...Стало быть, ваше решение реализуемо. Практика-критерий истины 8)
« Последнее редактирование: Января 25, 2016, 15:24:39 от saylor »

Оффлайн Виталийй

  • Частый посетитель
  • **
  • Сообщений: 232
  • GuitarPlayer.Ru fan!
 У этого мода на Энгл от Азнура мне вообще нравится коммутация, причём её вполне можно применять и в других схемах, когда стоит цель при минимальных затратах получить максимум возможностей.

Оффлайн Rolly

  • Живу на форуме
  • *******
  • Сообщений: 9062
  • Мнение - не повод получить пулю сразу.
Rolly там на катоде не хилая постоянка, нужна она нам на выходе? поэтому подумал кондёр не лишний, чирканул по быстрому, а так внимательно всё надо смотреть.
Да, там по хорошему надо внимательно косячки вылавливать, в частности этот конденсатор до переключения каналов пихнуть.

Оффлайн AZG

  • Живу на форуме
  • *******
  • Сообщений: 95612
  • Санкт-Петербург
    • AZG CUSTOM
Честно говоря, на данный момент я ТБ чистого отвязываю резистором на 100К. Тогда влияния на цепочки гейна перегруза нет вообще.

Оффлайн Bulldozerrr

  • Эксперт
  • *****
  • Сообщений: 2935
Честно говоря, на данный момент я ТБ чистого отвязываю резистором на 100К. Тогда влияния на цепочки гейна перегруза нет вообще.
Я так пробовал, на шарпе. Мне не понравилось как чистый зазвучал. И регулировки тонстэка становятся странными. Если качество чистого принципиально, то лучше сделать без балласта.
И я бы твиновый тонстек сюда не городил бы. В сло и ректу просится слошный же клин. С КП все равно фендерового твиновского клина не будет.  Лучше уж плекси стайл сбацать.