Форум гитаристов
У нас самая большая гитарная тусовка
Добро пожаловать,
Гость
. Пожалуйста,
войдите
или
зарегистрируйтесь
.
Не получили
письмо с кодом активации
?
1 час
1 день
1 неделя
1 месяц
Навсегда
В теме
В разделе
По форуму
Яндекс
Начало
Помощь
Поиск
Media
Пользователи
Общий список
Поиск пользователей
Вход
Регистрация
|
Размещение рекламы
Правила форума
Форум гитаристов
»
Оборудование
»
equipment.craft
(Модератор:
Dying Fetus
) »
Тема:
собираю Oxblood Dist
« предыдущая тема
следующая тема »
Печать
Страницы: [
1
]
2
3
4
[Дальше >>]
Вниз
Автор
Тема: собираю Oxblood Dist (Прочитано 2745 раз)
0 Пользователей и 1 Гость просматривают эту тему.
hayer
Частый посетитель
Сообщений: 105
GuitarPlayer.Ru fan!
собираю Oxblood Dist
«
:
Ноября 15, 2012, 16:56:35 »
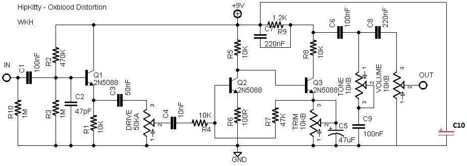
закончил пайку и проверку DOD Overdrive 250. остальось корпус и кнопку. работа освещена в теме "хочу спаять dod 250 overdrive" страницы 14-15.
читая форум и бродя по ссылкам наткнулся на интересный девайс Oxblood Distortion.
паять только начал и эта педалька на трёх транзисторах и чуть посложнее предыдущей.
постараюсь вести фотоотчот о проделанной работе. и пока собсно схема и плата этого диста.
плату разводил вручную в проге diptrace.
... и добавил:
вместе со схемой там была и лейка этой пидальки.
вопрос что такое С10 100мкФ и верно ли я решил что VR1 - это подстроечный резистор?
... и добавил:
на схеме С10 я не нашел.
«
Последнее редактирование: Ноября 15, 2012, 17:26:32 от hayer
»
Записан
Dying Fetus
Moderator
Сообщений: 10324
DIYng Fetus
Re: собираю Oxblood Dist
«
Ответ #1 :
Ноября 15, 2012, 18:32:48 »
hayer,
правильно понял, на схеме trim в эмиттере последнего транзистора - подстроечник.
C10 - сглаживающий конденсатор по питанию. Ставится с +9 В на землю.
Записан
hayer
Частый посетитель
Сообщений: 105
GuitarPlayer.Ru fan!
Re: собираю Oxblood Dist
«
Ответ #2 :
Ноября 15, 2012, 18:51:52 »
Dying Fetus пардон но не мог бы ты С10 подрисовать на схему
Записан
Dying Fetus
Moderator
Сообщений: 10324
DIYng Fetus
Re: собираю Oxblood Dist
«
Ответ #3 :
Ноября 15, 2012, 19:22:27 »
Записан
hayer
Частый посетитель
Сообщений: 105
GuitarPlayer.Ru fan!
Re: собираю Oxblood Dist
«
Ответ #4 :
Ноября 15, 2012, 19:23:37 »
спасибо
... и добавил:
после помощи Dying Fetus в размещении С10 плата обрела новый вид.
... и добавил:
еще один маленький момент - диод D1 обязателен? в схеме его тоже нет!
«
Последнее редактирование: Ноября 15, 2012, 19:55:56 от hayer
»
Записан
Dying Fetus
Moderator
Сообщений: 10324
DIYng Fetus
Re: собираю Oxblood Dist
«
Ответ #5 :
Ноября 15, 2012, 20:39:02 »
hayer,
это защита от другой полярности бп.
Записан
hayer
Частый посетитель
Сообщений: 105
GuitarPlayer.Ru fan!
Re: собираю Oxblood Dist
«
Ответ #6 :
Ноября 16, 2012, 14:22:06 »
закупил детали. взял с запасом - не последняя педаль думаю...
пойду готовить плату.
Записан
serginio78
Эксперт
Сообщений: 1184
Зарегистрированный
Re: собираю Oxblood Dist
«
Ответ #7 :
Ноября 16, 2012, 14:41:44 »
Жёлтая керамика не самый лучший выбор. Лучше ставить плёнку, а пикушки- высоковольтная(синяя) керамика
Записан
http://vkontakte.ru/club12716736
hayer
Частый посетитель
Сообщений: 105
GuitarPlayer.Ru fan!
Re: собираю Oxblood Dist
«
Ответ #8 :
Ноября 16, 2012, 15:05:07 »
насчёт выбора между керамикой и плёнкой наслышан...
на таких жэ собрал дод250 - отлично звучит. результат очень меня порадовал.
ну а если что то кандёры всегда можно заменить.
матом при детях не ругаца!!! что есть пикушки!?
Записан
norskskog
Завсегдатай
Сообщений: 361
Re: собираю Oxblood Dist
«
Ответ #9 :
Ноября 16, 2012, 15:37:11 »
hayer,
пикофарадные номиналы
Записан
serginio78
Эксперт
Сообщений: 1184
Зарегистрированный
Re: собираю Oxblood Dist
«
Ответ #10 :
Ноября 16, 2012, 15:38:11 »
пикушки - конденсаторы на пикофарады(в данном случае С2). Они плёночные не бывают(или бывают но редко).
Записан
http://vkontakte.ru/club12716736
norskskog
Завсегдатай
Сообщений: 361
Re: собираю Oxblood Dist
«
Ответ #11 :
Ноября 16, 2012, 15:39:09 »
serginio78,
взял виму fkp2 - до 47 пиков (у Ерасова)
Записан
serginio78
Эксперт
Сообщений: 1184
Зарегистрированный
Re: собираю Oxblood Dist
«
Ответ #12 :
Ноября 16, 2012, 15:41:11 »
norskskog,
виму видел пикушную, но в магазине "радиодетали" как ни спрашу плёнку на пикушки продавцы удивляются и говорят-"только керамика". Потому так и написал.
Записан
http://vkontakte.ru/club12716736
hayer
Частый посетитель
Сообщений: 105
GuitarPlayer.Ru fan!
Re: собираю Oxblood Dist
«
Ответ #13 :
Ноября 16, 2012, 15:45:39 »
serginio78 во во... я тоже как не спрошу - тока керамика
... и добавил:
serginio78 а поподробнее про высоковольтную керамику?
я могу чего то не понимать но питание 9В батарейка здесь...
«
Последнее редактирование: Ноября 16, 2012, 15:47:51 от hayer
»
Записан
serginio78
Эксперт
Сообщений: 1184
Зарегистрированный
Re: собираю Oxblood Dist
«
Ответ #14 :
Ноября 16, 2012, 15:48:13 »
hayer,
ну так высоковольтную керамику тогда бери
Записан
http://vkontakte.ru/club12716736
Печать
Страницы: [
1
]
2
3
4
[Дальше >>]
Вверх
« предыдущая тема
следующая тема »
Форум гитаристов
»
Оборудование
»
equipment.craft
(Модератор:
Dying Fetus
) »
Тема:
собираю Oxblood Dist