Здравствуйте Уважаемые Форумчане!
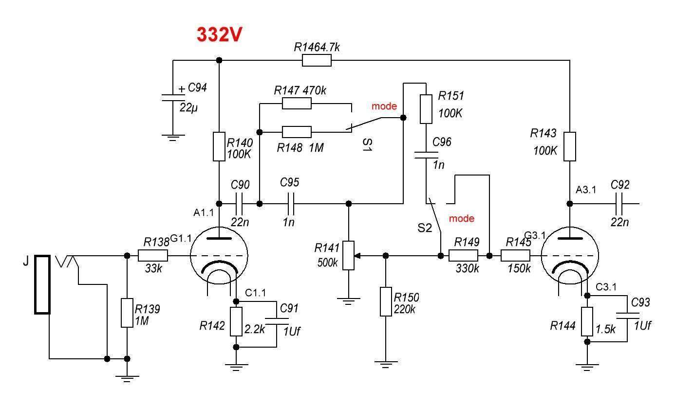
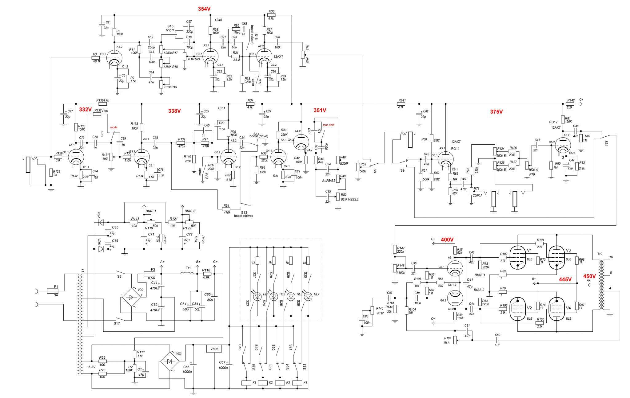
После того как Вова любезно выложил схему своего усиля
https://guitarplayer.ru/index.php?topic=43907.0 ,
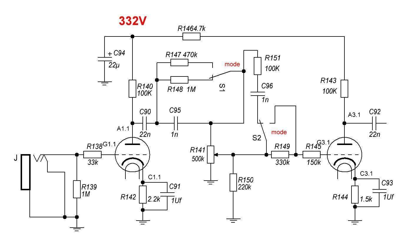
я не удержался от соблазна смакетировать его преамп , ту часть , которая ответственна за перегруз, овердрайв и прочие вкусности.На моё удивление мой монстуойдный макет заработал с первого "пинка" и полностью меня порадовал.Хотя я и не обладаю ни его оригинальным мощником , а воткнул в ретурн своего 18ваттного маршалойда, преамп зазвучал великолепно.
Я тестировал несколько недель свой макет на своём усиле и на усилях друзей и в конце концов решился создать свою копию его преампа в отдельном рэковом варианте.Так же решил собрать "чистый" канал с его схемы.
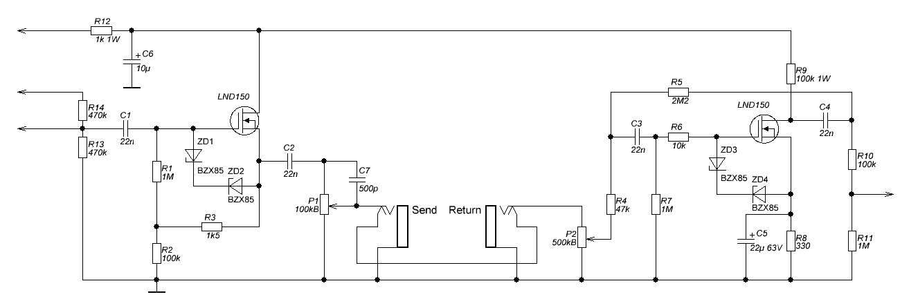
Ещё решил добавить петлю эфекта на LND150 с ТьюбТауна, я тестировал петлю с схемы как у Вовы (только часть посыла) и она мне по вкусу не совсем подошла, ( я не буду говорить что она плоха или хороша чтобы не устраивать холиваров , просто предпочитаю более нейтральную схему, которая не так окрашивает звук, либо если окрашивает, то по другому). Да и кит на LND150 более компактный

Вчера получил первую часть компонентов с Тьюб Тауна.
Это двойной рэковый корпус и некоторая "рассыпуха" , теперь жду вторую посылку с Банзая , там тоже "рассыпуха" (тумблёры , некоторые потенциометры , резюки и конденсаторы).
Теперь вопросы к знающим форумчанам.
Что бы сразу избежать разговоров в стиле "зачем берёшся если.... " , то проясню ситуацию , Я паяльщик любитель - самоучка , по этому, по ходу сборки я и собираюсь спрашивать советов у опытных форумчан. Не то что бы я совсем не могу спаять "схему по нотам ", просто хочется сделать всё по возможности чисто, компактно и грамотно.
Вот по этому я создал эту тему , а так же,может кому будет интересно.Так что запасайтесь поп корном долгострой гарантирован
... и добавил:Бывает так , что вроде человек не жлоб и не жлобствующий , а ЖАБА давит.
Вот это произошло и со мной.
Когда я покупал компоненты в ТьюбТауне , то подумав - а на что буду крепить лампы - нашёл это
https://www.tube-town.net/ttstore/Tube-Accessories/Accessories/Mounting-Bracket-Noval-singel::3729.htmlИ у меня реально задавила жаба - как за это по 4 евро ?
Тем более сама конструкция как мне показалось слишком сложная. Пластина для цоколя лампы, крепится к двум уголкам, всё из алюминия и возможно будет разгибатся когда надо будет вытащить лампу. Меня реально жлобануло покупать такой крепёж.
Я подумал что такой крепёж сделаю сам.
На работе , в шакфу с остатками от предидущих проэктов нашёл уголки и сделал так.