Автор Тема: Собираю простой комбик своими руками  (Прочитано 6060 раз)

0 Пользователей и 1 Гость просматривают эту тему.

Оффлайн KapToHka Автор темы

  • Новичок
  • *
  • Сообщений: 6
  • GuitarPlayer.Ru fan!
Здравствуйте. У меня появилась необходимость собрать простой комбик для домашнего использования.

Итак, какие у меня требования к этому комбику:
Во-первых, никаких ламп. Почему? Я думаю это будет слишком сложно для меня (тем более, что в материалах для новичков написано то же самое). Так что хотелось бы обойтись без ламп.
Во-вторых, наличие чистого звука и овердрайва.
В-третьих, выход на наушники(если я правильно понимаю, то для наушников не обязательно собирать отдельный усилитель после преампа, а можно просто сделать выход после усилителя мощности).

Сразу стоит оговориться, что в вопросах электротехники я далеко не профессионал, тем более если эти вотросы касаются гитарной электроники (поэтому и прошу помощи).

В материалах для новичков предлагается схема Dod 250, которая довольно проста. Однако, в ней нет чистого канала (точнее он, наверное, есть, если выкрутить ручку гейна на минимум, но я не уверен). В принципе ничего не мешает просто самому добавить переключатель, который будет включать и выключать диоды из схемы. Но в таком случае, насколько я понимаю, после включения чистого звука нужно будет каждый раз уменьшать гейн из-за разницы в громкости, так что это не мой вариант. Потому я решил поискать схемы уже готовых комбиков.

В следствие недолгих поисков нашёл схему Marshall MG10.
(нажмите чтобы показать/спрятать)
Вроде схема не сложная, да и всем моим требованиям удовлетворяет. Однако у меня появилось несколько вопросов по поводу схемы:
Мне не понятно подключение питания: почему оно идёт на неинвертирующий вход первого операционника, а не на 8 и 4 контакты (которые здесь не нрисованы), как везде; почему не питаются операционники в фильтре?
Cтоит ли что-либо менять в этой схеме?
Ещё есть вопрос по поводу функционала MP3 input.  Правильно ли я понимаю, что в него я могу подключить какую-нибудь музыку с компа или телефона и прям под неё играть в динамик или наушники?

Также хотелось бы добавить схему эмулятор лампового звука из этой статьи (https://habr.com/ru/articles/697508/). И да, я прекрасно понимаю, что эта схема не превратит мой комбик в ламповый, это скорее просто эксперемент. Так вот, по словам автора схему надо ставить между предом и оконечником, только я не знаю, ставить её после фильтра или до? Я, кстати, попробовал подключить эту схему к Dod 250 в Multisim и она даже без диодов перегружает сигнал. Может её можно подключить после выхода Overdrive stage, а диоды убрать? Вобщем хотелось бы услышать ваших советов.
Ну и заключающий вопрос в принципе по поводу всей этой идеи самостоятельной сборки дешёвого комбика. Стоит ли вообще искать альтернативы получше или как-то дорабатывать вышеприведённую схему? Просто много кто говорит, что дерьмовость таких дешёвых комбиков по большей части обуславливается их маленьким гитарным (а чаще всего широкополосным) динамиком.

Оффлайн hunted

  • Ветеран форума
  • ******
  • Сообщений: 4227
Re: Собираю простой комбик своими руками
« Ответ #1 : Октября 05, 2023, 10:38:08 »
TPA3118 и хэппи энд.

Оффлайн KapToHka Автор темы

  • Новичок
  • *
  • Сообщений: 6
  • GuitarPlayer.Ru fan!
Re: Собираю простой комбик своими руками
« Ответ #2 : Октября 05, 2023, 11:28:09 »
TPA3118 и хэппи энд.
Вы имеете ввиду использовать Dod в качестве преда, а TPA3118 как оконечтик? Если так, то я написал, почему мне не подходит Dod в качестве преда.
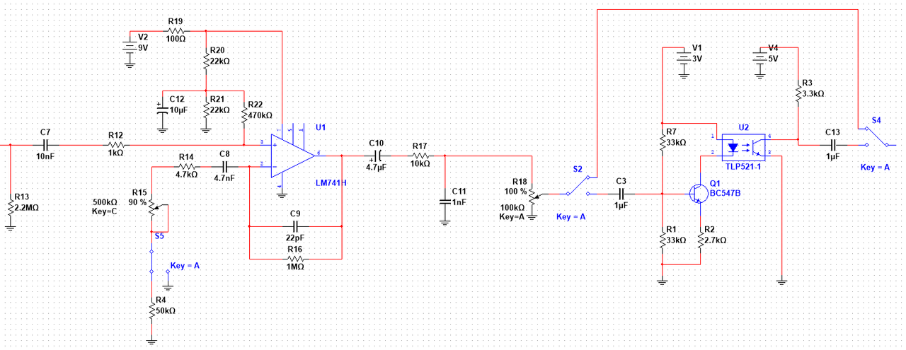
Хотя я тут попытался решить проблему. Имее ли место быть вот такая схема?
(нажмите чтобы показать/спрятать)

« Последнее редактирование: Октября 05, 2023, 11:30:56 от KapToHka »

Оффлайн hunted

  • Ветеран форума
  • ******
  • Сообщений: 4227
Re: Собираю простой комбик своими руками
« Ответ #3 : Октября 05, 2023, 11:38:34 »
KapToHka,
В схеме MG-10 широкополосный динамик, поэтому и сделан вход для плеера.
Зачем делать это непонятно.
Далее. Простой и недорогой оконечник, собранный отдельным девайсом дает возможность проводить все мыслимые эксперименты с любыми примочками и преампами без лишних проблем.
Если же есть мечта собрать именно MG-10, то тут ничего возразить не могу.

Оффлайн KapToHka Автор темы

  • Новичок
  • *
  • Сообщений: 6
  • GuitarPlayer.Ru fan!
Re: Собираю простой комбик своими руками
« Ответ #4 : Октября 05, 2023, 12:51:21 »
KapToHka,
В схеме MG-10 широкополосный динамик, поэтому и сделан вход для плеера.
Зачем делать это непонятно.
Далее. Простой и недорогой оконечник, собранный отдельным девайсом дает возможность проводить все мыслимые эксперименты с любыми примочками и преампами без лишних проблем.
Если же есть мечта собрать именно MG-10, то тут ничего возразить не могу.
В этом, от части, и был мой вопрос. Будет ли существенная разница между MG-10 и Dod250+TPA3118 в звуке, если динамик всё равно будет дешёвый?
У меня нет цели сделать именно MG-10. Просто в нём есть всё, что мне нужно. Хотелось бы только добавить схему с поста из хабра, но не знаю как именно.
Кстати на счёт TPA3118. Его ведь можно поставить в MG-10 вместо родного оконечника?

Оффлайн Dying Fetus

  • Moderator
  • *****
  • Сообщений: 10308
  • DIYng Fetus
    • http://cathar.ru
Re: Собираю простой комбик своими руками
« Ответ #5 : Октября 05, 2023, 13:55:53 »
цель что-то собрать или заиметь дома играйку?

если первое = собирать нужно прям то, что нужно и желательно по готовому проекту, пока не будет понимания
если второе = дешевле купить бу на авито

Оффлайн hunted

  • Ветеран форума
  • ******
  • Сообщений: 4227
Re: Собираю простой комбик своими руками
« Ответ #6 : Октября 05, 2023, 15:01:59 »
KapToHka,
Собери хоть что нибудь.
Для начала. Потом будет потом.
P.S. И зачем вообще все это?

Оффлайн Geezer

  • Живу на форуме
  • *******
  • Сообщений: 12769
  • Atypique
Re: Собираю простой комбик своими руками
« Ответ #7 : Октября 05, 2023, 15:11:14 »
Затея, судя по квалификации задаваемых вопросов, явно провальная.
Купить готовый бюджетный комбик и играть, не мучаясь электронными проблемами :)

Оффлайн modus2000

  • Ветеран форума
  • ******
  • Сообщений: 4564
  • (. )( .)
Re: Собираю простой комбик своими руками
« Ответ #8 : Октября 05, 2023, 15:21:11 »
Просто много кто говорит, что дерьмовость таких дешёвых комбиков по большей части обуславливается их маленьким гитарным (а чаще всего широкополосным) динамиком.

да, вся суть гитарного звука не в лампе, а в гитарном динамике.
начни с построения кабинета
можно купить готовый
https://www.avito.ru/serpuhov/muzykalnye_instrumenty/gitarnyy_kabinet_112._bez_dinamika_2855394366


Отлови брендовый 12 дюймовый динамик на авито Celestion / Eminence / Peavey и сделай ящик ему. Это будет 70% успеха.
Например
https://www.avito.ru/moskva/muzykalnye_instrumenty/gitarnyy_dinamik_eminence_ax-75_12_dyuymov_16_om_3198122193
https://www.avito.ru/kaliningrad/audio_i_video/12_dyuymovye_gitarnye_dinamiki_ot_celestion_3015345999?slocation=637640

К такому кабинету можно воткнуть любую педаль дистрошена (например AMT LA2) и усилить её любым усилком собранным на колнеке и уже взрослый звук, или можно даже купить усилитель в виде педали от AMT (AMT Cake Или как он там называется..).

Усилок не главное - кабинет главнее

А если ты соберёшь убойный усилитель но кабинет будет дрищ - звук будет зудячая гавнина.
« Последнее редактирование: Октября 05, 2023, 15:27:47 от modus2000 »

Оффлайн Макс Н.

  • Эксперт
  • *****
  • Сообщений: 1596
  • Корёжитель ЧХ
Re: Собираю простой комбик своими руками
« Ответ #9 : Октября 05, 2023, 15:23:37 »
KapToHka,
Нипанятна назначение диодоа Д1,Д2 и Д7,Д8. Я бы выкинул нафиг.
Секция "фильтыр" - тоже нипанятна зойчемЪ.

Питание в схеме не указано, т.к. предполагается, что читающий схему, знает куда его подавать.

... и добавил:

KapToHka,
Затея, судя по квалификации задаваемых вопросов, явно провальная.
Купить готовый бюджетный комбик и играть, не мучаясь электронными проблемами :)
Дело говорит.   ;)
« Последнее редактирование: Октября 05, 2023, 15:25:39 от Макс Н. »

Оффлайн hunted

  • Ветеран форума
  • ******
  • Сообщений: 4227
Re: Собираю простой комбик своими руками
« Ответ #10 : Октября 05, 2023, 15:28:13 »
И в заключение можно сказать, что купить хорошую звуковую карту куда важнее чем все эти комбики и педальки. :)

Оффлайн modus2000

  • Ветеран форума
  • ******
  • Сообщений: 4564
  • (. )( .)
Re: Собираю простой комбик своими руками
« Ответ #11 : Октября 05, 2023, 15:30:00 »
кароч моё видение такое:
педаль предусилитель AMP P2 (чистый + перегруз)  -> любой мощник (AMT Tubecake) -> кабинет с 12" брендовым динамиком
а эти все пайки дешманских транзисторов - в топку

PS для наушников нужен симулятор кабинета это отдельная песня, проще купить гитарный процессор
« Последнее редактирование: Октября 05, 2023, 15:32:15 от modus2000 »

Оффлайн Spero_In_Inteligo

  • Живу на форуме
  • *******
  • Сообщений: 8916
  • Код пишу, на досуге на проволоку нажимаю.
Re: Собираю простой комбик своими руками
« Ответ #12 : Октября 05, 2023, 15:37:54 »
а эти все пайки дешманских транзисторов - в топку

Это бы в шапку раздела, высечь в граните, красными буквами....

Оффлайн KapToHka Автор темы

  • Новичок
  • *
  • Сообщений: 6
  • GuitarPlayer.Ru fan!
Re: Собираю простой комбик своими руками
« Ответ #13 : Октября 05, 2023, 16:42:47 »
KapToHka,
Собери хоть что нибудь.
Для начала. Потом будет потом.
P.S. И зачем вообще все это?
Суть всей этой затеи в том, что это тема моего диплома (па крайней мере пока что). Хотя, судя по ответам, может перестать ей быть.
По поводу звуковухи. Я бы и сам с радостью обзавёлся таковой (по началу, когда только начал увлекаться гитарой, так и хотел сделать). Однако денег особо нет, вот и решил связать трату денег на диплом с тратой денег на гитару.
Вобщем вопрос сейчас состоит в следующем: если я соберу Dod250+TPA3118 и подключу в хороший 12-и дюймовый динамик, то получу ли я хоть сколько-нибудь нормальный звук?

Оффлайн Макс Н.

  • Эксперт
  • *****
  • Сообщений: 1596
  • Корёжитель ЧХ
Re: Собираю простой комбик своими руками
« Ответ #14 : Октября 05, 2023, 16:46:22 »
Вобщем вопрос сейчас состоит в следующем: если я соберу Dod250+TPA3118 и подключу в хороший 12-и дюймовый динамик, то получу ли я хоть сколько-нибудь нормальный звук?
Если без косяков - то вполне.