Автор Тема: Soldano supercharger gto  (Прочитано 38500 раз)

0 Пользователей и 1 Гость просматривают эту тему.

Оффлайн Alex_SG

  • Живу на форуме
  • *******
  • Сообщений: 7526
  • хейтер и пессимист :crazy:
Re: Soldano supercharger gto
« Ответ #180 : Февраля 20, 2024, 17:45:48 »
Medvedeff8, В импульсных преобразователях?

Оффлайн Medvedeff8

  • Ветеран форума
  • ******
  • Сообщений: 3027
  • Слабоумие и отвага!
Re: Soldano supercharger gto
« Ответ #181 : Февраля 20, 2024, 17:48:27 »
В мониторах с ЭЛТ. Я оттуда много полезного наковырял в свое время.

Оффлайн Alex_SG

  • Живу на форуме
  • *******
  • Сообщений: 7526
  • хейтер и пессимист :crazy:
Re: Soldano supercharger gto
« Ответ #182 : Февраля 20, 2024, 17:51:46 »
А-ха, тогда понятно :) Убейте меня если я сейчас вспомню как оно называется, но  такой дроссель есть во всех кинескопных мониторах-телеках, что-то там с линейностью строки, что-ли, связано. Без отрывания магнита для применения в импульсниках не пригоден от слова совсем :)

Оффлайн Medvedeff8

  • Ветеран форума
  • ******
  • Сообщений: 3027
  • Слабоумие и отвага!
Re: Soldano supercharger gto
« Ответ #183 : Февраля 20, 2024, 18:03:59 »
Вот я их и отрывал  ;D Магнитик там слабенький совсем, обычная керамическая таблетка, точно не неодим.

Оффлайн Лёха2009

  • Эксперт
  • *****
  • Сообщений: 1222
Re: Soldano supercharger gto
« Ответ #184 : Февраля 21, 2024, 09:15:18 »
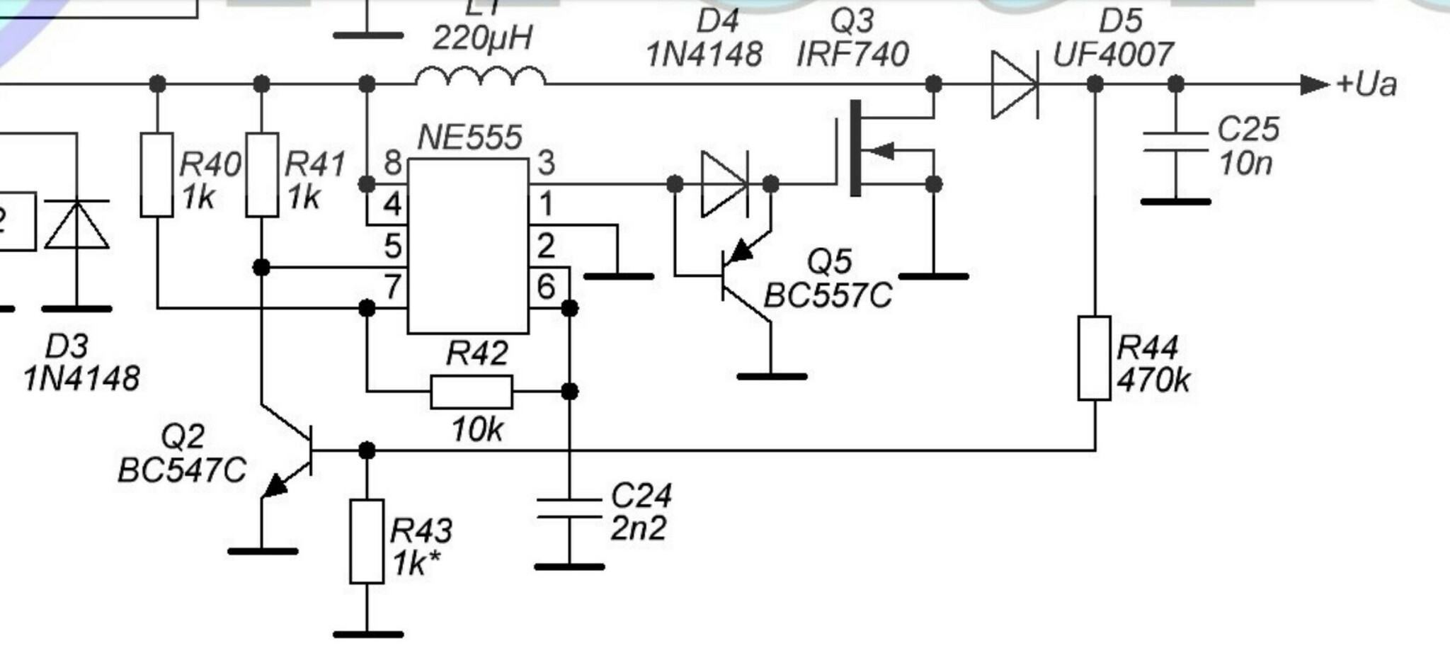
Так а что по кондерам, есть синяя керамика, пленка зелёная какие лучше 2,2нф и 10нф использовать?

Полевиков не нашел, пока 840 поставлю, если более менее заработает то и заказать можно.

Преобразователь без нагрузки для проверки можно включать?

Оффлайн Medvedeff8

  • Ветеран форума
  • ******
  • Сообщений: 3027
  • Слабоумие и отвага!
Re: Soldano supercharger gto
« Ответ #185 : Февраля 21, 2024, 09:49:00 »
Там же на плате красным шрифтом указано, где ставить керамику.
840 заработает, но скорее всего будет греться. Сопротивление открытого канала у него ведь выше. Больше тепла будет рассеиваться.
Без нагрузки включить можно, только следить, чтобы напруга не превышала рабочее напряжение конденсаторов фильтра. На плате резистор, 1к, помеченый звездочкой *, является подстроечным для установки напряжения питания. Берешь жменю резисторов CF на 1 кОм, и за счет разброса сопротивлений подбираешь напряжение. У них разброс достаточный, чтобы подобрать нужное.
« Последнее редактирование: Февраля 21, 2024, 10:01:14 от Medvedeff8 »

Оффлайн Лёха2009

  • Эксперт
  • *****
  • Сообщений: 1222
Re: Soldano supercharger gto
« Ответ #186 : Февраля 21, 2024, 10:41:04 »
Medvedeff8, да я отдельно преобразователь собираю, плату сейчас посмотрел вопросов нет тогда больше :)

Ну тогда поищу еще 740, может все таки завалялся где то.

Печатку по схеме с поста #138 разводил, там смотрю отличается немного, на плате с пятой лапы 555 еще керамика 100нф на землю идет, подпаяю, ничего страшного.

Оффлайн Лёха2009

  • Эксперт
  • *****
  • Сообщений: 1222
Re: Soldano supercharger gto
« Ответ #187 : Февраля 23, 2024, 05:36:59 »
Первое включение преобразователя и такие результаты, при включении выдал 289в, резистор 1ком пока не подбирал. Подержал включенным 30 минут, напряжение не упало, компоненты нагрелись слабо, irf840 - 35 градусов, дроссель - 43, больше всех резисторы 470ком - 55 градусов и резистор 1ком с 7 ноги 555 на +12в он 45 градусов.

В качестве нагрузки Шарп на 12ах7,  диод поставил es1j. Лучше 840 так ничего и не нашел, но 740 прикуплю как до магазина доберусь.
Чуть позже попробую подобрать 1ком.


Оффлайн Alex_SG

  • Живу на форуме
  • *******
  • Сообщений: 7526
  • хейтер и пессимист :crazy:
Re: Soldano supercharger gto
« Ответ #188 : Февраля 23, 2024, 05:57:59 »
Лёха2009, Тебе бы осциллограф да немного понимания схемотехники :)
В подобных схемах эффективность тем выше, чем ниже активное сопротивление дросселя и сопротивление активного канала ключа. 740-й тупо будет меньше греться -> меньше потери -> больше максимальное выходное напряжение, ну либо ток нагрузки.
Осциллографом полезно смотреть форму тока в дросселе, что не влетаем в насыщение, а то народ часто спрашивает почему греется дроссель - а вот потому и греется.
Впрочем, с удачным запуском!  :alc:

Оффлайн Лёха2009

  • Эксперт
  • *****
  • Сообщений: 1222
Re: Soldano supercharger gto
« Ответ #189 : Февраля 23, 2024, 07:20:57 »
Осцилл есть, купил дсо150 ещё год назад да пользоваться так и не научился) А что на нём выставить чтоб до, после дросселя сигнал посмотреть?

Оффлайн Alex_SG

  • Живу на форуме
  • *******
  • Сообщений: 7526
  • хейтер и пессимист :crazy:
Re: Soldano supercharger gto
« Ответ #190 : Февраля 23, 2024, 07:41:01 »
Да это игрушка а не осцилл, понятно, что на таком учиться трудно - слишком много лишних телодвижений для настройки надо благодаря почти полному отсутствию органов управления...
Ну что выставить - количество вольт на деление, соответствующее ожидаемому сигналу да время на деление, соответствующее ожидаемой частоте сигнала. Либо воткнуться в схему и подбирать их "онлайн".
В данной конкретной схеме интересно впаять шунт (0,1 Ом например) последовательно с дросселем и смотреть на нём напряжение, пропорциональное току в цепи. Должна быть красивая пила пачками, длина которых меняется в зависимости от нагрузки.

Оффлайн Balandin

  • Завсегдатай
  • ***
  • Сообщений: 281
Re: Soldano supercharger gto
« Ответ #191 : Февраля 23, 2024, 08:02:29 »
Осцилл есть, купил дсо150 ещё год назад да пользоваться так и не научился)
Была такая же ситуация. Начитавшись отзывов, купил 150-й. Пользоваться не смог, продал. Купил чуть подороже с кнопкой «auto» и жизнь наладилась. Сейчас, через год пользования, думаю и с ДСОшкой справился бы, так как все равно приходится руками докручивать

Оффлайн Alex_SG

  • Живу на форуме
  • *******
  • Сообщений: 7526
  • хейтер и пессимист :crazy:
Re: Soldano supercharger gto
« Ответ #192 : Февраля 23, 2024, 08:05:31 »
Есть мнение, и я его двумя руками поддерживаю, что за кнопку "Auto" на, по крайней мере взрослых, осциллах надо руки отрывать  ;D
Но на таких игрушках (которые я лично врагу не пожелал бы) для новичка она может быть и полезна, да :)

Оффлайн AZG

  • Живу на форуме
  • *******
  • Сообщений: 95615
  • Санкт-Петербург
    • AZG CUSTOM
Re: Soldano supercharger gto
« Ответ #193 : Февраля 23, 2024, 08:37:39 »
Alex_SG, Кнопка крайне полезная когда понимаешь ради чего она стоит. По быстрому ткнуться полезная вещь. Потом уже глядя на режимы подстраиваешь что надо. Для РАБОТЫ это куда лучше и быстрее чем слепо тыркаться в некоторые параметры. А слепо будет у кого угодно, даже самые профи не могут ванговать многие нюансы.

Оффлайн Balandin

  • Завсегдатай
  • ***
  • Сообщений: 281
Re: Soldano supercharger gto
« Ответ #194 : Февраля 23, 2024, 08:46:29 »
Но на таких игрушках (которые я лично врагу не пожелал бы) для новичка она может быть и полезна, да :)
Офтоп
(нажмите чтобы показать/спрятать)
« Последнее редактирование: Февраля 23, 2024, 08:48:12 от Balandin »