Автор Тема: Soul Screamer и другие монстры.  (Прочитано 86199 раз)

0 Пользователей и 1 Гость просматривают эту тему.

Оффлайн Geezer Автор темы

  • Живу на форуме
  • *******
  • Сообщений: 12621
  • Atypique
Re: Soul Screamer и другие монстры.
« Ответ #75 : Сентября 26, 2013, 20:26:53 »
guitarjfet, отвечаю:
1) На мой вкус, да. С традиционными J201 и синглами ламповый оттенок проявляется лишь при достаточно агрессивной игре. Мне же хотелось, чтобы компрессия уже немного проявлялясь в первом каскаде, ещё до регулировки гейна. Тогда на выходе имеем сигнал, мягко обработанный по амплитуде и снизу и сверху. Собственно "чистый" звук я не стремился сохранить - для этого можно просто топтушкой уйти в режим обхода. Либо прибрать уровень на гитаре, хотя это не всеми приветствуется. Можно было поставить дополнительный потц прямо на входе, как в оригинале (и как сделано в Okko Diablo), но я делал для себя, под свой вкус. Думаю, здесь всякий сможет подогнать параметры схемы под свои привычки и запросы.
2) Действительно, не умею. Как-то нет такой необходимости.

Оффлайн guitarjfet

  • Ветеран форума
  • ******
  • Сообщений: 4760
Re: Soul Screamer и другие монстры.
« Ответ #76 : Сентября 26, 2013, 20:37:41 »
А Вы видели, как подобные идеи реализованы у Ларта, например.. или у OldMike? Про себя скромно промолчу, ибо хайгейн и только хайгейн исповедую  :rolleyes:

Оффлайн Geezer Автор темы

  • Живу на форуме
  • *******
  • Сообщений: 12621
  • Atypique
Re: Soul Screamer и другие монстры.
« Ответ #77 : Сентября 27, 2013, 19:40:34 »
О да, Сергей Лузан, Антон Калина и Михаил Семёнов - безусловно признанные авторитеты и достойнейшие люди. У меня собрана целая коллекция их замечательных схем в моём бумажном архиве. Хорошо бы всё это перепробовать, но увы - руки никак не доходят.
Первым держу на прицеле "простые вещи" Lart'a (с 303В и 104А) - интересно было бы вывести наружу общий bias в качестве опционального регулятора, да снабдить его маленьким стрелочником, да с цветной подсветкой - аппетитно бы получилось, наверное...

Оффлайн guitarjfet

  • Ветеран форума
  • ******
  • Сообщений: 4760
Re: Soul Screamer и другие монстры.
« Ответ #78 : Сентября 27, 2013, 19:56:01 »
О, даже и я попал в этот список  :rolleyes: Польщен, польщен.. хотя и не заслуживаю..
Да, я бы настоятельно Вам рекомендовал собрать лоу-мид-гейновые схемы по вышеназванной схемотехники - они на порядок лучше и честнее звучат, чем руноффгрувовские схемы.

Оффлайн Geezer Автор темы

  • Живу на форуме
  • *******
  • Сообщений: 12621
  • Atypique
Re: Soul Screamer и другие монстры.
« Ответ #79 : Сентября 27, 2013, 20:58:24 »
Вау, смутная догадка-таки оправдалась?! Приятно познакомиться.  :)
"Чтобы узнать, каков бисквит на вкус, надо его съесть" - как говорится, практика - критерий истины.  Однако, популяризация Jfet'ов в любом случае - стоящее дело.

Оффлайн Sofa_Guitarrero

  • Опытный
  • ****
  • Сообщений: 712
  • Диванщик! Из палаты мер и весов! BMWMotorrad-труЪ!
Re: Soul Screamer и другие монстры.
« Ответ #80 : Сентября 28, 2013, 10:06:50 »
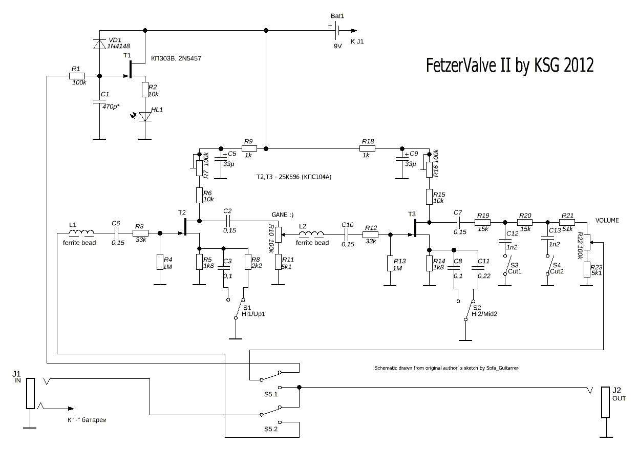
Наслаждайтесь :)
В архиве - формат splan7.

Оффлайн guitarjfet

  • Ветеран форума
  • ******
  • Сообщений: 4760
Re: Soul Screamer и другие монстры.
« Ответ #81 : Сентября 28, 2013, 11:56:49 »
Ну вот.. красивенько  8)

... и добавил:

Кстати, элементы R18 и С9 совершенно излишни..
« Последнее редактирование: Сентября 28, 2013, 11:58:27 от guitarjfet »

Оффлайн Geezer Автор темы

  • Живу на форуме
  • *******
  • Сообщений: 12621
  • Atypique
Re: Soul Screamer и другие монстры.
« Ответ #82 : Сентября 28, 2013, 12:56:34 »
Вау, я и не ожидал, что получится так солидно! Sofa_Guitarrero, спасибо огромное.
По поводу лишних компонентов можно, конечно, дискутировать (кстати, L2 остался в качестве рудимента от прошлых изысканий и я не стал его убирать - вот им действительно можно пожертвовать).
R8 хорошо бы попробовать заменить LC-контуром, настроенным где-нибудь на 3кГц - для пущей звонкости без этого стеклянного хруста, который получается при включении вместе high1 и high2. Вообще этот несложный примус изменяет характер звукоснимателей неузнаваемо...

P.S. Ай, оказывается, ошибочка в чертеже вышла: S1 и S2 - в моём оригинале тумблеры с нейтралью. Надо бы поправить. Да и GAIN заодно.
« Последнее редактирование: Сентября 29, 2013, 05:41:52 от Geezer »

Оффлайн Sofa_Guitarrero

  • Опытный
  • ****
  • Сообщений: 712
  • Диванщик! Из палаты мер и весов! BMWMotorrad-труЪ!
Re: Soul Screamer и другие монстры.
« Ответ #83 : Сентября 28, 2013, 18:08:36 »
ОК, замечания поправлю, как домой доберусь. GANE это прикол местный :)
Общеизвестный формат позволяет легко вносить измения в схемы. На неделе попр-обую накидать печатку под кореуса типа "boss".

Оффлайн guitarjfet

  • Ветеран форума
  • ******
  • Сообщений: 4760
Re: Soul Screamer и другие монстры.
« Ответ #84 : Сентября 28, 2013, 22:17:20 »
Geezer, вот видишь, отрисовали в нормальном виде - и ошибочки сразу видны стали  :)

Оффлайн Sofa_Guitarrero

  • Опытный
  • ****
  • Сообщений: 712
  • Диванщик! Из палаты мер и весов! BMWMotorrad-труЪ!
Re: Soul Screamer и другие монстры.
« Ответ #85 : Сентября 30, 2013, 06:49:06 »
Подоблажался с включением контура.Сейчас поправлю..
« Последнее редактирование: Сентября 30, 2013, 08:01:09 от Sofa_Guitarrero »

Оффлайн guitarjfet

  • Ветеран форума
  • ******
  • Сообщений: 4760
Re: Soul Screamer и другие монстры.
« Ответ #86 : Сентября 30, 2013, 09:23:37 »
О, как  :hmmm:

Geezer, а у Вас в каждом каскаде используется, получается, по половинке КПСки? Или применяете сдвоенное включение ПТ?

... и добавил:

Sofa_Guitarrero, в среднем положении тумблера, первый каскад работать не будет. Опять лажанулся  :)
« Последнее редактирование: Сентября 30, 2013, 09:28:32 от guitarjfet »

Оффлайн Sofa_Guitarrero

  • Опытный
  • ****
  • Сообщений: 712
  • Диванщик! Из палаты мер и весов! BMWMotorrad-труЪ!
Re: Soul Screamer и другие монстры.
« Ответ #87 : Сентября 30, 2013, 12:19:54 »
Не опять, а еще руки не дошли - торопя и попыхи к хорошему не приводят.. Догадался же каскад от земли оторвать :) Да и контур не так нарисовал. Нам же нуна поднять усиление, а не задавить. Заодно и знания освежил.
Вот исправлено. Контур рассчитан на 3 кГц. Подбором резистора после контура об землю можно установить желаемый уровень подъема АЧХ.

Оффлайн Geezer Автор темы

  • Живу на форуме
  • *******
  • Сообщений: 12621
  • Atypique
Re: Soul Screamer и другие монстры.
« Ответ #88 : Сентября 30, 2013, 19:43:37 »
1) В каждом каскаде стоит контактная колодочка, в которую можно вставлять различные транзисторы. На каком-то этапе я просто остановился на КПС. Конечно же, если делать окончательный вариант, то достаточно будет одного общего корпуса с парой транзисторов.
2) В затворе Т3 пропал резистор 33кОм и хочет вернуться назад. В контуре, скорее всего, оптимальны будут несколько десятков мГн и несколько десятков нФ. Надо пробовать и отслушивать результат.
Кстати, вот интересный вариант:
http://analogguru.an.ohost.de/193/schematics/Ovation_Preamp.gif
« Последнее редактирование: Сентября 30, 2013, 19:52:03 от Geezer »

Оффлайн Sofa_Guitarrero

  • Опытный
  • ****
  • Сообщений: 712
  • Диванщик! Из палаты мер и весов! BMWMotorrad-труЪ!
Re: Soul Screamer и другие монстры.
« Ответ #89 : Октября 02, 2013, 08:02:03 »
2) В затворе Т3 пропал резистор 33кОм и хочет вернуться назад. В контуре, скорее всего, оптимальны будут несколько десятков мГн и несколько десятков нФ. Надо пробовать и отслушивать результат.
33К - антизвонный резистор? Мдя, лишку откусил :)
Номиналы контура выбирались из расчета разумного габарита деталей, в частности катушки, поэтому взял побольше емкость -  2,2 мкф из стандартного ряда номиналов. Но пересчитать не проблема :)

Кстати, вот интересный вариант:
http://analogguru.an.ohost.de/193/schematics/Ovation_Preamp.gif
   Давайте разберемся с вашей схемой -  нам нужно поднять усиление в районе 3 кГц или задавить?
У меня нет профессионального радиотехнического образования, учусь сам по книжкам. Насколько я понимаю работу вашего каскада - на стоковом резисторе падает окромя постоянного напряжения, вызванного током покоя, и переменное напряжение, усиленное каскадом, снижая его усиление (ООС типа :) ). Чтобы его поднять в районе 3 кГц, я и шунтировал его последовательным контуром, у которого коэфф. передачи на частоте резонанса стремится к единичке (импеданс к нулю).
  В приведенной Вами ссылке автор схемы ставит два параллельных контура, насколько мне мыслится, с противоположной задачей - песок давить м.б.