Автор Тема: Строим ТруЪ Champ  (Прочитано 430049 раз)

0 Пользователей и 1 Гость просматривают эту тему.

Оффлайн iZEP

  • Живу на форуме
  • *******
  • Сообщений: 21049
  • .._ .__. .. __.. _.. .._
Re: Строим ТруЪ Champ
« Ответ #4530 : Ноября 26, 2020, 18:45:49 »
"на телефон" это обычно формат amr
Если есть в телефоне мпз или ogg то нормаљно тут несложно, а качество полноссссстью передаёт суть звука, проверено.

Оффлайн tom cat

  • Эксперт
  • *****
  • Сообщений: 1846
  • На мой век металлолома хватит...
Re: Строим ТруЪ Champ
« Ответ #4531 : Ноября 26, 2020, 19:06:10 »
Прикольный!

Оффлайн Medvedeff8

  • Ветеран форума
  • ******
  • Сообщений: 3026
  • Слабоумие и отвага!
Re: Строим ТруЪ Champ
« Ответ #4532 : Ноября 26, 2020, 21:57:58 »
"на телефон" это обычно формат amr
Если есть в телефоне мпз или ogg то нормаљно тут несложно, а качество полноссссстью передаёт суть звука, проверено.
Современный андроид уже давно умеет писать и в mp3, и wav на диктофон, хоть стоковый, хоть загруженый из плеймаркета. Запись в amr уже давно канула в лету. Я уж и забыл, что есть такой формат)

Оффлайн iZEP

  • Живу на форуме
  • *******
  • Сообщений: 21049
  • .._ .__. .. __.. _.. .._
Re: Строим ТруЪ Champ
« Ответ #4533 : Ноября 26, 2020, 23:08:47 »
мой гнусмас 16-го года, пишет в м4а штатным системным рекордером, а друган шлёт свои песни по вайберу в амр ??? :pozor:

... и добавил:

Цитировать
андроид уже давно
я и на сони к750 иногда наскоро пишу, там амр

Оффлайн Nikolay88

  • Частый посетитель
  • **
  • Сообщений: 224
    • ВКонтакте
Re: Строим ТруЪ Champ
« Ответ #4534 : Августа 21, 2022, 22:41:37 »
Как понял, самая большая тут тема по Чампу, по кол-ву страниц!
С силовым ТС-009 с выходным на вторичке 225 вольт нечего ловить?

Оффлайн Gain

  • Опытный
  • ****
  • Сообщений: 701
  • TuBe Or Not TuBe
Re: Строим ТруЪ Champ
« Ответ #4535 : Августа 22, 2022, 12:23:12 »
Это от Кантаты что ли? Транс же целую радиолу питал с однотактным выходным каскадом и кучей ламп. 225В мостом можно выпрямить до 280-300В постоянки, для однотакта без претензий вполне хорошо. Ну без кенотрона само собой, для подобной концепции он ни к чему.

Оффлайн Nikolay88

  • Частый посетитель
  • **
  • Сообщений: 224
    • ВКонтакте
Re: Строим ТруЪ Champ
« Ответ #4536 : Августа 22, 2022, 12:49:20 »
Это от Кантаты что ли? Транс же целую радиолу питал с однотактным выходным каскадом и кучей ламп. 225В мостом можно выпрямить до 280-300В постоянки, для однотакта без претензий вполне хорошо. Ну без кенотрона само собой, для подобной концепции он ни к чему.
Да, от неё. Спасибо! Хочется с кенотроном потом собрать. Значит, придется поискать что-нибудь на барахолке, может ТАН какой.

Оффлайн Gain

  • Опытный
  • ****
  • Сообщений: 701
  • TuBe Or Not TuBe
Re: Строим ТруЪ Champ
« Ответ #4537 : Августа 22, 2022, 12:52:50 »
Собери без кенотрона пока. Если собирать не из оригинальных деталей с соблюдением всего моджо, то разница в звуке от наличия кенотрона будет неощутимо мала. ИМХО если опыта и денег мало, то оно того не стоит.

Оффлайн Nikolay88

  • Частый посетитель
  • **
  • Сообщений: 224
    • ВКонтакте
Re: Строим ТруЪ Champ
« Ответ #4538 : Августа 22, 2022, 14:53:10 »
Собери без кенотрона пока. Если собирать не из оригинальных деталей с соблюдением всего моджо, то разница в звуке от наличия кенотрона будет неощутимо мала. ИМХО если опыта и денег мало, то оно того не стоит.
Опыт небольшой, собирал (но не настраивал) преамп фендер+меса Hi Dev двухканальный (много SMD деталей там), сделал также пару примочек.
Насчет денег. ТАН за 500-700р думаю любой сможет себе позволить (знать только какой лучше искать), есть у меня ТВЗ-1-9 и ТВ-3Ш, есть и плата усилителя от Кантаты (хотя, может ТВЗ-1-1 прикуплю или свои домотаю). Из старых телеков детали тоже имеются разные.

Только что купил два новых кенотрона 6Ц5С, чтобы были. Заодно одну 6Ж8.
Хотя дома есть и 6Н2П. И 6П6С парочку лежат у меня (не знаю новые или б/у). Ну и панельки ламповые разные есть.

Для некоторых кенотрон - деталь дефицитная, не могут достать говорят. У нас в городе их достаточно у одной женщины по 100 руб. (её отец, Олег Петрович, имел киоск радиодеталей в 90-е и 00-е годы, помер, она распродаёт остатки). Есть объявление на Авито кому нужно. Город Липецк, Анна зовут, пересылает.

Если буду собирать, то ближе к поздней осени.
« Последнее редактирование: Августа 22, 2022, 15:13:27 от Nikolay88 »

Оффлайн iZEP

  • Живу на форуме
  • *******
  • Сообщений: 21049
  • .._ .__. .. __.. _.. .._
Re: Строим ТруЪ Champ
« Ответ #4539 : Августа 22, 2022, 15:13:11 »
 Сразу порекомендую, плюя на трушность, накал питать от отдельного транса. и даже пробное включение сделать , не включая анодки
 а потом торжественно замерив что анодное в порядке, через лампу накаливания на секундочку его
подать
Чамп труъ не тем что соблюдены лейка и аналогичность комплектующих, а именно правильной связкой выходной лампы с динамиком

Оффлайн liapa81

  • Опытный
  • ****
  • Сообщений: 944
  • GuitarPlayer.Ru fan!
Re: Строим ТруЪ Champ
« Ответ #4540 : Сентября 23, 2022, 10:47:28 »
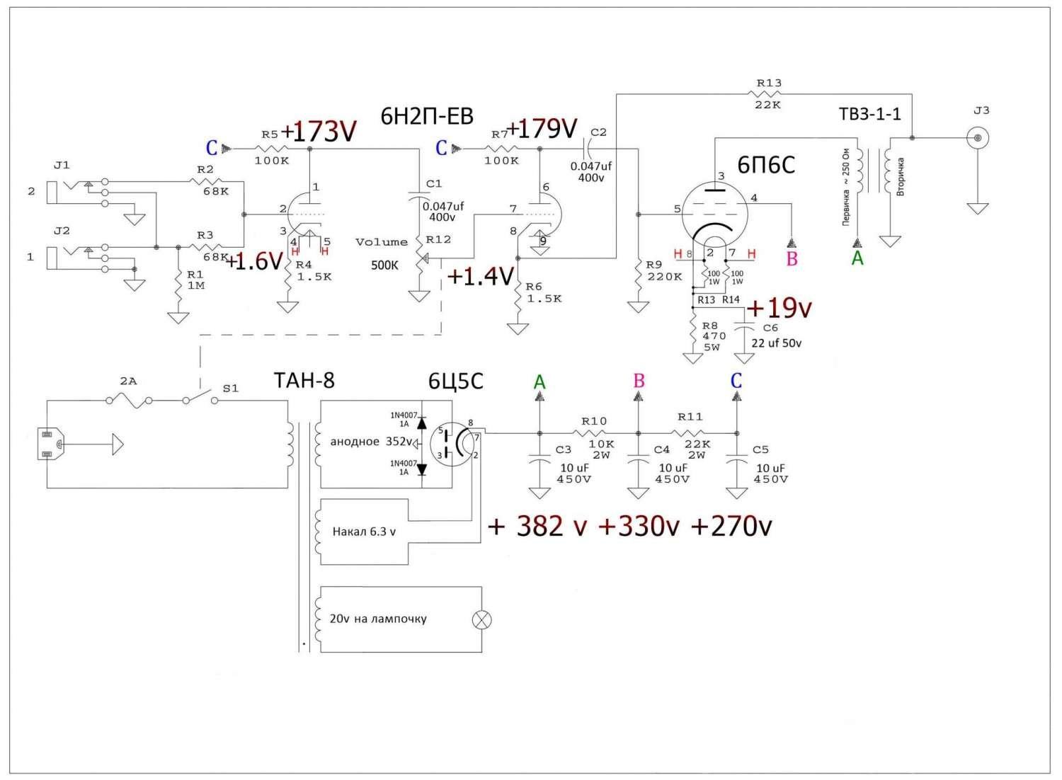
Народ подскажите пожалуйста. Хочу в этой схеме применить ТАН37 в качестве силового. Прокатит? Цель - собрать чамп на этих лампах и кене с трансформаторами ТАН37 и выходником ТВЗ1-1 Заранее всем спасибо.
« Последнее редактирование: Сентября 23, 2022, 10:52:40 от liapa81 »

Оффлайн major73727

  • Эксперт
  • *****
  • Сообщений: 1853
  • Новосибирск.
Re: Строим ТруЪ Champ
« Ответ #4541 : Сентября 23, 2022, 11:03:19 »
Если запараллелить анодные обмотки и получить 250 переменки в плече (примерно 265В - если в сети 230В) с током 80 мА.

То на выходе будет ...
Вольт 350 мах под нагрузкой, ИМХО.
Собрать макет за пол часа и нагрузить. Нормальный транс.
« Последнее редактирование: Сентября 23, 2022, 11:06:04 от major73727 »

Оффлайн liapa81

  • Опытный
  • ****
  • Сообщений: 944
  • GuitarPlayer.Ru fan!
Re: Строим ТруЪ Champ
« Ответ #4542 : Сентября 23, 2022, 12:41:28 »
Понято! Спасибо за ответ!

Оффлайн Gain

  • Опытный
  • ****
  • Сообщений: 701
  • TuBe Or Not TuBe
Re: Строим ТруЪ Champ
« Ответ #4543 : Сентября 23, 2022, 17:00:54 »
liapa81, без диодов только схема. Однополупериодное выпрямление, чисто на кенотроне. Я кстати на таком трансе собирал, там запас по мощности приличный будет еще.

Оффлайн liapa81

  • Опытный
  • ****
  • Сообщений: 944
  • GuitarPlayer.Ru fan!
Re: Строим ТруЪ Champ
« Ответ #4544 : Сентября 23, 2022, 19:31:03 »
Замечательно. А можно Вашу схемку? Может есть какие различия