0) я не мог поверить: что экранирование баллонов поможет
1) припаял резистора GAIN прям на плату - не помогло
2) сделал отдельный вход экранированным кабелем - не помогло
3) сделал выход с ТБ сразу без буфера - не помогло
4) посадил экраны ламп через 470к на корпус - не помогло - подумал, говно разводку я сделал
5) чисто на хаха решил посадить на землю преампа экран балллонов и .... ну не тишина конечно,
но самовозбуда нет!!!! что?

?? ну я не видел никогда такого, чтобы в пром приборах экранировали баллоны
и это сработало. как

?
... и добавил:По первым ощущениям - какие же плотные риффы у солдано, просто чудесно, ну как бы вообще 100% как любой
звук на записи у приличного коллектива, такое ощущение что он проектировал свой усил под металлюг
engl 530 и солдано просто никак не сравнимы, хочется engl выкинуть на помойку и еще ногой подопнуть.
... и добавил:Спасибо большое за совет!!! Осталось все вернуть в коммутации обратно, главное что удалось получить первые впечатления.
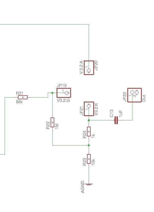
Вопросик еще небольшой остался, посмотрел что на выходе преампа с сигналом, осциллограф показывает аж 20В амплитуды.
Как лучше подрезать его до приличного уровня?
Кажется что нужно 0.5В чтобы не убить любую примочку
Выход вот такой:
