Автор Тема: Tda 7293(4), несколько вопросов.  (Прочитано 2984 раз)

0 Пользователей и 1 Гость просматривают эту тему.

Оффлайн Samsara Автор темы

  • Завсегдатай
  • ***
  • Сообщений: 287
Tda 7293(4), несколько вопросов.
« : Февраля 13, 2013, 12:24:37 »
Привет всем. В общем встала острая необходимость в усилителе, точнее 2 штуках, имеется басовый каб с 15" дином 300ватт, и акустика 350 ватт.
Вот думаю выкрутится банальным мостовым включением , что даст примерно 140-160 ватт, на 8 ом(7293).  Но есть ли подводные камни? Будет ли хватать на репбазе такого басгитарника и акустики?
Долгое и упорное гугление ввело в ступор, вариаций включения в мост уйма, не знаю за что взяться. И естественно ни единой печатной платы. Поделитесь у кого есть.
Ну и собственно басовики такого типа не новость,но все таки алембик + буфер  будут работать," но не более"(С)?
За схему балансного выхода и буфера спасибо Гитар-гиру, схема во вложении. Достаточно ли будет просто подключить сигнал с буфера на вход Тда или понадобится гасить напряжение делителем? Всем спасибо.

Оффлайн Мяталист

  • Ветеран форума
  • ******
  • Сообщений: 5743
  • Будь как все. Собирай JCM 800 и SLO 100
Re: Tda 7293(4), несколько вопросов.
« Ответ #1 : Февраля 13, 2013, 12:57:47 »
Меня вообще интересует вопрос как эта штука(или подобные ей), звучит с каменным концом? Имеется в виду бас-гитара. Можно ли между ней и концом вставить компрессор?

Оффлайн Samsara Автор темы

  • Завсегдатай
  • ***
  • Сообщений: 287
Re: Tda 7293(4), несколько вопросов.
« Ответ #2 : Февраля 13, 2013, 12:59:48 »
Мяталист, Втыкал алембик в микшер, звучит веселей чем просто бас в микшер. А компрессор, почему нет то?  :)

Оффлайн Мяталист

  • Ветеран форума
  • ******
  • Сообщений: 5743
  • Будь как все. Собирай JCM 800 и SLO 100
Re: Tda 7293(4), несколько вопросов.
« Ответ #3 : Февраля 13, 2013, 13:05:25 »
А как вообще бас звучит с компрессором? Я просто далек о этого направления. Наверно еще зависит от степени компрессии.

Оффлайн Samsara Автор темы

  • Завсегдатай
  • ***
  • Сообщений: 287
Re: Tda 7293(4), несколько вопросов.
« Ответ #4 : Февраля 13, 2013, 13:42:24 »
Мяталист, Очень важен жанр, многие не пользуются им вообще.. Я сам не особо басист, так чисто хобби, в основном обычная гитара,  компрессию использую только при жестких металлах играя медиком.

Оффлайн Makaroff

  • Живу на форуме
  • *******
  • Сообщений: 10487
  • DIY - my life
Re: Tda 7293(4), несколько вопросов.
« Ответ #5 : Февраля 13, 2013, 14:25:53 »
Samsara, делай уже на 7293 в мосту

Оффлайн Samsara Автор темы

  • Завсегдатай
  • ***
  • Сообщений: 287
Re: Tda 7293(4), несколько вопросов.
« Ответ #6 : Февраля 13, 2013, 14:30:28 »
Makaroff, Ну это да, вопрос лишь в схеме, по ДШ? Может у кого платка есть...

Оффлайн Makaroff

  • Живу на форуме
  • *******
  • Сообщений: 10487
  • DIY - my life
Re: Tda 7293(4), несколько вопросов.
« Ответ #7 : Февраля 13, 2013, 14:34:02 »

Оффлайн Samsara Автор темы

  • Завсегдатай
  • ***
  • Сообщений: 287
Re: Tda 7293(4), несколько вопросов.
« Ответ #8 : Февраля 13, 2013, 14:35:40 »
Makaroff, видел, она двухсторонняя, да и довольно сложная. Ну видимо придется самому разводить..

Оффлайн kuziamich

  • Частый посетитель
  • **
  • Сообщений: 136
Re: Tda 7293(4), несколько вопросов.
« Ответ #9 : Февраля 13, 2013, 17:05:53 »
где то дома должна быть печатка, когда то делал, скажу что стремно если взорвется она :crazy:

Оффлайн Samsara Автор темы

  • Завсегдатай
  • ***
  • Сообщений: 287
Re: Tda 7293(4), несколько вопросов.
« Ответ #10 : Февраля 13, 2013, 17:38:40 »
kuziamich, спасибо! Пока подвернулась данная печатка http://www.electroclub.info/invest/tda7294/hi-fi_us.htm думаю взять 2 и спаралелить их. :)
Вот интересно, умрёт ли ТДА7293 в мост на 8 ом, с питанием 32-33вольта(рекомендуется для 7294 +-27в? ) :) Есть транс 250ватт, залаченый наглухо, отматывать вторичку совсем не хочется, да и не реально почти. :(
« Последнее редактирование: Февраля 13, 2013, 17:40:41 от Samsara »

Оффлайн kuziamich

  • Частый посетитель
  • **
  • Сообщений: 136
Re: Tda 7293(4), несколько вопросов.
« Ответ #11 : Февраля 13, 2013, 19:15:02 »
я раньше много переделал 7293-4, питал 35вольт не боись 8),  и 7293 отлич тем что она по мощнее и держит питание больше, так что питай на здоровье :) самое главное это не путать там среднюю точку, фильтры в питание ставь 4700,

ниже прикрепил печатку, поправь под свои нужды заранее и там схемы и описание, так же присутствует тумблер мют, думаю разберешься, я ее делал в мост, рабочая, полное отсутствие фона :crazy: 

Оффлайн Samsara Автор темы

  • Завсегдатай
  • ***
  • Сообщений: 287
Re: Tda 7293(4), несколько вопросов.
« Ответ #12 : Февраля 13, 2013, 19:26:26 »
kuziamich, спасибо большое! В басовик её и применю  :)
Под колонку погуглил нашел интересную схемку, так как качество не особо важно для нужд подойдет. Схема класса В что позволяет обойти многие трудности + я так понимаю короткое не большой продолжительности её не убьет. Думаю может заменить опер на что то более весёлое, т.к. этот весьма убог. Транзисторы кт8101 +8102 по 2 в плечо,  думаю 170-200ватт музыкальной мощности взять удастся. :)


Оффлайн kuziamich

  • Частый посетитель
  • **
  • Сообщений: 136
Re: Tda 7293(4), несколько вопросов.
« Ответ #13 : Февраля 13, 2013, 19:30:55 »
та не занимайся хней :pozor:
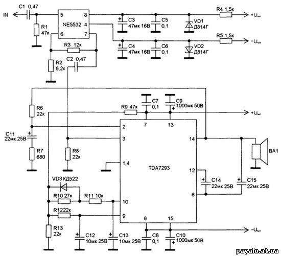
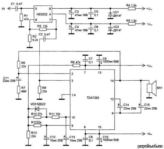
делай что я приложил плату и будет гуд все, сам делал, в качестве раскачки сделай на ОУ вот отлич схема, делал ее
« Последнее редактирование: Февраля 13, 2013, 19:32:51 от kuziamich »

Оффлайн Samsara Автор темы

  • Завсегдатай
  • ***
  • Сообщений: 287
Re: Tda 7293(4), несколько вопросов.
« Ответ #14 : Февраля 13, 2013, 19:38:20 »
За схему тоже спасибо!) Буду делать, о результатах отпишу:)