Автор Тема: Тёплый, ламповый, домашний.  (Прочитано 642498 раз)

0 Пользователей и 2 Гостей просматривают эту тему.

Оффлайн Kulibinbig Автор темы

  • Эксперт
  • *****
  • Сообщений: 1279
  • Эх, играть бы научиться...
Re: Тёплый, ламповый, домашний.
« Ответ #2115 : Ноября 14, 2018, 09:17:13 »
tom cat, правильно - потому как информация и физика - это не совсем то, что мы слышим. Мы ищем "теплый", "сочный", "жирный", "яркий" звук - а это ощущения, а не физика и информация. Простой пример - я в симуляторе строю перегруз - и на графиках вижу клевое, мягкое ограничение, которое выглядит красиво, прям как в книжках. Собираю - проверяю осцилом - да, практически тоже самое, что и в симуляторе. Включаю гитару - и слышу унылость такую, что ну его нафиг... Потому что мы часто не знаем, как будет звучать в итоге та или иная информация или тот или иной график. Поэтому полагаемся на опыт и собственные ощущения.
А также на метод научного тыка. Редко, но работает. 1 раз такое было. Вот хоть убейся, а не работало как надо, когда всё делал как положено. А когда уже задолбался и переделал так, как никто не делает и так быть не должно, всё заработало. Это был преамп о 3х лампах, что то среднее между месой и солдано.

Оффлайн M1g

  • Живу на форуме
  • *******
  • Сообщений: 7210
  • The MUTILATOR
Re: Тёплый, ламповый, домашний.
« Ответ #2116 : Ноября 14, 2018, 09:26:56 »
А также на метод научного тыка. Редко, но работает. 1 раз такое было. Вот хоть убейся, а не работало как надо, когда всё делал как положено. А когда уже задолбался и переделал так, как никто не делает и так быть не должно, всё заработало. Это был преамп о 3х лампах, что то среднее между месой и солдано.
интересно. А можно поконкретнее?

Оффлайн Kulibinbig Автор темы

  • Эксперт
  • *****
  • Сообщений: 1279
  • Эх, играть бы научиться...
Re: Тёплый, ламповый, домашний.
« Ответ #2117 : Ноября 14, 2018, 09:36:04 »
интересно. А можно поконкретнее?
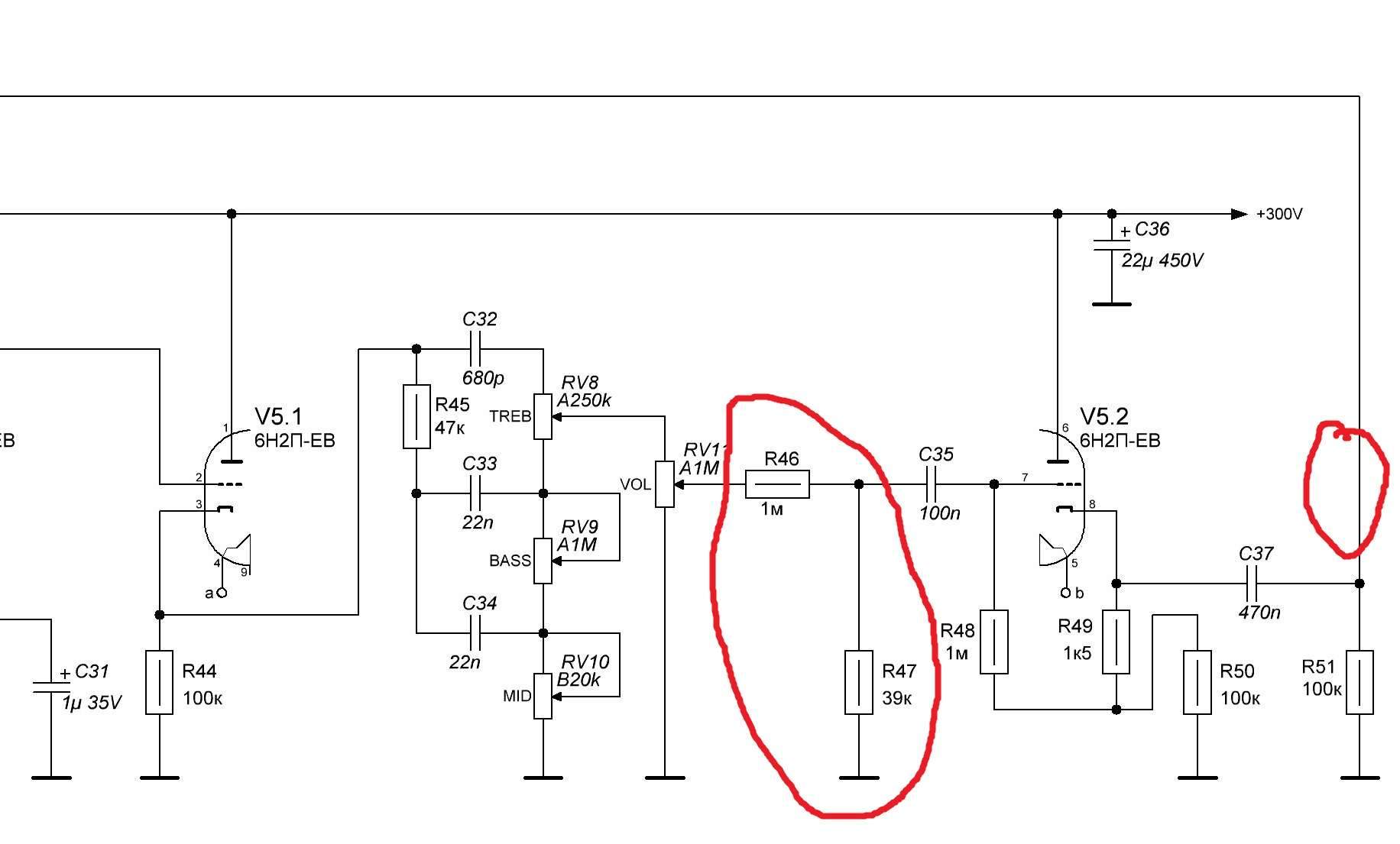
Вот, как по идее надо.

И как оно заработало. Да , дебилизм. Но только так звук стал правильным. Почему - ХЗ.



... и добавил:

Особенно удивляемся номиналам.....

Оффлайн Tander

  • Ветеран форума
  • ******
  • Сообщений: 3732
    • Efremoff
Re: Тёплый, ламповый, домашний.
« Ответ #2118 : Ноября 14, 2018, 09:47:38 »
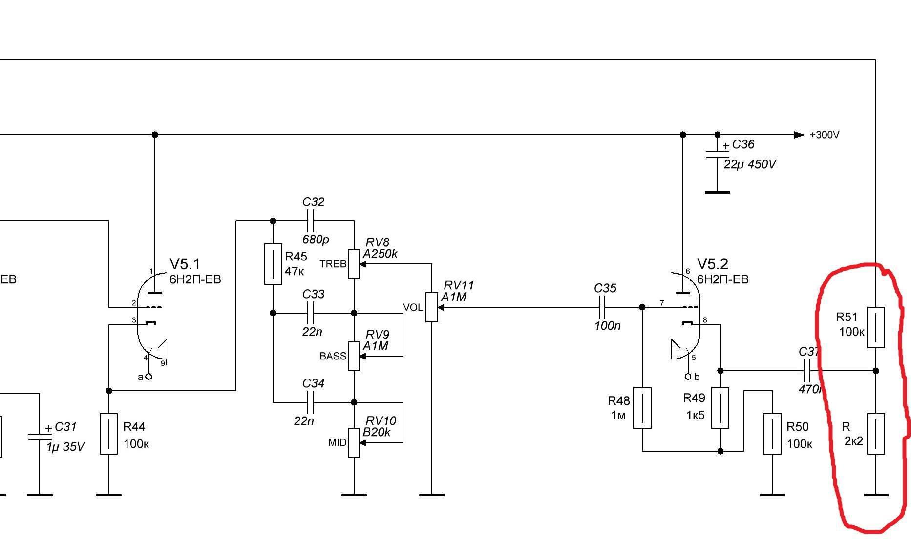
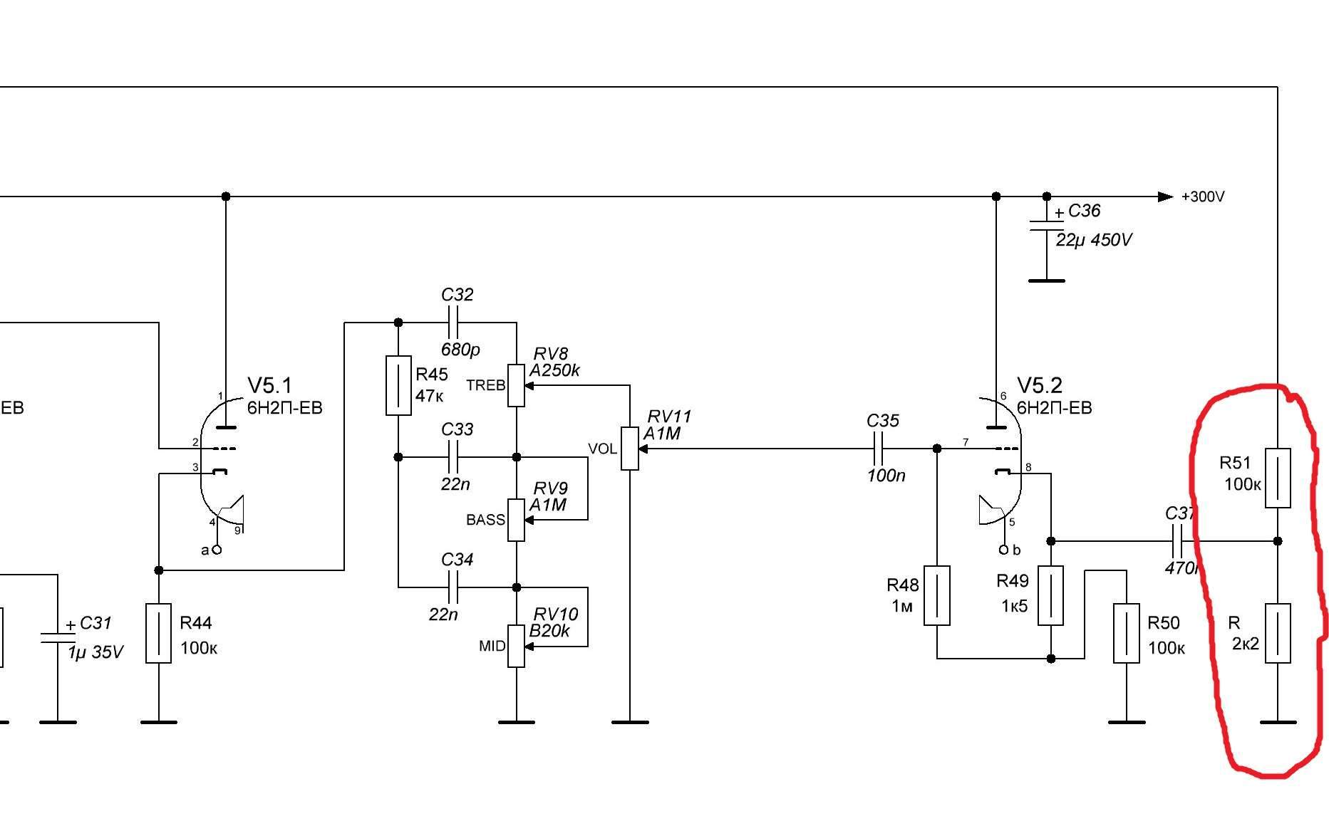
Ну - после ТБ ты добавил делитель напряжения - причем с коэф. 25 - т.е. сигнал стал в 25раз меньше по амплитуде, что позволило переварить его катодному повторителю, с автоматическим смещением (R48 - волна большой амплитуды cкорее всего просто резалась). А вот куда идет потом R51 - 100к - не понятно, так что сказать нечего. )
« Последнее редактирование: Ноября 14, 2018, 09:57:21 от Tander »

Оффлайн Kulibinbig Автор темы

  • Эксперт
  • *****
  • Сообщений: 1279
  • Эх, играть бы научиться...
Re: Тёплый, ламповый, домашний.
« Ответ #2119 : Ноября 14, 2018, 09:48:52 »
Дальше это уже на выход. На гнездо

Оффлайн Tander

  • Ветеран форума
  • ******
  • Сообщений: 3732
    • Efremoff
Re: Тёплый, ламповый, домашний.
« Ответ #2120 : Ноября 14, 2018, 09:51:48 »
И смотря на первую схему - первое что я бы попробовал сделать - убрать С35 и R48. тогда бы потенциометр RV11 работал бы как сеточный резистор дополнительно, и не нужно было бы делать смещение с помощью R48 у КП,  что позволило бы перерабатывать большую амплитуду сигнала. Нет, у нас же там ТБ - и соответсвенно - вся постоянка отсекается им, и у нас нет смещения. Нужно было подобрать резистор 1.5к - чтобы обеспечить правильное напряжение смещения на сетке, относительно катода, И тогда и дальше был бы нужен делитель 100к/2.2k. А так  - ты сделал делитель с похожим коэф. перед лампой, и соответсвенно после лампы он стал не нужен, плюс уменьшил амплитуду сигнала перед лампой, и неправильно выставленное смещение уже не стало резать волну.

Не заиграл - т.к. смещение, которое задается R48 - было видать или низко или высоко - и лампа была не в режиме, и резала амплитуду.

... и добавил:

http://tubeamplifier.narod.ru/mess078.htm - тут расписано как работает КП с фиксированным и автоматическим смещением.
« Последнее редактирование: Ноября 14, 2018, 10:02:04 от Tander »

Оффлайн Kulibinbig Автор темы

  • Эксперт
  • *****
  • Сообщений: 1279
  • Эх, играть бы научиться...
Re: Тёплый, ламповый, домашний.
« Ответ #2121 : Ноября 14, 2018, 09:58:07 »
Вот я и говорю. Метод научного тыка. Оно бы то, что ты написал наверное заработало. Но у меня получилось так, как есть. И работает прекрасно, результат радует. А правильно или нет - да пофигу.

Оффлайн Tander

  • Ветеран форума
  • ******
  • Сообщений: 3732
    • Efremoff
Re: Тёплый, ламповый, домашний.
« Ответ #2122 : Ноября 14, 2018, 10:05:31 »
Да, работает. Просто когда КП обрабатывает большую амплитуду (которая была бы больше в 25 раз) - то он бы тоже привносил в звук свои искажения ламповые. А так - его влияние на звук - минимально, т.к. амплитуда обрабатываемого сигнала крайне мала. А смещение выставляется достаточно просто - напряжение на сетке, относительно общего - должно быть на пару вольт меньше, чем напряжение на катоде, для этого подбираем резистор 1.5к в большую или меньшую сторону (там изменения до 1кОм). Конкретная величина смотрится по ВАХ лампы. И помним про напряжение пробоя между катодом и подогревателем - не увлекаемся резистором в 100к сильно, поднимая напряжение на катоде. )
« Последнее редактирование: Ноября 14, 2018, 10:09:07 от Tander »

Оффлайн M1g

  • Живу на форуме
  • *******
  • Сообщений: 7210
  • The MUTILATOR
Re: Тёплый, ламповый, домашний.
« Ответ #2123 : Ноября 14, 2018, 10:06:16 »
Kulibinbig, после буфера можно было не делать делитель а просто поиграться с номиналами r49,r50. Например r49 62к, r50 39к. По сути получил бы схожее снижение без лишних костылей. С37 я бы до 100 убавил.

Оффлайн Kulibinbig Автор темы

  • Эксперт
  • *****
  • Сообщений: 1279
  • Эх, играть бы научиться...
Re: Тёплый, ламповый, домашний.
« Ответ #2124 : Ноября 14, 2018, 10:08:03 »
Kulibinbig, после буфера можно было не делать делитель а просто поиграться с номиналами r49,r50. Например r49 62к, r50 39к. По сути получил бы схожее снижение без лишних костылей. С37 я бы до 100 убавил.
Преамп удо года полтора работает. И теперь уже даже не у меня, подарил другу.

... и добавил:

Господа! Я завязал с производством КИТов Chaos Zero. А то многие спрашивают. НО! Дальше это дело не заглохнет, делать это будет другой человек.Он уже начал заниматься комплектованием КИТов. Можно  написать ему на  samovarcustom@gmail.com . Либо вот он: https://vk.com/samovarcustom
Вот он и скажет, когда будут в наличии.
« Последнее редактирование: Ноября 14, 2018, 10:09:43 от Kulibinbig »

Оффлайн Tander

  • Ветеран форума
  • ******
  • Сообщений: 3732
    • Efremoff
Re: Тёплый, ламповый, домашний.
« Ответ #2125 : Ноября 14, 2018, 10:11:01 »
Просто на будущее - помни что на сетке триода типа 12AX7 всегда должно быть меньше на 1.5-2.5в чем на катоде (в зависимости от нужного тебе режима). Меряешь прямо на лампе - минус на катод, плюс на сетку - и тебе должно показать некое отрицательное напряжение. 

Оффлайн Kulibinbig Автор темы

  • Эксперт
  • *****
  • Сообщений: 1279
  • Эх, играть бы научиться...
Re: Тёплый, ламповый, домашний.
« Ответ #2126 : Ноября 14, 2018, 10:14:11 »
Просто на будущее - помни что на сетке триода типа 12AX7 всегда должно быть меньше на 1.5-2.5в чем на катоде (в зависимости от нужного тебе режима). Меряешь прямо на лампе - минус на катод, плюс на сетку - и тебе должно показать некое отрицательное напряжение.
Спасибы за науку!

Оффлайн tom cat

  • Эксперт
  • *****
  • Сообщений: 1846
  • На мой век металлолома хватит...
Re: Тёплый, ламповый, домашний.
« Ответ #2127 : Ноября 14, 2018, 11:25:50 »
tom cat, правильно - потому как информация и физика - это не совсем то, что мы слышим. Мы ищем "теплый", "сочный", "жирный", "яркий" звук - а это ощущения, а не физика и информация. Простой пример - я в симуляторе строю перегруз - и на графиках вижу клевое, мягкое ограничение, которое выглядит красиво, прям как в книжках. Собираю - проверяю осцилом - да, практически тоже самое, что и в симуляторе. Включаю гитару - и слышу унылость такую, что ну его нафиг... Потому что мы часто не знаем, как будет звучать в итоге та или иная информация или тот или иной график. Поэтому полагаемся на опыт и собственные ощущения.
Коллеги, Тандер, именно это я и имел ввиду...  :alc:

Оффлайн Иван Ивановский

  • Опытный
  • ****
  • Сообщений: 906
  • Москва
Re: Тёплый, ламповый, домашний.
« Ответ #2128 : Ноября 16, 2018, 11:41:02 »
Ура! Отзвонились с Торела- переделанный транс готов и приехал в Митино. Завтра заберу. Под это скоренько допаял оставшуюся мелочёвку. Осталось привинтить трансы и вставить их провода в колодки. Надо сказать, что монтаж всего этого безобразия в ограниченном пространстве меня изрядно напряг. Всё-таки привычка паять педальки наносит неизгладимый отпечаток в виде постоянного стремления впихнуть почти невпихуемое в минимальный объём. Kulibinbig, правда ведь? :)
Внутри получился конечно Хаос тот ещё... :rolleyes:




« Последнее редактирование: Ноября 16, 2018, 11:42:55 от Иван Ивановский »

Оффлайн Kulibinbig Автор темы

  • Эксперт
  • *****
  • Сообщений: 1279
  • Эх, играть бы научиться...
Re: Тёплый, ламповый, домашний.
« Ответ #2129 : Ноября 16, 2018, 12:09:48 »
А ты что думал, он Хаосом просто так назван? А с запихиванием невпихуемого в педали никогда проблем не испытывал. Берешь и запихиваешь.