Поиск сопель, плохих точек пайки в Хас-44 результата не принёс. Остались два косяка:
1. Сильное уменьшение громкости звука чистого канала при включении Hi при нормальной работе на лид-канале. По идее за этот режим отвечает V2.1, на Low она на чистом обходится. Скорее всего затык где-то в цепочке реле-R17-R19-C13, на лиде-то переключалка Low-Hi работает как надо. Но на всякий случай хочу сверить значения напряжений на аноде и катоде V2.1. Анодка получилась 140в против 170-180в на других триодах преда. Правда там и анодный резистор 270к против 82к у остальных. На катодах у всех триодов преда напряжения в пределах 1.3-1.5в. Нормальны ли все эти значения?
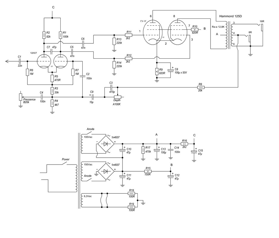
2. Нестабильная работа мощника. При работе выражается в периодическом плавании и запирании звука. При измерениях напряжения на анодах и на второй сетке какие надо- 310-320в и 195-205в соответственно. А вот ток покоя в катоде гуляет туда-сюда как ему вздумается. То ноль, то вдруг не с того ни с сего растёт до 50ма и опять падает до 28-30в либо вообще до ноля. Так что либо ГУ-17 у меня бракованные, либо что-то не то с ФИ. Поэтому вопрос по ФИ. Сделан он у меня точно по схеме Хаос-44(и по плате). Приложил схему мощника от
Pokfor, который я брал за образец, а то моя схема и лейка позавчера сгинула вместе с диском ноута.

ФИ в ней практически как в Хаосе-44, отличается номинал одного резистора R3(его
Pokfor уменьшил в итоге до 15к, у меня стоит как Хаосе 10к) и наличием крутилки Depth(у меня как в Хаосе- вместо цепочки R8, крутилки с конденсатором С3 и С9 стоит один резистор на 100к. Раньше РР не делал, как там должно быть не знаю. Ещё у меня нет делителей 2к2-220к на входе перед сетками. Анодки на этой 6н2п 195в и 184в, что практически соответствует значениям, указанным на схеме. А вот напряжения на катодах и сетках показались мне странными- на катодах 32.5в, на сетках 9.4в и 10.2в. Нормальны ли эти значения или что-то не так?
З.Ы. Работоспособность всех 6н2п проверил путём втыкания их в другой усь. Все замеры напряжений делал при выкрученных в ноль всех гейнах и громкостях(включая петлю). Raa транса у меня 10.7к.
