Автор Тема: Тёплый, ламповый, домашний.  (Прочитано 648042 раз)

0 Пользователей и 2 Гостей просматривают эту тему.

Оффлайн Darksid

  • Эксперт
  • *****
  • Сообщений: 1198
  • Паяю не спеша для души.....
Re: Тёплый, ламповый, домашний.
« Ответ #2460 : Февраля 09, 2019, 20:24:58 »
Вот и у меня вопрос в зеро кондер 220р что то мне керамика тут не очень нравится.
Вот такой может лучше будет? (правда он на 270р)
 


Не знаю как там будет СильверМика 100+120pf но попробовать можно из 2-х  http://diy-tubes.ru/index.php?route=product/product&path=25_32&product_id=141

Оффлайн Himan

  • Завсегдатай
  • ***
  • Сообщений: 289
  • GuitarPlayer.Ru fan!
Re: Тёплый, ламповый, домашний.
« Ответ #2461 : Февраля 10, 2019, 19:11:28 »
ну неет из за одного кондера заморачиваться так...!? :hmmm:
Так до аудиофилошизы не далеко :crazy:

Оффлайн Darksid

  • Эксперт
  • *****
  • Сообщений: 1198
  • Паяю не спеша для души.....
Re: Тёплый, ламповый, домашний.
« Ответ #2462 : Февраля 10, 2019, 20:15:13 »
Тогда синяя Murata.

Оффлайн Prihodko

  • Частый посетитель
  • **
  • Сообщений: 138
  • GuitarPlayer.Ru fan!
Re: Тёплый, ламповый, домашний.
« Ответ #2463 : Февраля 13, 2019, 19:48:34 »
Подскажите,  а какой диаметр гаек приворить к шасси для крепления к корпусу через ножки?  Я просто ножки в живую ни разу не видел!

Оффлайн Darksid

  • Эксперт
  • *****
  • Сообщений: 1198
  • Паяю не спеша для души.....
Re: Тёплый, ламповый, домашний.
« Ответ #2464 : Февраля 13, 2019, 20:28:59 »
Подскажите,  а какой диаметр гаек приворить к шасси для крепления к корпусу через ножки?  Я просто ножки в живую ни разу не видел!
Скорее М5\М6
http://diy-tubes.ru/index.php?route=product/product&path=25_31&product_id=391

Оффлайн Medvedeff8

  • Ветеран форума
  • ******
  • Сообщений: 3027
  • Слабоумие и отвага!
Re: Тёплый, ламповый, домашний.
« Ответ #2465 : Февраля 13, 2019, 22:13:47 »
У мну отлично на М4 держится шасси и ножки заодно, учитывая, что размеры аппарата раза в два больше, чем Хаос. :rolleyes:

Оффлайн Darksid

  • Эксперт
  • *****
  • Сообщений: 1198
  • Паяю не спеша для души.....
Re: Тёплый, ламповый, домашний.
« Ответ #2466 : Февраля 14, 2019, 06:14:59 »
У мну отлично на М4 держится шасси и ножки заодно, учитывая, что размеры аппарата раза в два больше, чем Хаос. :rolleyes:
Да тоже вариант.Обычно ставлю вытяжные резьбовые заклёпки такого плана.
https://picua.org/image/dsc06187.xcxVSn
https://kuzmich24.ru/market/hoztovary/zaklepochniki/zaklepki-rez-bovye-zubr-m6-31317-06/
« Последнее редактирование: Февраля 14, 2019, 06:19:07 от Darksid »

Оффлайн def32

  • Новичок
  • *
  • Сообщений: 81
  • Иркутск
Re: Тёплый, ламповый, домашний.
« Ответ #2467 : Февраля 14, 2019, 07:53:11 »
Всем привет...
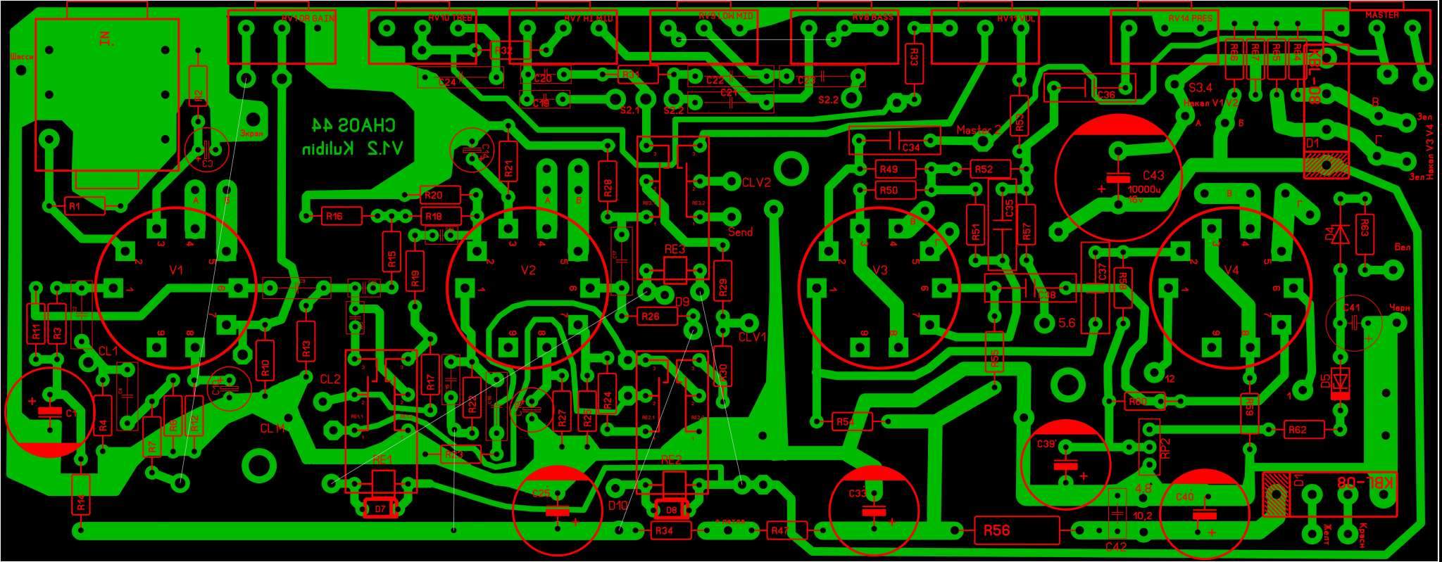
где-то закосячил в плате... получил приход в виде ощутимого удара током :) не смертельно :)
если вместо перемычек использовать дорожки...  (решил переделать, ибо не нашел где коротыш..)
норм будет?

Оффлайн Kulibinbig Автор темы

  • Эксперт
  • *****
  • Сообщений: 1279
  • Эх, играть бы научиться...
Re: Тёплый, ламповый, домашний.
« Ответ #2468 : Февраля 14, 2019, 08:13:25 »
Ты где эту лейку взял??? Это не моя плата. Это уже чье то творчество. За эту плату отвечать не могу за правильность.

Оффлайн Alex Leem

  • Эксперт
  • *****
  • Сообщений: 2589
  • LightMaster
    • YouTube
Re: Тёплый, ламповый, домашний.
« Ответ #2469 : Февраля 14, 2019, 08:25:12 »
Ты где эту лейку взял??? Это не моя плата. Это уже чье то творчество. За эту плату отвечать не могу за правильность.
Хм, а подпись стоит )

Оффлайн Kulibinbig Автор темы

  • Эксперт
  • *****
  • Сообщений: 1279
  • Эх, играть бы научиться...
Re: Тёплый, ламповый, домашний.
« Ответ #2470 : Февраля 14, 2019, 08:32:06 »
Ну подпись то не проблема. Я тоже могу Марти Фридманом подписаться. Но от этого плата не станет фридманом.

Оффлайн def32

  • Новичок
  • *
  • Сообщений: 81
  • Иркутск
Re: Тёплый, ламповый, домашний.
« Ответ #2471 : Февраля 14, 2019, 08:36:28 »
Ты где эту лейку взял??? Это не моя плата. Это уже чье то творчество. За эту плату отвечать не могу за правильность.

твоя лейка :)
землю просто поверх дорожек наложенную убрал :)
+ добавил несколько дорожек вместо перемычек, слегка сместив дорожки земли :)
и мастера посадил на плату
...
шестигранные контакты - это места где по твоей схеме перемычки (заменены на дорожки)
« Последнее редактирование: Февраля 14, 2019, 08:39:57 от def32 »

Оффлайн Kulibinbig Автор темы

  • Эксперт
  • *****
  • Сообщений: 1279
  • Эх, играть бы научиться...
Re: Тёплый, ламповый, домашний.
« Ответ #2472 : Февраля 14, 2019, 08:51:54 »
Я перемычки делал не потому, что я не мог развести их на плате, а потому, что это позволяет уменьшить фон. Разделение анодных и сигнальных цепей.

Оффлайн def32

  • Новичок
  • *
  • Сообщений: 81
  • Иркутск
Re: Тёплый, ламповый, домашний.
« Ответ #2473 : Февраля 14, 2019, 08:58:22 »
Я перемычки делал не потому, что я не мог развести их на плате, а потому, что это позволяет уменьшить фон. Разделение анодных и сигнальных цепей.
потому и оставил возможность установки перемычек.... дорожку всегда разрезать можно

Оффлайн Dying Fetus

  • Moderator
  • *****
  • Сообщений: 10324
  • DIYng Fetus
    • http://cathar.ru
Re: Тёплый, ламповый, домашний.
« Ответ #2474 : Февраля 14, 2019, 09:13:16 »
твоя лейка :)
землю просто поверх дорожек наложенную убрал :)
+ добавил несколько дорожек вместо перемычек, слегка сместив дорожки земли :)
и мастера посадил на плату
...
шестигранные контакты - это места где по твоей схеме перемычки (заменены на дорожки)

твоя лейка, только я тут вот здесь подкрутил, тут поменял, это переделал.

но твоя))


как фраза =  у меня такой же, только чуть поменьше и другой  :D