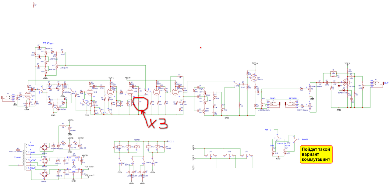
Так как тема самая живая на форуме и грамотного народа много, то пардон, задам вопрос именно здесь))
Собрался затеять грандиозный (для меня) проект: склепать себе ПИВИ5150 и по результату, может быть, запустить в киты для миллионеров, уж больно дорого пред выходит. Скрестил несколько схем: 5150 с этого форума от Sancho, он же Alex Custom FX, от другого Алекса из Украины - регулируемая петля, простая петля на ЛНД от Лехи Кулибина и ТБ чистого канала от Энгла 530.
Вопросов, собственно, три, а на самом деле пять:
-Номинал резюка (на АЗГ надежда)
-Правильно ли петлю встроил
-нет ли глобальных косяков типа Ну ты и дурак!
-Надо ли еще что придумать в блоках питания, номиналы поменять, фильтров добавить, или и так нормально? В задумке питание от отдельных 6В с возможностью коммутации наши/импортные баллоны
-Не будет ли проблем от такой реализации переключения потов громкости через реле 2пдт? В оригинале 2 канала ритм и лид переключаются целиком, но в реке 20 потов некуда девать, поэтому полумеры)) Планирую схему мьют встроить, по типу Энгла-530, или и так со щелчками не будет проблем?
