Автор Тема: Тёплый, ламповый, домашний.  (Прочитано 642793 раз)

0 Пользователей и 8 Гостей просматривают эту тему.

Оффлайн Medvedeff8

  • Ветеран форума
  • ******
  • Сообщений: 3026
  • Слабоумие и отвага!
Re: Тёплый, ламповый, домашний.
« Ответ #3045 : Октября 13, 2019, 10:36:06 »
Те, что по ссылке выше не подойдут. Там для навесного монтажа, а надо под плату.

Оффлайн Dying Fetus

  • Moderator
  • *****
  • Сообщений: 10308
  • DIYng Fetus
    • http://cathar.ru

Оффлайн Андрей Барыга

  • Завсегдатай
  • ***
  • Сообщений: 335
  • Если у меня чего-то нет, то оно вам и не нужно.
Re: Тёплый, ламповый, домашний.
« Ответ #3047 : Октября 14, 2019, 03:18:22 »
Пусть сначала с этими запустит, может, получится. Я этот тип потов знаю, он одноразовый. Главное - не крутить, а то выходят из строя)) Кондеры заменит, нормально все припаяет, глядишь и заработает...

... и добавил:

Надеюсь, последняя порция консультаций по схеме ПИВИ.
Вопросы такие:
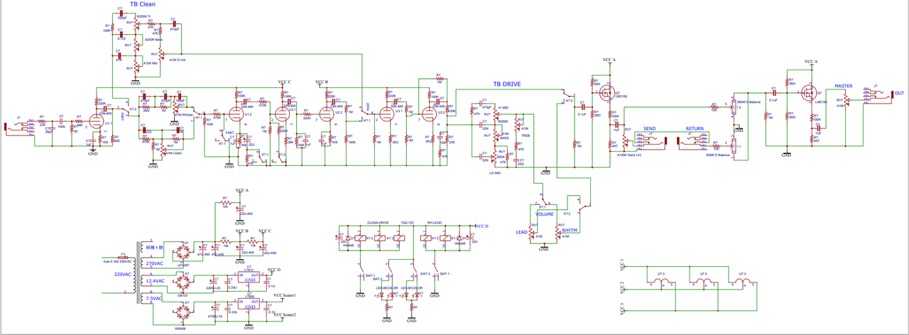
Правильно ли организовал петлю, в частности, нет ли косяков с повторителями?
Если петлю делать отключаемой, откуда брать выход на мастер? С посыла 1-го повторителя и отрывом второго норм?
Или все же не рекомендуете делать петлю?

Нет ли проблем в таком переключении громкостей лид и ритм каналов, когда у пота коммутируется сразу пара выводов?





« Последнее редактирование: Октября 14, 2019, 12:11:44 от Андрей Барыга »

Оффлайн ErAr

  • Новичок
  • *
  • Сообщений: 18
  • GuitarPlayer.Ru fan!
Re: Тёплый, ламповый, домашний.
« Ответ #3048 : Октября 16, 2019, 22:47:07 »
И снова здравствуйте! Как и было предложено, поменял конденсаторы, но шум не прекратился. Однако увидел, что при регулировке подстроечного резистора выходит отрицательное значение, хотя должно быть положительное (при данном расположении). Подскажите пожалуйста, как это исправить.

Оффлайн AZG

  • Живу на форуме
  • *******
  • Сообщений: 95529
  • Санкт-Петербург
    • AZG CUSTOM
Re: Тёплый, ламповый, домашний.
« Ответ #3049 : Октября 16, 2019, 22:55:04 »
Андрей Барыга, Можно коммутировать только движки. Ничего там страшного нет по сопротивлениям. Петля норм.

Оффлайн Андрей Барыга

  • Завсегдатай
  • ***
  • Сообщений: 335
  • Если у меня чего-то нет, то оно вам и не нужно.
Re: Тёплый, ламповый, домашний.
« Ответ #3050 : Октября 17, 2019, 03:46:51 »
AZG, то есть можно делать по этой схеме, косяков нет? На поты просто есть свободное реле целиком.
Разработал еще вариант питания через 2 транса от HAHN на отдельной плате, оба должны нормально входить в рэк: BVEI  6В 1,16А на переменку накала и 12В 0,583А на реле и преобразователь высокого, устал зависеть от намотчиков и их сроков. Лучить не будут, надеюсь. Резистор 470К на входе 2-й лампы и коммутирующее его реле планирую взять в экран, судя по опыту других, без этого никак.
Вопрос по отключаемой петле: откуда брать выход на мастер? С посыла 1-го повторителя и отрывом выхода второго норм?
Еще вопрос по номиналу Мастера: не стоит ли снизить до 50К для уменьшения выходного сопротивления и лучшего согласования с принимающими устройствами?
Извиняюсь за кучу вопросов, но вы вроде писали, что без проблем, не достал пока)) Просто очень не хочется получить 5 комплектов хреново работающих плат.

ErAr,
Там полярность зависит от того, как ты щупы поставил, думаю,что все нормально. Лучше скинь в хорошем разрешении пайку твоей платы, думаю, все проблемы именно в ней.

Оффлайн AZG

  • Живу на форуме
  • *******
  • Сообщений: 95529
  • Санкт-Петербург
    • AZG CUSTOM
Re: Тёплый, ламповый, домашний.
« Ответ #3051 : Октября 17, 2019, 07:41:00 »
Андрей Барыга, не надо никаких преобразователей. ТП-30 заказать и радоваться жизни. Лучше подождать и получить полноценное питание, чем хрень импульсную в прибор пихать. Если в серию, так заказать с запасом и клепай сколько надо. Не вижу в этом какой-то трагедии.

По схеме - я ее на 100% не проверял, только ключевые места. Не забудь сравнить с оригинальной схемой 5150, там разница очевидна была.

Мастер правильно расположен. Номинал там надо А50к-А100к, зачем там мегаом?
Отключаемые делаются ТОЛЬКО гнезда, полный обход петли смысла не имеет. Тем более на ЛНД. При отключении петли Сенд надо на землю ибо при включении петли чтобы мусор с хвостов не прилетел.

Оффлайн ErAr

  • Новичок
  • *
  • Сообщений: 18
  • GuitarPlayer.Ru fan!
Re: Тёплый, ламповый, домашний.
« Ответ #3052 : Октября 19, 2019, 00:48:33 »
В общем, полностью переделал плату, сейчас вроде получилось неплохо, однако не удается настроить подстроечный резистор (все время показывает разные значения и показатели просто постоянно меняются). Такое уже было и прекратилось, после того, как поправил пайку на диодном мосту (не знаю в этом ли было дело), однако сейчас все пайки надежны, несколько раз проверил. Что еще можно предположить?

Оффлайн Geezer

  • Живу на форуме
  • *******
  • Сообщений: 12747
  • Atypique
Re: Тёплый, ламповый, домашний.
« Ответ #3053 : Октября 19, 2019, 01:24:05 »
Цитировать
все время показывает разные значения и показатели просто постоянно меняются
- вход схемы во время измерений закорочен на массу или открыт и ловит из воздуха всякий хлам?

Оффлайн Иван Ивановский

  • Опытный
  • ****
  • Сообщений: 906
  • Москва
Re: Тёплый, ламповый, домашний.
« Ответ #3054 : Октября 19, 2019, 11:04:25 »
Я бы проверил цепь подачи напряжения смещения(не гуляет ли) и особенно контакт соответствующей ноги подстроечного резистора с землёй. Ну и до кучи- правильно ли по полярности стоит С14.

Оффлайн Андрей Барыга

  • Завсегдатай
  • ***
  • Сообщений: 335
  • Если у меня чего-то нет, то оно вам и не нужно.
Re: Тёплый, ламповый, домашний.
« Ответ #3055 : Октября 19, 2019, 19:00:39 »
Иван Ивановский,  собрал уже с десяток Хаосов. На парочке реально гуляло смещение, но прошел год, все работает отлично. про проблемы не слышал.

Оффлайн Иван Ивановский

  • Опытный
  • ****
  • Сообщений: 906
  • Москва
Re: Тёплый, ламповый, домашний.
« Ответ #3056 : Октября 19, 2019, 22:10:40 »
Просто пару раз наблюдал на своих поделках подобные симптомы- постоянное изменение значения тока через катод. В первый раз оказался плохой контакт в цепи привязки сеток к земле в схеме с автоматическим смещением. Во второй, в схеме с фиксой причиной был нерабочий конденсатор.

Оффлайн Medvedeff8

  • Ветеран форума
  • ******
  • Сообщений: 3026
  • Слабоумие и отвага!
Re: Тёплый, ламповый, домашний.
« Ответ #3057 : Октября 19, 2019, 23:48:47 »
Дело продвигается...







... и добавил:





« Последнее редактирование: Октября 20, 2019, 00:18:13 от Medvedeff8 »

Оффлайн FINikk

  • Ветеран форума
  • ******
  • Сообщений: 4561
  • Санкт-Петербург
Re: Тёплый, ламповый, домашний.
« Ответ #3058 : Октября 20, 2019, 08:04:15 »
кондеры в катоде знакомые :)

Оффлайн Medvedeff8

  • Ветеран форума
  • ******
  • Сообщений: 3026
  • Слабоумие и отвага!
Re: Тёплый, ламповый, домашний.
« Ответ #3059 : Октября 20, 2019, 09:04:34 »
Говорят, тантал в фендероидах хорошо. :rolleyes: