Автор Тема: Тёплый, ламповый, домашний.  (Прочитано 643127 раз)

0 Пользователей и 1 Гость просматривают эту тему.

Оффлайн Balandin

  • Завсегдатай
  • ***
  • Сообщений: 281
Re: Тёплый, ламповый, домашний.
« Ответ #5295 : Октября 28, 2023, 00:28:23 »
Сергей Рубцов, провод «шасси» припаивается одним концом к соответствующей площадке на плате, а другим концом под винт к корпусу, вместе с землей из розетки и экранной обмоткой. Площадка «экран» нужна для припаивания экрана провода. Земли всех плат должны иметь не более одной общей точки. Экраны проводов подсоединяются только с одной стороны, за исключением CL2 на темброблоке и входа/выхода петли. Проект не из простых, на плате есть ошибочка в подключении RV8, об этом уже писали. На фотографиях мои осьминоги, которых предстоит соединить в один.



« Последнее редактирование: Октября 28, 2023, 00:39:54 от Balandin »

Оффлайн Spero_In_Inteligo

  • Живу на форуме
  • *******
  • Сообщений: 8903
  • Код пишу, на досуге на проволоку нажимаю.
Re: Тёплый, ламповый, домашний.
« Ответ #5296 : Октября 28, 2023, 00:36:51 »
Каким способом (пайка, под винт с пресс-шайбой) крепить провод к шасси и в каком месте?

Под винт, с зубчатой шайбой.

Насчет места - ну смотря что.

Заземление сетевой вилки - тут же рядом на корпус. Экранную обмотку транса я землил на один из винтов его крепящих(Ш, 4 точки).

... и добавил:

Balandin, аккуратно!

Интересно мнение по петле, (которая не труЪ). :)
« Последнее редактирование: Октября 28, 2023, 00:40:40 от Spero_In_Inteligo »

Оффлайн Balandin

  • Завсегдатай
  • ***
  • Сообщений: 281
Re: Тёплый, ламповый, домашний.
« Ответ #5297 : Октября 28, 2023, 00:45:17 »
Интересно мнение по петле, (которая не труЪ). :)
Благодарю. Мнения о петле нет никакого, я толком не понимаю зачем она мне и как она должна работать, но пусть будет. Тема про тру петлю всплыла уже после монтажа компонентов, так что, как говорится, поздняк метаться. Надеюсь, AZG style покроет недостаточную трушность

Оффлайн Spero_In_Inteligo

  • Живу на форуме
  • *******
  • Сообщений: 8903
  • Код пишу, на досуге на проволоку нажимаю.
Re: Тёплый, ламповый, домашний.
« Ответ #5298 : Октября 28, 2023, 00:48:20 »
Благодарю. Мнения о петле нет никакого, я толком не понимаю зачем она мне и как она должна работать, но пусть будет. Тема про тру петлю всплыла уже после монтажа компонентов, так что, как говорится, поздняк метаться. Надеюсь, AZG style покроет недостаточную трушность

У меня тоже самое (по печатке с проекта даже), только руль уровня возврата убран. Ну, на приборе в цепи обработки уже есть volume в 99.99%. :rolleyes:

Так вот я слушал петлю. Искал косяк с фоном, подключая/отключая петлю. Прозрачная штука, нормально справляющаяся. Это имхо собств. :)

Оффлайн Сергей Рубцов

  • Частый посетитель
  • **
  • Сообщений: 181
  • GuitarPlayer.Ru fan!
Re: Тёплый, ламповый, домашний.
« Ответ #5299 : Октября 28, 2023, 10:09:44 »
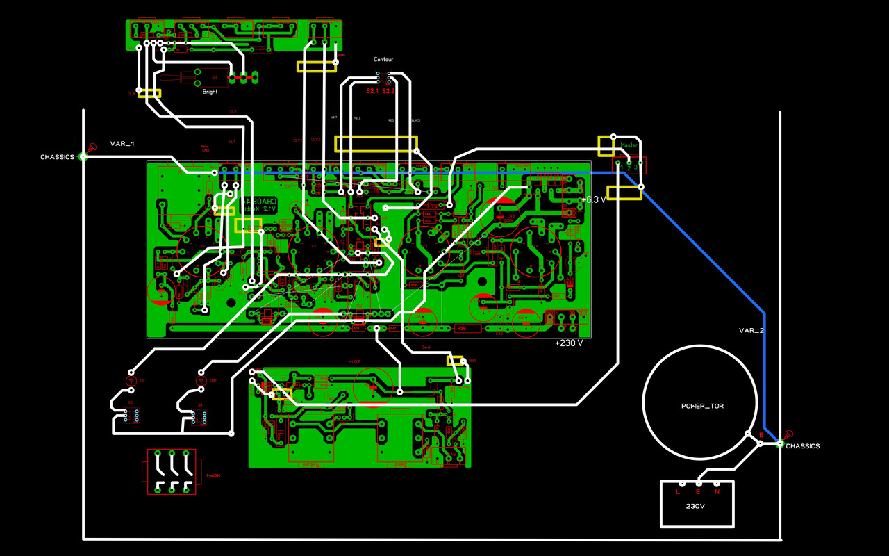
Спасибо за оперативные ответы! Всё-таки, остаётся неясность, в каком месте на шасси крепить провод с основной платы - в теме от автора проекта проходило сообщение, что лучше рядом со входным гнездом. Нарисовал схему разводки, добавил экран на выключатель "Contour"( советы на стр.120, посты 1794,1795). Подскажите ещё раз - VAR_1 или VAR_2 на приложенной картинке.


Оффлайн iZEP

  • Живу на форуме
  • *******
  • Сообщений: 21049
  • .._ .__. .. __.. _.. .._
Re: Тёплый, ламповый, домашний.
« Ответ #5300 : Октября 28, 2023, 10:13:26 »
 Насколько помнится, на промышленных образцах место соединения уточняется на прототипе подбором - выбирается по меньшему фону

Оффлайн Balandin

  • Завсегдатай
  • ***
  • Сообщений: 281
Re: Тёплый, ламповый, домашний.
« Ответ #5301 : Октября 28, 2023, 10:33:51 »
Сергей Рубцов, вроде все так. Только шасси заземляется в одной точке, винт слева - лишний. Преключатели подключить экранированным проводом будет физически очень сложно, да вроде так и не делают. А вот сделать сигнальные перемычки между реле1 и реле2 в экране, возможно, смысл есть. Хотел спросить умных умов, о целесообразности использования провода с экраном внутри железного шасси. Геморроя добавляется прилично

Оффлайн Сергей Рубцов

  • Частый посетитель
  • **
  • Сообщений: 181
  • GuitarPlayer.Ru fan!
Re: Тёплый, ламповый, домашний.
« Ответ #5302 : Октября 28, 2023, 10:58:15 »
Насколько помнится, на промышленных образцах место соединения уточняется на прототипе подбором - выбирается по меньшему фону
У меня силуминовый корпус, нежелательно сверлить лишние отверстия при подборе точки. И по VAR_2 смущает очень длинный земляной провод. Как ещё один вариант - от конденсатора С40 (минус) тянуть на общую точку экрана транса и "земли" от вводного разъёма 230V.

Оффлайн Alex_SG

  • Живу на форуме
  • *******
  • Сообщений: 7526
  • хейтер и пессимист :crazy:
Re: Тёплый, ламповый, домашний.
« Ответ #5303 : Октября 28, 2023, 11:00:35 »
нежелательно сверлить лишние отверстия при подборе точки.
А при подборе сверлить ничего не нужно. Просто берём провод достаточной длины и касаемся им разных точек корпуса.
Ну а потом в самой удачной уже делаем нормальное соединение.

Оффлайн iZEP

  • Живу на форуме
  • *******
  • Сообщений: 21049
  • .._ .__. .. __.. _.. .._
Re: Тёплый, ламповый, домашний.
« Ответ #5304 : Октября 28, 2023, 11:04:17 »
 ...Исхитряться надо прижимая просто. Струбцину хитрую, ещё как...

Оффлайн Сергей Рубцов

  • Частый посетитель
  • **
  • Сообщений: 181
  • GuitarPlayer.Ru fan!
Re: Тёплый, ламповый, домашний.
« Ответ #5305 : Октября 28, 2023, 11:06:55 »
Сергей Рубцов, вроде все так. Только шасси заземляется в одной точке, винт слева - лишний. Преключатели подключить экранированным проводом будет физически очень сложно, да вроде так и не делают. А вот сделать сигнальные перемычки между реле1 и реле2 в экране, возможно, смысл есть. Хотел спросить умных умов, о целесообразности использования провода с экраном внутри железного шасси. Геморроя добавляется прилично
Есть четырехжильный кабель в экране, уже распаял переключатель "Contour". Перемычка меж реле1 и реле2 в экране, экран подключил с стороны реле1. По земле с платы - VAR_2 предпочтительней?

... и добавил:

А при подборе сверлить ничего не нужно. Просто берём провод достаточной длины и касаемся им разных точек корпуса.
Ну а потом в самой удачной уже делаем нормальное соединение.
Смущает "провод достаточной длины"!

Оффлайн Balandin

  • Завсегдатай
  • ***
  • Сообщений: 281
Re: Тёплый, ламповый, домашний.
« Ответ #5306 : Октября 28, 2023, 11:14:00 »
По земле с платы - VAR_2 предпочтительней?
Просто у Вас на VAR_2 уже экранная обмотка подключена и чтобы не плодить земли, а так-то мне кажется монопенисуально

... и добавил:

Есть четырехжильный кабель в экране, уже распаял переключатель "Contour".
Раз распаял, то отлично, фотки бы посмотреть. Для подключения переключателей достаточно свить провод косичкой, но это мое мнение
Если плата уже в корпусе и через монтажные стойки контачит с корпусом, до дополнительным заземлением можно только навредить
« Последнее редактирование: Октября 28, 2023, 11:21:46 от Balandin »

Оффлайн Сергей Рубцов

  • Частый посетитель
  • **
  • Сообщений: 181
  • GuitarPlayer.Ru fan!
Re: Тёплый, ламповый, домашний.
« Ответ #5307 : Октября 28, 2023, 11:32:20 »




Пока в процессе, фотки выложу позже.
Спасибо за ответы и рекомендации.

... и добавил:

ФОТО процесса.


















Платы приобрел здесь, на форуме.
« Последнее редактирование: Октября 28, 2023, 12:58:04 от Сергей Рубцов »

Оффлайн Balandin

  • Завсегдатай
  • ***
  • Сообщений: 281
Re: Тёплый, ламповый, домашний.
« Ответ #5308 : Октября 28, 2023, 21:59:38 »
Класс! Искренне надеюсь, что у кого-нибудь из нас заведется сей аппарат с первого раза. Будет возможность с минимальным количеством телодвижений сверить режимы и найти ошибки. Проводов конечно получается овердофига

Оффлайн Spero_In_Inteligo

  • Живу на форуме
  • *******
  • Сообщений: 8903
  • Код пишу, на досуге на проволоку нажимаю.
Re: Тёплый, ламповый, домашний.
« Ответ #5309 : Октября 28, 2023, 22:01:01 »
Платы приобрел здесь, на форуме.
Класс! Искренне надеюсь, что у кого-нибудь из нас заведется сей аппарат с первого раза. Будет возможность с минимальным количеством телодвижений сверить режимы и найти ошибки. Проводов конечно получается овердофига

Однако, интрига :twiddle: