Автор Тема: Тёплый, ламповый, домашний.  (Прочитано 647692 раз)

0 Пользователей и 1 Гость просматривают эту тему.

Оффлайн GuitarHeaven

  • Эксперт
  • *****
  • Сообщений: 1192
Re: Тёплый, ламповый, домашний.
« Ответ #5595 : Февраля 26, 2024, 17:17:58 »
Medvedeff8, красиво получается у вас. Как гнули шасси?

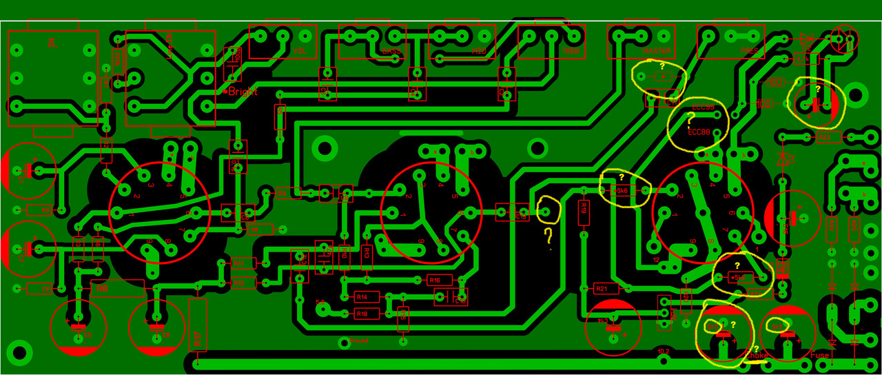
Здравствуйте перерисовал с вашей лейки под свои габариты шасси.(Надеюсь заработает :pozor:) Остались вопросы по некторым моментам. Не везде есть номиналы.(стоят *) Добавлен конденсадор дополнительный С15 (они одинакового номинала?) Есть контакты ECC99 b ECC88



... и добавил:

« Последнее редактирование: Февраля 26, 2024, 17:22:52 от GuitarHeaven »

Оффлайн Medvedeff8

  • Ветеран форума
  • ******
  • Сообщений: 3027
  • Слабоумие и отвага!
Re: Тёплый, ламповый, домашний.
« Ответ #5596 : Февраля 26, 2024, 19:08:58 »
GuitarHeaven, без обид, предлагаю еще раз вдумчиво посмотреть на лейку и на схему, а так же на схемы типовых аппаратов. Вопросы ведь детские.  Электролит добавлен под питание с дросселем. Если дросселя нет, можно и не ставить.
Пятачки ECC88/ECC99 подразумевают перемычку под соответствующую выходную лампу.  Сеточные резисторы ставь 5к6, как и есть. Ну а конденсатор для светодиода, думаю, емкость сам придумаешь)

Оффлайн GuitarHeaven

  • Эксперт
  • *****
  • Сообщений: 1192
Re: Тёплый, ламповый, домашний.
« Ответ #5597 : Февраля 26, 2024, 19:22:00 »
Medvedeff8, да я не особо разбираюсь. Просто не хочется потом переделывать. :pozor: Какой резистор желательно поставить на Presence который со звёздочкой?
Конденсатор на светодиод я так понимаю для сглаживания пульсаций.
Красиво у вас получается металлизация платы. У меня так не выходит. Нужно самому полигоны отрисовывать.
« Последнее редактирование: Февраля 26, 2024, 19:24:25 от GuitarHeaven »

Оффлайн Medvedeff8

  • Ветеран форума
  • ******
  • Сообщений: 3027
  • Слабоумие и отвага!
Re: Тёплый, ламповый, домашний.
« Ответ #5598 : Февраля 26, 2024, 19:32:14 »
Medvedeff8, да я не особо разбираюсь.
Вот поэтому я и пытаюсь заставить немножко думать, и разбираться.  ;)
Какой резистор желательно поставить на Presence который со звёздочкой?
Если его не было, то он и не нужен. Добавочный резистор на случай отсутствия нужного номинала потенциометра презенса.

Оффлайн GuitarHeaven

  • Эксперт
  • *****
  • Сообщений: 1192
Re: Тёплый, ламповый, домашний.
« Ответ #5599 : Февраля 26, 2024, 19:53:28 »
Medvedeff8, У меня как раз на презенс не тот номинал потенциомметра стоит. Тогда модификации очень полезные.

Оффлайн Medvedeff8

  • Ветеран форума
  • ******
  • Сообщений: 3027
  • Слабоумие и отвага!
Re: Тёплый, ламповый, домашний.
« Ответ #5600 : Февраля 26, 2024, 20:27:27 »
Набил платку деталюхами




... и добавил:

Еще не отмывал. Не кидайте тапком)

Оффлайн GuitarHeaven

  • Эксперт
  • *****
  • Сообщений: 1192
Re: Тёплый, ламповый, домашний.
« Ответ #5601 : Февраля 26, 2024, 20:33:15 »
Medvedeff8, плату не лудите?

Оффлайн Medvedeff8

  • Ветеран форума
  • ******
  • Сообщений: 3027
  • Слабоумие и отвага!
Re: Тёплый, ламповый, домашний.
« Ответ #5602 : Февраля 26, 2024, 20:34:31 »
Нет. А для чем?

Оффлайн GuitarHeaven

  • Эксперт
  • *****
  • Сообщений: 1192
Re: Тёплый, ламповый, домашний.
« Ответ #5603 : Февраля 26, 2024, 20:35:28 »
Диоды в замен диодного моста ультрафасты? Какой они мощности? Если можно маркировку. Я себе ставил мощные так как боялся что будут греться.

... и добавил:

Ну медь может окисляться на воздухе. Ктото лаком кроет. Я лужу. До этого жидким оловом крыл. Тоже хорошо выглядит. :rolleyes:
« Последнее редактирование: Февраля 26, 2024, 20:37:22 от GuitarHeaven »

Оффлайн Medvedeff8

  • Ветеран форума
  • ******
  • Сообщений: 3027
  • Слабоумие и отвага!
Re: Тёплый, ламповый, домашний.
« Ответ #5604 : Февраля 26, 2024, 20:53:19 »
UF4007, SF18, HER108, да любые в 41-м корпусе. Не от чего им там греться. 1 ампера за глаза.

Оффлайн Spero_In_Inteligo

  • Живу на форуме
  • *******
  • Сообщений: 8951
  • Код пишу, на досуге на проволоку нажимаю.
Re: Тёплый, ламповый, домашний.
« Ответ #5605 : Февраля 26, 2024, 20:55:05 »
Medvedeff8, плату не лудите?

присоединюясь к вопросу. для себя любезного, вай, как говорится, нот? ??? :)

Оффлайн Medvedeff8

  • Ветеран форума
  • ******
  • Сообщений: 3027
  • Слабоумие и отвага!
Re: Тёплый, ламповый, домашний.
« Ответ #5606 : Февраля 26, 2024, 20:56:47 »
Честно говоря, не понимаю, зачем?

... и добавил:

Перед окончательной сборкой, когда уже аппарат обкатан, хорошо отмываю изопропилом, и вскрываю акриловым лаком. Сколько уже моих поделок в работе, еще ни одна плата не окислилась.
« Последнее редактирование: Февраля 26, 2024, 21:00:06 от Medvedeff8 »

Оффлайн Alex_SG

  • Живу на форуме
  • *******
  • Сообщений: 7526
  • хейтер и пессимист :crazy:
Re: Тёплый, ламповый, домашний.
« Ответ #5607 : Февраля 26, 2024, 22:00:28 »
присоединюясь к вопросу. для себя любезного, вай, как говорится, нот? ??? :)
Перед окончательной сборкой, когда уже аппарат обкатан, хорошо отмываю изопропилом, и вскрываю акриловым лаком.
При такой технологии действительно можно не лудить.
А что за лак? Все, которые я знаю для плат - уретановые.

Оффлайн Spero_In_Inteligo

  • Живу на форуме
  • *******
  • Сообщений: 8951
  • Код пишу, на досуге на проволоку нажимаю.
Re: Тёплый, ламповый, домашний.
« Ответ #5608 : Февраля 26, 2024, 22:01:06 »
Medvedeff8, я приловчился лудить, выходит быстро, и довольно неплохо. Получаем и защиту и "доработки". Что имею ввиду - апнуть, починить там и прочее - не надо ни снимать ни жечь лак никакой. ???

В целом, лаком поверх - оно функционально ок, но технологически как то тут чужеродно.

Впрочем это так, "фи" скромного диайвайщика, не более. :)

Оффлайн Alex_SG

  • Живу на форуме
  • *******
  • Сообщений: 7526
  • хейтер и пессимист :crazy:
Re: Тёплый, ламповый, домашний.
« Ответ #5609 : Февраля 26, 2024, 22:09:23 »
Spero_In_Inteligo, Лак не надо жечь. Большинство современных покрытий для ПП позволяют паять прямо сквозь себя без предварительной смывки. Это не советский УР-231, который до кучи приклеивал детали так, что они только с куском текстолита отрывались  :D
Вопрос только в том, какой конкретно лак использует Medvedeff8, , ну да появится - расскажет :)