Автор Тема: Тёплый, ламповый, домашний.  (Прочитано 645054 раз)

0 Пользователей и 4 Гостей просматривают эту тему.

Оффлайн AZG

  • Живу на форуме
  • *******
  • Сообщений: 95582
  • Санкт-Петербург
    • AZG CUSTOM
Re: Тёплый, ламповый, домашний.
« Ответ #5985 : Января 07, 2025, 19:35:16 »
Alex_SG, О, как-раз лежит пакет светлановских 19-шек. там штук 50 будет. Но собирать такое не буду уж точно. да и некогда...

Оффлайн Kinomanov

  • Новичок
  • *
  • Сообщений: 16
  • GuitarPlayer.Ru fan!
Re: Тёплый, ламповый, домашний.
« Ответ #5986 : Февраля 10, 2025, 19:31:51 »
Здравствуйте. Кто юзал голову Savage от Samovar Custom, подскажите вот что.
На плате потенциометров клин канала есть подстроечный резистор, на 470кОм. На фото я его выделил. Для чего он нужен и что регулирует? Какое должно быть на нем оптимальное напряжение?

Оффлайн Сергей Рубцов

  • Частый посетитель
  • **
  • Сообщений: 181
  • GuitarPlayer.Ru fan!
Re: Тёплый, ламповый, домашний.
« Ответ #5987 : Февраля 10, 2025, 21:07:52 »
Kinomanov,
Дык спросите у автора проекта, сайт с контактом (почта): https://samovarcustom.ru/

Страничка в ВК: https://vk.com/guitarpedaldiy
« Последнее редактирование: Февраля 10, 2025, 21:16:51 от Сергей Рубцов »

Оффлайн Kinomanov

  • Новичок
  • *
  • Сообщений: 16
  • GuitarPlayer.Ru fan!
Re: Тёплый, ламповый, домашний.
« Ответ #5988 : Февраля 11, 2025, 11:57:23 »
Kinomanov,
Дык спросите у автора проекта, сайт с контактом (почта): https://samovarcustom.ru/

Страничка в ВК: https://vk.com/guitarpedaldiy
Он давно не выходит на связь. Ни на авито, ни в вконтакте, ни здесь...

Оффлайн sadky

  • Эксперт
  • *****
  • Сообщений: 2655
Re: Тёплый, ламповый, домашний.
« Ответ #5989 : Февраля 11, 2025, 12:04:46 »
Kinomanov,  я с месяц назад писал на почту - ответил сразу.

Оффлайн Сергей Рубцов

  • Частый посетитель
  • **
  • Сообщений: 181
  • GuitarPlayer.Ru fan!
Re: Тёплый, ламповый, домашний.
« Ответ #5990 : Февраля 11, 2025, 14:10:30 »
Kinomanov,
Попробуйте позвонить, с учетом местного времени МСК +4 часа.



... и добавил:

Здравствуйте. Кто юзал голову Savage от Samovar Custom, подскажите вот что.
На плате потенциометров клин канала есть подстроечный резистор, на 470кОм. На фото я его выделил. Для чего он нужен и что регулирует? Какое должно быть на нем оптимальное напряжение?


Судя по картинкам в инструкции, где этот потенциометр заменен на постоянный, и находится он рядом с потом громкости клин канала, то по-моему, он предназначен для выравнивания уровня громкости клина и лида каналов при одинаковых настройках (положений потов клина и лида).
« Последнее редактирование: Февраля 11, 2025, 14:32:13 от Сергей Рубцов »

Оффлайн Kinomanov

  • Новичок
  • *
  • Сообщений: 16
  • GuitarPlayer.Ru fan!
Re: Тёплый, ламповый, домашний.
« Ответ #5991 : Февраля 11, 2025, 15:33:43 »

Судя по картинкам в инструкции, где этот потенциометр заменен на постоянный, и находится он рядом с потом громкости клин канала, то по-моему, он предназначен для выравнивания уровня громкости клина и лида каналов при одинаковых настройках (положений потов клина и лида).
Он находится на плате потенциометров клин канала. Дело в том, что звук на клине очень тихий. Приходится выкручивать громкость канала и ручку мастер почти на максимум, тогда звук более-менее. Это при условии, что этот подстроечник выкручен по часовой стрелке до конца. А когда риску ставлю посередине, звук вообще еле слышно при максимальной громкости.
Что может быть с громкостью не так? На грязных каналах громкость нормальная.

Оффлайн Сергей Рубцов

  • Частый посетитель
  • **
  • Сообщений: 181
  • GuitarPlayer.Ru fan!
Re: Тёплый, ламповый, домашний.
« Ответ #5992 : Февраля 11, 2025, 18:32:55 »
Kinomanov,
Мне кажется, Вам лучше задавать вопросы в авторской теме по Саважу: https://guitarplayer.ru/equipment-craft/chaos-v4-domashnyaya-golova-3-5-vt-s-raznymi-preampami/
Здесь обсуждение другой головы...

И достучаться лично до автора проекта, Андрея!!!

P.S. По поводу подстроечника 470кОм я не ошибся. Он действительно регулирует уровень выходного сигнала клин канала.

P.P.S. Если схема, которая в авторской теме, соответствует монтажу, то проверить контакты J9, J8, J7, J6, J25, J24, J27, все детали темброблока клин канала, пот гейна, пот громкости клина, реле CD2, CD3.

Оффлайн Kinomanov

  • Новичок
  • *
  • Сообщений: 16
  • GuitarPlayer.Ru fan!
Re: Тёплый, ламповый, домашний.
« Ответ #5993 : Февраля 11, 2025, 19:46:37 »
Kinomanov,
Мне кажется, Вам лучше задавать вопросы в авторской теме по Саважу: https://guitarplayer.ru/equipment-craft/chaos-v4-domashnyaya-golova-3-5-vt-s-raznymi-preampami/
Здесь обсуждение другой головы...

И достучаться лично до автора проекта, Андрея!!!

P.S. По поводу подстроечника 470кОм я не ошибся. Он действительно регулирует уровень выходного сигнала клин канала.

P.P.S. Если схема, которая в авторской теме, соответствует монтажу, то проверить контакты J9, J8, J7, J6, J25, J24, J27, все детали темброблока клин канала, пот гейна, пот громкости клина, реле CD2, CD3.
Ясно, спасибо! Он ответил, но видимо занят. Не всегда может общаться. Подстроечник да, стоит чтобы регулировать громкость(пишет что убавлять при необходимости), но он для этого не понадобился и стоит на максимум.
Задал этот вопрос потому, что клин очень тихий. Андрей так же написал, что петля гасит общую громкость. Сзади есть регулировка уровня сигнала с выхода Send. Ее надо прибирать до нуля, чтобы звук  был громче. Убрал до нуля, звук стал погромче.
Но у обычного, рассматриваемого в этом топике хаоса, он гораздо громче на клине.
А как еще можно повысить громкость клина? По маркировке на плате пот громкости стоит на 50 К. Имеет смысл его заменить другим номиналом? И подстроечник тоже?
Еще последний вопрос по не этому усилку.
Зачем на джек припаяли сопротивление 8 Ом? Смотрите картинку. Это джек выхода на динамик.  Чтобы не было стерео сигнала и на одну часть навешали нагрузку, как у динамика?
Я новичок в электронике если что.


... и добавил:

Kinomanov,


P.P.S. Если схема, которая в авторской теме, соответствует монтажу, то проверить контакты J9, J8, J7, J6, J25, J24, J27, все детали темброблока клин канала, пот гейна, пот громкости клина, реле CD2, CD3.
Поты проверить на соответствие номиналам их сопротивления? А как проверять реле, даже не знаю.
« Последнее редактирование: Февраля 11, 2025, 19:53:42 от Kinomanov »

Онлайн Лёха2009

  • Эксперт
  • *****
  • Сообщений: 1212
Re: Тёплый, ламповый, домашний.
« Ответ #5994 : Февраля 12, 2025, 02:47:22 »
8 ом на случай если включишь без нагрузки, реле смотришь даташит какие контакты замыкаются во вкл, выкл состоянии и проверяешь мультиметром на прозвонке.

Оффлайн Сергей Рубцов

  • Частый посетитель
  • **
  • Сообщений: 181
  • GuitarPlayer.Ru fan!
Re: Тёплый, ламповый, домашний.
« Ответ #5995 : Февраля 12, 2025, 07:30:49 »
Поты проверить на соответствие номиналам их сопротивления?
Не только поты на соответствие номиналам (пот может соответствовать номиналу, но в определенном положении движка может фиговничать), но и всю обвязку платы темброблока клина, все конденсаторы, качество пайки - непропаи, "сопли", несмытый флюс, целостность дорожек на печатке. Раз есть схема, и автор подтверждает её актуальность, то сверяться с печаткой.

... и добавил:

Я новичок в электронике если что.

Тогда, может имеет смысл, обратится к специалистам для проведения профилактики и ремонта? 
https://guitarplayer.ru/commerce-services/
« Последнее редактирование: Февраля 12, 2025, 08:11:02 от Сергей Рубцов »

Оффлайн Kinomanov

  • Новичок
  • *
  • Сообщений: 16
  • GuitarPlayer.Ru fan!
Re: Тёплый, ламповый, домашний.
« Ответ #5996 : Февраля 12, 2025, 17:44:58 »
8 ом на случай если включишь без нагрузки, реле смотришь даташит какие контакты замыкаются во вкл, выкл состоянии и проверяешь мультиметром на прозвонке.
Да, так и есть. Когда подсоединяешь штекер для динамика, контакты у сопротивления размыкаются и ток идет в кабинет. Когда шнура нет, контакты замкнуты и сопротивление играет роль резистивной нагрузки.

Оффлайн Kinomanov

  • Новичок
  • *
  • Сообщений: 16
  • GuitarPlayer.Ru fan!
Re: Тёплый, ламповый, домашний.
« Ответ #5997 : Февраля 27, 2025, 19:23:23 »
Доброго времени суток всем.
Еще возник вопрос по этому усилителю.
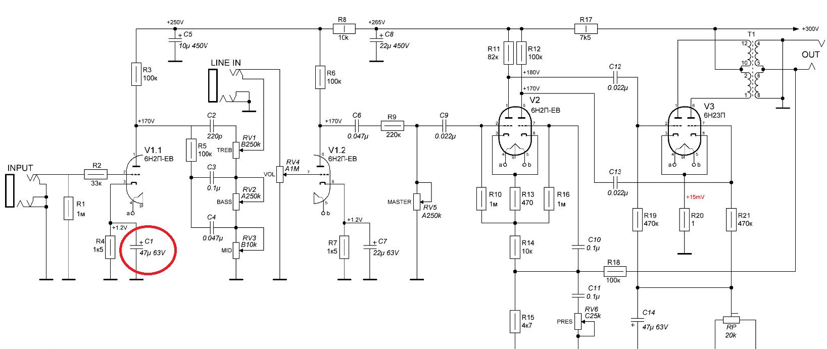
В схеме Андрея на первой лампе стоит конденсатор в катоде, в оригинальной схеме его нет. Его выделил кружочком на рисунке.
Я понимаю, что конденсатор нужен для автосмещения сетки. Но почему его нет в оригинальной схеме? Лампы 12AX7 и 6н2п по характеристикам аналогичны, только разная распиновка для накала.
Что будет, если этот конденсатор из схемы убрать? Хорошо или плохо в плане звука и долговечности ламп?


Оффлайн ColorBox

  • Опытный
  • ****
  • Сообщений: 712
  • ббб
    • Очень Клевая Тема
Re: Тёплый, ламповый, домашний.
« Ответ #5998 : Февраля 27, 2025, 19:56:44 »
Привет.
В общих чертах, резистор в катоде обеспечивает смещение и оос (отрицательную обратную связь).
Смещение задает режим лампы (рабочую точку), а оос уменьшает усиление каскада

Конденсатор в катоде шунтирует резистор по переменному току и по переменному сигналу усиление НЕ уменьшается
Если маленькой емкости кондер, то будут усиливаться высокие частоты, а низкие слабо. Получается эффект "Bright"
Смещение и режим при этом остается заданным с помощью Rk

В схеме большой, аж 47 микроФарад. Это значит что почти по всей ширине частот сигнал будет усиливаться хорошо .За исключением сабниза

Если его убрать, то просто будет меньше усиление 1-го каскада. Хорошо это или как - тебе судить.. :hmmm:

А вообще, схема занятная... это клон чего-либо или авторская работа?
« Последнее редактирование: Февраля 27, 2025, 20:02:00 от ColorBox »

Оффлайн Сергей Рубцов

  • Частый посетитель
  • **
  • Сообщений: 181
  • GuitarPlayer.Ru fan!
Re: Тёплый, ламповый, домашний.
« Ответ #5999 : Февраля 27, 2025, 20:11:03 »
ColorBox,
Страница 1 данной темы...