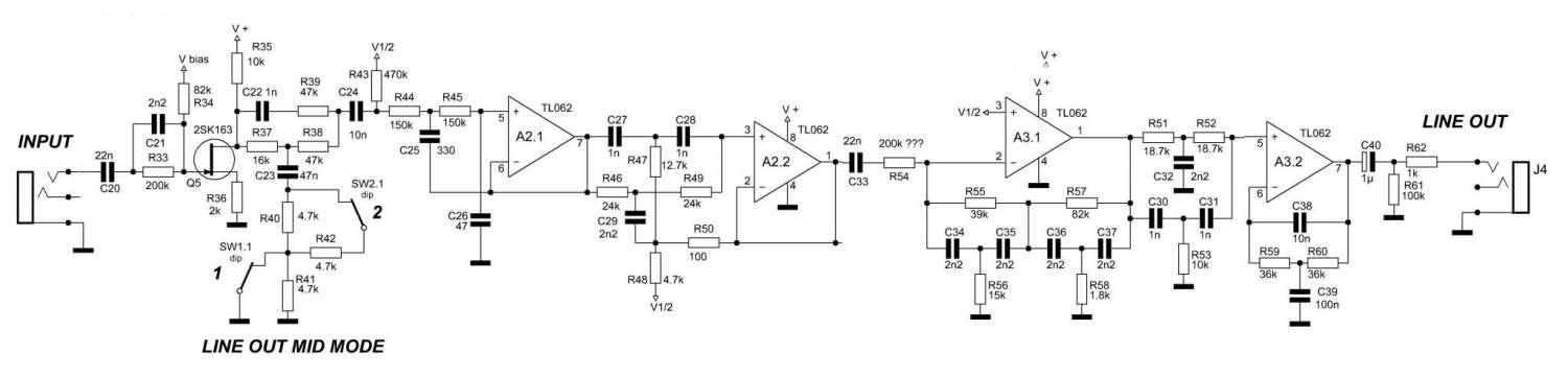
этот усил наверняка для хайфая, и на перегрузе в наушниках будет песочек.
Этот усил не для хайфая, а для наушников. Он будет воспроизводить тот звук, что сформирует спикосим (который, собственно, и призван срезать песок, имитируя характеристику динамика). Чтобы не было песочка, надо играть в гитарный дин, режущий песок без спикосима. А так - да, конечно же, на TL074 будет круче, чем на жалкой стекляшке с проволочками . Камни- наше всё!
