Автор Тема: Uni-Vibe лампочка  (Прочитано 1150 раз)

0 Пользователей и 1 Гость просматривают эту тему.

Оффлайн Kurenkou Автор темы

  • Частый посетитель
  • **
  • Сообщений: 152
  • GuitarPlayer.Ru fan!
Uni-Vibe лампочка
« : Декабря 22, 2025, 21:04:00 »
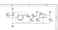
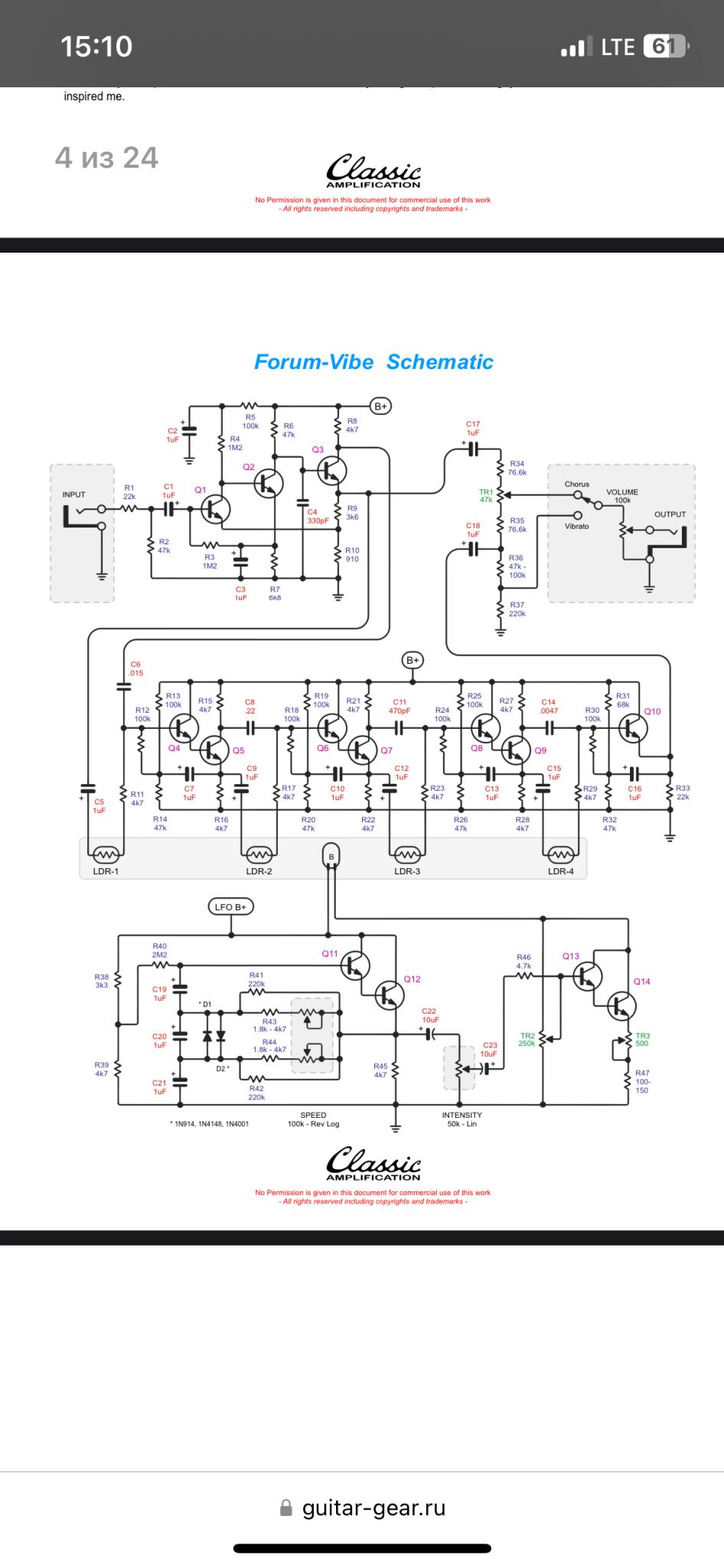
Всем привет, собрал плату педали uni vibe, не горит лампочка, расчитана на 12v 50ma. На ней напряжение 15 вольт с двух сторон. Когда меряю ток мультиметром она загорается и показывает 70ma. Итак знатоки, из-за чего может не гореть лампа? 😁

Схема на фото (с питанием)

P.S. сигнал есть, если менять освещение эффект работает, дело только в лампе

Оффлайн Geezer

  • Живу на форуме
  • *******
  • Сообщений: 12727
  • Atypique
Re: Uni-Vibe лампочка
« Ответ #1 : Декабря 23, 2025, 04:58:57 »
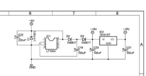
Если лампочка при подаче напряжения загорается, значит проблема в модуляторе.
Установите самую медленную скорость эффекта и посмотрите напряжение на регуляторе интенсивности - оно должно ритмично изменяться.
Убедитесь, что модулирующий транзистор исправен, а в монтаже нет ошибок.
« Последнее редактирование: Декабря 23, 2025, 06:16:45 от Geezer »

Оффлайн Kurenkou Автор темы

  • Частый посетитель
  • **
  • Сообщений: 152
  • GuitarPlayer.Ru fan!
Re: Uni-Vibe лампочка
« Ответ #2 : Декабря 23, 2025, 10:07:57 »
Окей, сделаю👌 напишу результат

... и добавил:

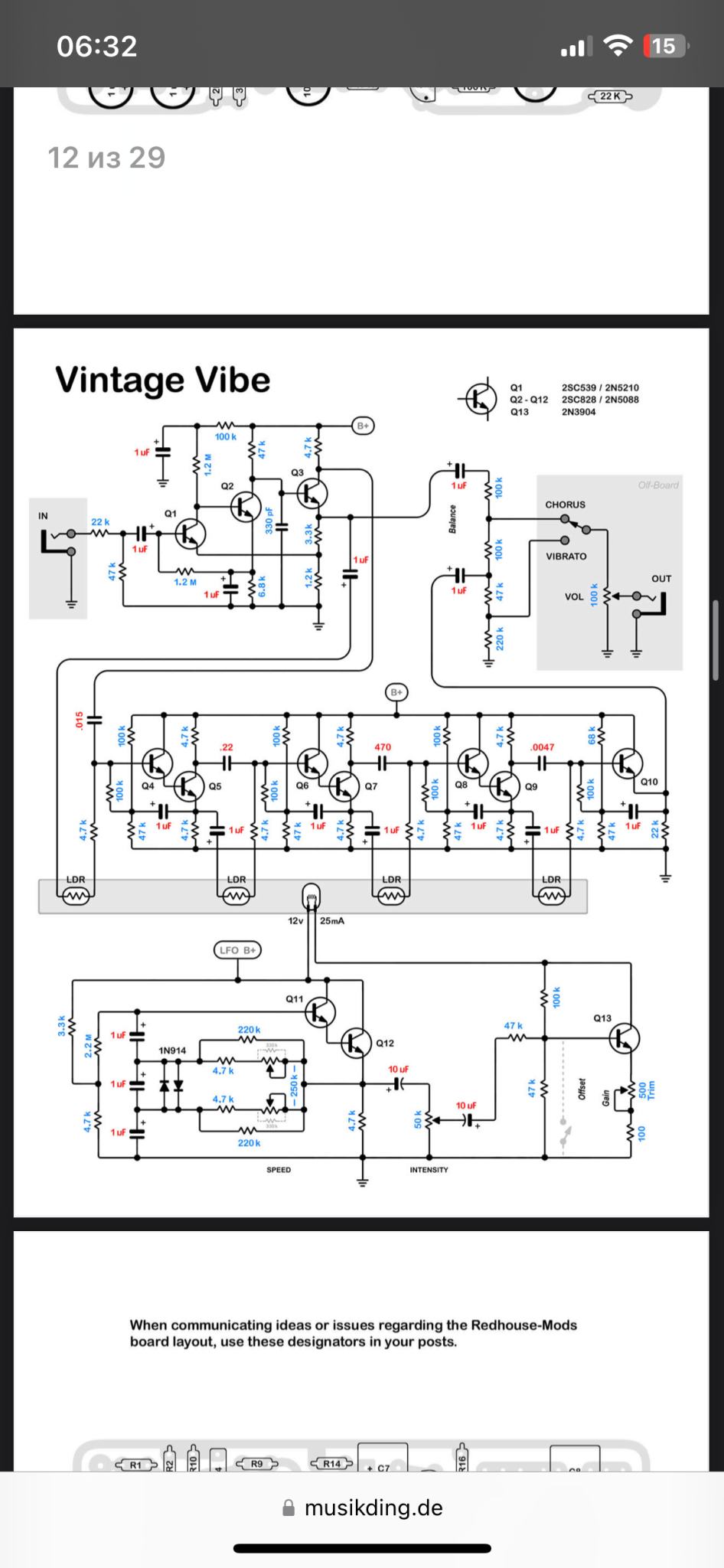
Проверил, вроде меняется (сложно понять оч маленькое напряжение в милливольтах), вопрос в том, что я когда меряю сопротивление в подстроечнике гейна 500ом (у меня 2ком), там сопротивление 0. Это норма?😁

В своей плате я его развернул, 1-2 нога соединены - идут в 100ом - и в эмиттер. Третья нога заземлена.

Как в лейке на фото

Может его надо развернуть? Хотя не уверен что в этом проблема
« Последнее редактирование: Декабря 23, 2025, 10:41:33 от Kurenkou »

Оффлайн Geezer

  • Живу на форуме
  • *******
  • Сообщений: 12727
  • Atypique
Re: Uni-Vibe лампочка
« Ответ #3 : Декабря 23, 2025, 12:07:59 »
На эмиттере Q12 напряжение модуляции должно иметь размах несколько Вольт.

Оффлайн Kurenkou Автор темы

  • Частый посетитель
  • **
  • Сообщений: 152
  • GuitarPlayer.Ru fan!
Re: Uni-Vibe лампочка
« Ответ #4 : Декабря 23, 2025, 15:40:54 »
На эмиттере Q12 напряжение модуляции должно иметь размах несколько Вольт.
Замерил, там 7 вольт и не меняется

... и добавил:

Нарисую наверное что фактически напаяно

... и добавил:

На эмиттере Q12 напряжение модуляции должно иметь размах несколько Вольт.
В общем проверил, все правильно как на схеме, результат такой же, промерил несколько напряжений (фото прикреплю)

... и добавил:

В общем впаял вместо лампы светодиод с резистором 6k8, заработало, только через секунд 30 пропало мерцание.. походу спалил или что🤔
« Последнее редактирование: Декабря 23, 2025, 22:05:27 от Kurenkou »

Оффлайн Geezer

  • Живу на форуме
  • *******
  • Сообщений: 12727
  • Atypique
Re: Uni-Vibe лампочка
« Ответ #5 : Декабря 23, 2025, 23:54:57 »
С резистором 6k8  светодиоду ничего не грозит.
Бывает, что колебания в генераторе увядают на сверхнизкой частоте модуляции, но с быстрым тремолированием генератор должен молотить уверенно.

... и добавил:

На эмиттере Q12 пол-питания - идеально.
Возможно, неисправны конденсаторы 1 мкФ.

... и добавил:

Попробуйте временно отключить диоды.
« Последнее редактирование: Декабря 24, 2025, 00:04:21 от Geezer »

Оффлайн Kurenkou Автор темы

  • Частый посетитель
  • **
  • Сообщений: 152
  • GuitarPlayer.Ru fan!
Re: Uni-Vibe лампочка
« Ответ #6 : Декабря 24, 2025, 07:04:43 »
Попробую! Все таки заказал лампочки 6в 20ма, эта наверное слишком мощная

Оффлайн Geezer

  • Живу на форуме
  • *******
  • Сообщений: 12727
  • Atypique
Re: Uni-Vibe лампочка
« Ответ #7 : Декабря 24, 2025, 15:51:27 »
На эмиттере Q12 должна быть энергичная пульсация напряжения.

Оффлайн Kurenkou Автор темы

  • Частый посетитель
  • **
  • Сообщений: 152
  • GuitarPlayer.Ru fan!
Re: Uni-Vibe лампочка
« Ответ #8 : Декабря 24, 2025, 20:29:04 »
На эмиттере Q12 должна быть энергичная пульсация напряжения.
В общем со светодиодом пашет только на высокой частоте, на низкой скорости не пульсирует.  И еще наблюдение, на режиме вибрато она заметно громче чем на хорусе. Так же с уменьшением intensity скорость начинает увеличиваться, это нормально?😁

... и добавил:

И подстроечник «Гейн» тоже с увеличением добавляет скорость пульсации

... и добавил:

Может это конечно связано с режимом работы светодиода, лампочка все таки другое дело
« Последнее редактирование: Декабря 24, 2025, 20:40:52 от Kurenkou »

Оффлайн Geezer

  • Живу на форуме
  • *******
  • Сообщений: 12727
  • Atypique
Re: Uni-Vibe лампочка
« Ответ #9 : Декабря 24, 2025, 22:18:37 »
Каждый регулятор отвечает за свою функцию.
Если один влияет на другой, это говорит о нестабильности питания.

Оффлайн Kurenkou Автор темы

  • Частый посетитель
  • **
  • Сообщений: 152
  • GuitarPlayer.Ru fan!
Re: Uni-Vibe лампочка
« Ответ #10 : Декабря 29, 2025, 21:05:45 »
Поставил новую лампу и с ней пульсирует, только опять же при малой скорости пульсация очень вялая. Может сделать драйвер лампочки по схеме forum vibe, или не поможет?
« Последнее редактирование: Декабря 29, 2025, 21:44:32 от Kurenkou »

Оффлайн Мастер Михалыч

  • Живу на форуме
  • *******
  • Сообщений: 7682
  • Я металлист. Попробовал шиитаке соус с лапшой.
Re: Uni-Vibe лампочка
« Ответ #11 : Декабря 29, 2025, 22:30:37 »
А почему бы не купить uni vibe тремоло на али?  Весь ноябрь цена была 650р.     С февраля опять подешевеет. Там можно замерять и сравнивать с вашей педалью поэлементно.  Схема несложная.  ???

Оффлайн Geezer

  • Живу на форуме
  • *******
  • Сообщений: 12727
  • Atypique
Re: Uni-Vibe лампочка
« Ответ #12 : Декабря 30, 2025, 02:06:31 »
Цитировать
цена была 650р.

За такую цену я бы взял, не раздумывая.

... и добавил:

Цитировать
при малой скорости пульсация очень вялая

Попробуйте увеличить С22 и С23 с 10 мкФ до 22 мкФ или 47 мкФ.
« Последнее редактирование: Декабря 30, 2025, 02:13:26 от Geezer »

Оффлайн Мастер Михалыч

  • Живу на форуме
  • *******
  • Сообщений: 7682
  • Я металлист. Попробовал шиитаке соус с лапшой.
Re: Uni-Vibe лампочка
« Ответ #13 : Декабря 30, 2025, 08:53:36 »
А почему бы не купить uni vibe тремоло на али?  Весь ноябрь цена была 650р.     С февраля опять подешевеет. Там можно замерять и сравнивать с вашей педалью поэлементно.  Схема несложная.  ???

Я ошибся. Перепутал с тремоло.
У автора двойная педаль "хорус + вибрато"
Такая была около 1100р. Сейчас "ровин" 1800. Моски 1900р

Оффлайн Geezer

  • Живу на форуме
  • *******
  • Сообщений: 12727
  • Atypique
Re: Uni-Vibe лампочка
« Ответ #14 : Декабря 30, 2025, 10:00:18 »
В оригинале в качестве модулятора использовалась лампочка накаливания (светодиоды тогда ещё не изобрели), а в современных клонах используют светодиоды - ультраяркие легко конкурируют с лампочкой по эффективности.