Автор Тема: Усиление для вокала  (Прочитано 1256 раз)

0 Пользователей и 1 Гость просматривают эту тему.

Оффлайн White Rabbit Автор темы

  • Опытный
  • ****
  • Сообщений: 626
Усиление для вокала
« : Июля 31, 2014, 15:46:25 »
Знаю, что не та тематика, но не нашел, куда можно обратиться.
Суть. Имеется динамик на 8 ом, имеется микрофон. Необходимо (как я себе это представляю) собрать простенький преамп и оконечник (на транзисторах все) дабы можно было пользоваться сией конструкцией на репетициях. Микшера нет, ничего нет.
Вот такие пироги. Буду рад любой помощи и совету. Всем спасибо

Оффлайн Tander

  • Ветеран форума
  • ******
  • Сообщений: 3732
    • Efremoff
Re: Усиление для вокала
« Ответ #1 : Июля 31, 2014, 16:18:13 »
Динамик какой мощности? динамику нужна коробка - корпус чаще всего деревянный.  :) ну а остальное - пред и оконечник - надо исходить из того что за микрофон, и что за динамик ))

Оффлайн White Rabbit Автор темы

  • Опытный
  • ****
  • Сообщений: 626
Re: Усиление для вокала
« Ответ #2 : Июля 31, 2014, 17:03:14 »
Tander, Это понятно. Мощности на нем не указано. Стоял в комбике microspyder на 6 ватт, корпус будет от него же. Микрофон будет шурик самый простой.

Оффлайн Tander

  • Ветеран форума
  • ******
  • Сообщений: 3732
    • Efremoff
Re: Усиление для вокала
« Ответ #3 : Июля 31, 2014, 17:53:03 »
хм... сомневаюсь что из этой затеи что-то выйдет.. (

Оффлайн White Rabbit Автор темы

  • Опытный
  • ****
  • Сообщений: 626
Re: Усиление для вокала
« Ответ #4 : Июля 31, 2014, 18:16:35 »
Tander, У инженеров line6 было другое видение этой ситуации) ибо изначально в комбике был вход для микрофона. Просто там платы погорели, и оживить все это дело скорее всего не удастся. Вот я и думал, что можно малой кровью обойтись

Оффлайн Tander

  • Ветеран форума
  • ******
  • Сообщений: 3732
    • Efremoff
Re: Усиление для вокала
« Ответ #5 : Июля 31, 2014, 18:42:34 »
не, ну сваять пред, и потом отправить это все например на какой-нить TDA - задача на вечер. Просто звучать это будет оч.печально ))


... и добавил:

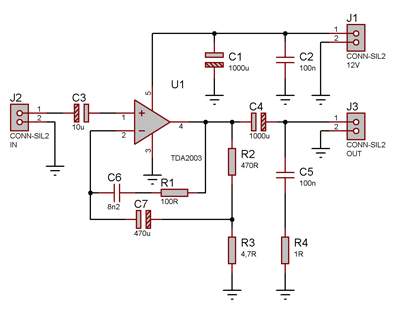
Да, оконечник будет нормально на TDA2003.

Вот схема:

1054653-0

По поводу преда. Я бы собрал что-то простое, раскачивающее сигнал, не более того. На паре транзисторов, может даж полевых. )
« Последнее редактирование: Июля 31, 2014, 18:50:28 от Tander »

Оффлайн White Rabbit Автор темы

  • Опытный
  • ****
  • Сообщений: 626
Re: Усиление для вокала
« Ответ #6 : Июля 31, 2014, 19:31:37 »
Tander, За схему огромное спасибо. Мне и не нужен фонтанирующий по качеству звук. А по поводу преда - может есть какие-то схемы? а то у меня все грузяще-фузящее)

Оффлайн Tander

  • Ветеран форума
  • ******
  • Сообщений: 3732
    • Efremoff
Re: Усиление для вокала
« Ответ #7 : Июля 31, 2014, 20:54:04 »
https://guitarplayer.ru/index.php?topic=205586.0 - смотри тут. первая схема совсем простая, хоть и рабочая, вторая - чуток посложнее. по второй схеме - если дин.микрофон - то R1 - просто убираешь.

Оффлайн Ден2

  • Ветеран форума
  • ******
  • Сообщений: 4278
Re: Усиление для вокала
« Ответ #8 : Июля 31, 2014, 22:59:36 »
А объясните, зачем нужно усиление для вокала, которое тише неусиленного вокала? Или кто-то считает, что динамик от микроспайдера даст достаточный уровень громкости, чтобы работать с гитарным комбо и барабанами в пачке? Или это нужно для чего-либо другого, не столь громкого?

Оффлайн Tander

  • Ветеран форума
  • ******
  • Сообщений: 3732
    • Efremoff
Re: Усиление для вокала
« Ответ #9 : Июля 31, 2014, 23:07:17 »
да вот мне тож непонятно... но хочет человек - пожалуйста ))

Оффлайн Виктор Андреев

  • Эксперт
  • *****
  • Сообщений: 1154
  • GuitarPlayer.Ru fan!
Re: Усиление для вокала
« Ответ #10 : Августа 01, 2014, 00:01:16 »
голос человека громче заметно того на 2003 в итоге будет - действительно, непонятно (и уходить в перегруз 5-6вт унч будет мгновенно,  что микрофонному унч - смерть)
это вот 4шт 4гд-28...36 (или визатон bg20,  те, шп на 15-40вт чего нибудь) и lm1875 унч -  какой то смысл есть

микрофон бы тоже уточнить - электрет или динамический?
входная часть преда разная будет

Оффлайн halvalife

  • Опытный
  • ****
  • Сообщений: 890
Re: Усиление для вокала
« Ответ #11 : Августа 01, 2014, 06:31:47 »
6 вт для вокала? Жесть.

Оффлайн White Rabbit Автор темы

  • Опытный
  • ****
  • Сообщений: 626
Re: Усиление для вокала
« Ответ #12 : Августа 25, 2014, 19:03:08 »
Микрофон динамический. А по поводу 6вт для вокала - инженерам лайнов это как-то удалось, уж как - не знаю) Нужно действительно не для столь громкого. Тем не менее - всем спасибо за помощь, буду ваять