Автор Тема: Утолщение JCM800 какие идеи?  (Прочитано 20218 раз)

0 Пользователей и 1 Гость просматривают эту тему.

Оффлайн kill9

  • Частый посетитель
  • **
  • Сообщений: 173
  • Зарегистрированный
Re: Утолщение JCM800 какие идеи?
« Ответ #105 : Декабря 01, 2014, 09:31:56 »
Вариант: кантупер + микрофон от караоке по виду шур 58. Все равно потом в мп3 пожимать.

Оффлайн akl

  • Живу на форуме
  • *******
  • Сообщений: 8114
  • не шарю ваще
Re: Утолщение JCM800 какие идеи?
« Ответ #106 : Декабря 01, 2014, 10:43:54 »
микрофон от караоки запишет бяку, а для нормальнрого динамического нужен пред. и нормальная звуковая карта в любом случае

Оффлайн Bulldozerrr Автор темы

  • Эксперт
  • *****
  • Сообщений: 2935
Re: Утолщение JCM800 какие идеи?
« Ответ #107 : Декабря 01, 2014, 11:00:48 »
немае мюкрахвона. Щас вот включился и залип на 40 минут. Кстати, на максимуме гейна при энергичном звукоизвлечении очень плотно рычит.

Оффлайн kill9

  • Частый посетитель
  • **
  • Сообщений: 173
  • Зарегистрированный
Re: Утолщение JCM800 какие идеи?
« Ответ #108 : Декабря 01, 2014, 11:38:23 »
Надо схемку будет зарисовать, что бы не забыть всё :) А то вдруг самому захочется такое "рычало" :)

Оффлайн Bulldozerrr Автор темы

  • Эксперт
  • *****
  • Сообщений: 2935
Re: Утолщение JCM800 какие идеи?
« Ответ #109 : Декабря 21, 2014, 05:27:28 »
В общем намедни посидели выпили поиграли. Хатя я пианый ни разу не игрец.
Писалося на диктофон встроенный в лыжу. Качество конешна бяка, но общее представление о звуке.
Преамп из описанного ранее.
* sound.mp3 (356.13 КБ - загружено 158 раз.)
Гетаро эдварц елп85цд. Бриджевый датчег. Комната 20квадратов, наполнение небольшое, каб остаповый открытый гринбэковый. Гейн примерно на 3 часа дня.
Тонстэк все по центру, оконечная лампа не грузитца.
Памедораме за игру не кидайтеся. Я там пианый играю, а еще после дтп так до сих пор координация трошки нарушена.
Диктофон стоял рядом поэтому звон струн прослышивается.
По мне так вполне олдскульно, плотно и рычаще.
« Последнее редактирование: Декабря 21, 2014, 16:43:13 от Bulldozerrr »

Оффлайн Leronchik

  • Эксперт
  • *****
  • Сообщений: 1642
  • Отошёл ненадолго покурить...
Re: Утолщение JCM800 какие идеи?
« Ответ #110 : Декабря 21, 2014, 07:47:12 »
А че, очень даже ничего! Поздравляю. А чистый как? Не слабовато усиление на одном триоде?

Оффлайн Bulldozerrr Автор темы

  • Эксперт
  • *****
  • Сообщений: 2935
Re: Утолщение JCM800 какие идеи?
« Ответ #111 : Декабря 21, 2014, 07:56:24 »
А че, очень даже ничего! Поздравляю. А чистый как? Не слабовато усиление на одном триоде?
При максимуме громкости даже оконечная лампа брейкапится. У 84ых и 6п14п усиление весьма нехилое.
« Последнее редактирование: Декабря 21, 2014, 07:57:55 от Bulldozerrr »

Оффлайн Leronchik

  • Эксперт
  • *****
  • Сообщений: 1642
  • Отошёл ненадолго покурить...
Re: Утолщение JCM800 какие идеи?
« Ответ #112 : Декабря 21, 2014, 07:58:00 »
Ясно, возьму твою схемку на заметочку.

Оффлайн Bulldozerrr Автор темы

  • Эксперт
  • *****
  • Сообщений: 2935
Re: Утолщение JCM800 какие идеи?
« Ответ #113 : Декабря 21, 2014, 08:04:13 »
Если чо лампы 6н2п-ев и 6п14п.
Для 12ах7 в преде емкость в третьем аноде надо поуменьшить, примерно до 1.5нан

Оффлайн Leronchik

  • Эксперт
  • *****
  • Сообщений: 1642
  • Отошёл ненадолго покурить...
Re: Утолщение JCM800 какие идеи?
« Ответ #114 : Декабря 21, 2014, 08:41:54 »
А еще говорят что 6н2п-ев отстойно звучит.... Спасибо!  :i_am_so_happy:

Оффлайн kill9

  • Частый посетитель
  • **
  • Сообщений: 173
  • Зарегистрированный
Re: Утолщение JCM800 какие идеи?
« Ответ #115 : Декабря 21, 2014, 14:31:31 »
Bulldozerrr, хе-хе. утащу себе в хранилище схемку. ррррычит вкусно :)

Оффлайн Bulldozerrr Автор темы

  • Эксперт
  • *****
  • Сообщений: 2935
Re: Утолщение JCM800 какие идеи?
« Ответ #116 : Декабря 21, 2014, 14:43:15 »
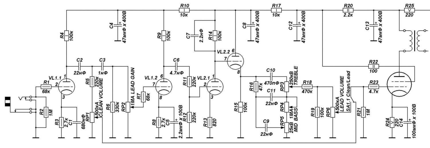
Блин, заметил косяк в схеме, изначально солдановы мысли пользовал поэтому схему отрисовал с 220к в третьем аноде. В третьем аноде 100кил!!!!!! С 220 я ставил 1.8кила в катод и шунтировал микрофарадом, не вкатило мне. А в оконцове подправить забыл. :pozor:
1088958-0
Вот кинусь исправленным
Но схема в принципе еще не хайгейн. Но и не совсем кранч уже. Хотя на малом гейне и кранчит.

Есть мысли когда весной выйду в отпуск перепахать схему по уму
« Последнее редактирование: Декабря 21, 2014, 16:47:53 от Bulldozerrr »

Оффлайн halvalife

  • Опытный
  • ****
  • Сообщений: 890
Re: Утолщение JCM800 какие идеи?
« Ответ #117 : Декабря 21, 2014, 16:36:17 »
Удали первую схему, неправильную.

Оффлайн Bulldozerrr Автор темы

  • Эксперт
  • *****
  • Сообщений: 2935
Re: Утолщение JCM800 какие идеи?
« Ответ #118 : Декабря 21, 2014, 16:43:53 »
Удали первую схему, неправильную.
Удолил

Оффлайн kinoman

  • Живу на форуме
  • *******
  • Сообщений: 19803
  • Тут каг бе подпись.
Re: Утолщение JCM800 какие идеи?
« Ответ #119 : Декабря 23, 2014, 09:29:15 »
мне в свое время понравился hi-octane как более жирная вариация на тему маршала.