Автор Тема: Утолщение JCM800 какие идеи?  (Прочитано 20231 раз)

0 Пользователей и 1 Гость просматривают эту тему.

Оффлайн Тимон

  • Ветеран форума
  • ******
  • Сообщений: 3556
  • Мохнатый
Re: Утолщение JCM800 какие идеи?
« Ответ #150 : Декабря 25, 2014, 07:52:51 »
AZG, Азнаур, когда каскада всего три переизбыток компрессии сложно получить :)

Оффлайн inq

  • Новичок
  • *
  • Сообщений: 45
Re: Утолщение JCM800 какие идеи?
« Ответ #151 : Декабря 25, 2014, 14:01:27 »
Jose от камерона не увидим да ?

Оффлайн runing

  • Живу на форуме
  • *******
  • Сообщений: 12572
  • Киев
Re: Утолщение JCM800 какие идеи?
« Ответ #152 : Декабря 25, 2014, 14:21:38 »
Jose от камерона не увидим да ?

Как откроем глаза, так сразу и увидим.

Оффлайн Rolly

  • Живу на форуме
  • *******
  • Сообщений: 9055
  • Мнение - не повод получить пулю сразу.
Re: Утолщение JCM800 какие идеи?
« Ответ #153 : Декабря 25, 2014, 18:23:32 »
Rolly, Так в том и суть, что придется очень тщательно дозировать усиление 1 и 2 каскадов чтобы компрессия не перевалила за разумный предел. Именно потому мидгейнеры вполне адекватны с такой регулировкой. Посмотри к примеру Месовские Калиберы.
Открою страшную тайну, я смотрел на супры всякие и прочие олдовые. Олдскул - тру. :pozor:

Оффлайн AZG

  • Живу на форуме
  • *******
  • Сообщений: 95601
  • Санкт-Петербург
    • AZG CUSTOM
Re: Утолщение JCM800 какие идеи?
« Ответ #154 : Декабря 25, 2014, 20:24:14 »
Открою страшную тайну, я смотрел на супры всякие и прочие олдовые. Олдскул - тру. :pozor:

Вот и пишу, что в таком ключе без проблем. Но обсуждаем же хайгейн.

AZG, Азнаур, когда каскада всего три переизбыток компрессии сложно получить :)

Ну да, загоняя первые два каскада на хайгейн что имеем в итоге? При этом излишки придется убирать сугубо ручкой громкости гитары и никак более. Кому нужен такой геморрой?


Оффлайн Rolly

  • Живу на форуме
  • *******
  • Сообщений: 9055
  • Мнение - не повод получить пулю сразу.
Re: Утолщение JCM800 какие идеи?
« Ответ #155 : Декабря 25, 2014, 22:25:04 »
Вот и пишу, что в таком ключе без проблем. Но обсуждаем же хайгейн.

Ну да, загоняя первые два каскада на хайгейн что имеем в итоге? При этом излишки придется убирать сугубо ручкой громкости гитары и никак более. Кому нужен такой геморрой?
Охо-хо, Азнаур, у меня есть уже действующий прибор с таким разгоном. Ручка гейна после первого каскада. Работает она так, что чистый без подгруза вообще только на минимуме гейна, далее уже погружает. Чистый, кстати очень красивый и мне нравится больше фендера и тем более маршалла.

... и добавил:

Просто есть технические решения, а есть их применение для конкретной цели. Например, сейчас, в большинстве усилителей лампы преда в довольно холодном режиме, звук становится упругим и таким резиновым, но послушав всякие ютубные ролики, услышал там усилители с другой эстетикой звука и связал их звук с музыкой, которая как-то осела в памяти, с таким звуком. Поэтому я могу смотреть олдовые Супро, но решения из них брать и применять к более высокогейнистому решению.

... и добавил:

Чистый я при этом рассчитал, чтобы он мог максимально раскачать мощник, а подгруз преампа наступал бы чуть позже подгруза мощника. Т.е. опять же максимум возможностей и отрезание неиспользуемых режимов.

... и добавил:

Поскольку я не занимаюсь профессионально производством усиления, то могу позволить себе различные необычные решения, в т.ч. неудачные, но проясняющие некоторые моменты.
« Последнее редактирование: Декабря 25, 2014, 22:38:27 от Rolly »

Оффлайн AZG

  • Живу на форуме
  • *******
  • Сообщений: 95601
  • Санкт-Петербург
    • AZG CUSTOM
Re: Утолщение JCM800 какие идеи?
« Ответ #156 : Декабря 25, 2014, 23:31:06 »
Rolly, Ну для себя любимого можно что угодно ваять. Тут спору нет. Когда делаешь для народа приходится учитывать куда больше нюансов. Иногда проще полностью разделить каналы и не страдать компромиссами, что какой-то каскад будет работать не совсем адекватно. Но при этом в экспериментах пришел к определенному варианту - первый каскад как бы буферный, с хорошей накачкой низа и усиления, в целом прозрачный. Затем прегейновыми цепочками формируется требуемая АЧХ и усиление для раскачки второго каскада и удобного уровня гейна примерно по середине регулировки. Плюс стараюсь никогда не занижать общее сопротивление цепочки гейна, т.к. это ощутимо влияет на динамику и общую целостность звука.

Оффлайн Bulldozerrr Автор темы

  • Эксперт
  • *****
  • Сообщений: 2935
Re: Утолщение JCM800 какие идеи?
« Ответ #157 : Июля 20, 2015, 13:37:16 »
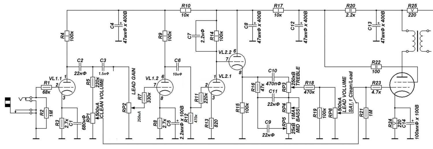
В общем прибор по схеме со стр8 из сообщения 116 поюзался несколько месяцев, в том числе одним знакомым.
Возник ряд замечаний. В плане большей юзабилити на пониженных строях и все таки избыточной резкости по верхам.
Ну и гейна хотелось поболее.
Проведены следующие махинации:
1. Потц гейна заменен на 250кил.
2. Увеличен номинал прегейнового кондера до 1.5 нан.
3. Антизвонник на второй сетке увеличен до 330кил.
4. Второй разделительный кондер увеличен до 10нан.
5. делитель 220-220кил удален, сделано по другому, с 10 нан об землю 470кил, а на третью сетку антизвонник 220кил.
На мой взгляд звук стал более сбалансирован по частотной характеристике, резкость по верхам приубралась (даже с супер 8ым селесченом, с гринбэком вообще как трактор рычит), кондер в прегейгне по ощущениям и 2.2нана переварит.
В дроп до (ниже эдварц не вывозит) зазвучал прибор гораздо интереснее чем раньше, до переделок агрегат звучал адекватно только в стандарте.

Оффлайн Тимон

  • Ветеран форума
  • ******
  • Сообщений: 3556
  • Мохнатый
Re: Утолщение JCM800 какие идеи?
« Ответ #158 : Июля 20, 2015, 13:45:53 »
Bulldozerrr, нарисовал бы лучше :)

Оффлайн Bulldozerrr Автор темы

  • Эксперт
  • *****
  • Сообщений: 2935
Re: Утолщение JCM800 какие идеи?
« Ответ #159 : Июля 20, 2015, 13:59:17 »
Bulldozerrr, нарисовал бы лучше :)
2031429-0
сильвупле!

Оффлайн Тимон

  • Ветеран форума
  • ******
  • Сообщений: 3556
  • Мохнатый
Re: Утолщение JCM800 какие идеи?
« Ответ #160 : Июля 23, 2015, 20:22:30 »
сильвупле!
В общем и целом получилось похоже на мой усилитель в режиме «дип» на гейне в районе 15 часов. Есть нюансы, где что режется, но в общем и целом должно быть похоже. Только у меня этот режим отключаемый, а у тебя нет :) Ну и собрать его я тебе сразу предлагал, там подобный вариант настройки был изначально :hitrez:
Кстати, я далеко не фанат шунтов последнего каскада — мылит сильно такой вариант. Так же теперь не совсем понятно, где тут 800. Нет ее тут и не будет больше даже близко.

Оффлайн AZG

  • Живу на форуме
  • *******
  • Сообщений: 95601
  • Санкт-Петербург
    • AZG CUSTOM
Re: Утолщение JCM800 какие идеи?
« Ответ #161 : Июля 23, 2015, 21:54:00 »
Вот честно, я бы поставил гейн А500К и параллельно 470К резистор, если нас интересует что-то кроме жужжания.

Оффлайн Bulldozerrr Автор темы

  • Эксперт
  • *****
  • Сообщений: 2935
Re: Утолщение JCM800 какие идеи?
« Ответ #162 : Июля 24, 2015, 08:42:58 »
В общем и целом получилось похоже на мой усилитель в режиме «дип» на гейне в районе 15 часов. Есть нюансы, где что режется, но в общем и целом должно быть похоже. Только у меня этот режим отключаемый, а у тебя нет :) Ну и собрать его я тебе сразу предлагал, там подобный вариант настройки был изначально :hitrez:
Кстати, я далеко не фанат шунтов последнего каскада — мылит сильно такой вариант. Так же теперь не совсем понятно, где тут 800. Нет ее тут и не будет больше даже близко.
Ну дак никто и не собирался оставлять 800ый.
По поводу мыла и шунтов, на двухтактном оконце я может и вовсе шунтировать не стал бы, проблема в однотактном оконце на 6п14п. Он реально дерет верх, как потерпевший. Чистый на нем прикольный изза этого.

Оффлайн akl

  • Живу на форуме
  • *******
  • Сообщений: 8114
  • не шарю ваще
Re: Утолщение JCM800 какие идеи?
« Ответ #163 : Июля 24, 2015, 08:47:40 »
проблема в однотактном оконце на 6п14п.
сколько ни крутил варианты жсм800 с однотактным оконечником - не нравилось. даже с вроде нормальным кабинетом. как только поставил вторую ел84 - сразу стало хорошо даже без всяких модов

... и добавил:

щас даже на нем играю чаще, чем на слоподобном. хоть конденсаторы советские и силовик ТАН - звук нравится. в аутентичности звуков я не шарю, но точно могу сказать, что с однотактом звук бесил и надоедал, теперь такого нет.
« Последнее редактирование: Июля 24, 2015, 08:51:34 от akl »

Оффлайн Bulldozerrr Автор темы

  • Эксперт
  • *****
  • Сообщений: 2935
Re: Утолщение JCM800 какие идеи?
« Ответ #164 : Июля 24, 2015, 08:54:28 »
Вот честно, я бы поставил гейн А500К и параллельно 470К резистор, если нас интересует что-то кроме жужжания.
На самом деле максимальный вклад в ачх цепочки гейна со стороны выхода там дает антизвонник 330к на второй сетке. То есть совместно с тов Миллером образует зарез верха в районе 4-4.5кГц. При замене на 500к частота среза уедет до 3.8-4.2, разница небольшая. А со стороны входа будет одинаково.
В реальности как раз жужжалова нет, звучит достаточно плотно. Больше рычит, чем жужжит. Даже искусственные флажолеты высекаются без грелки.
Вопрос увеличения пота гейна больше в сло-ректо предах актуален.
Щас развожу плату полноценную, на ней попробую еще 2.2нана в прегейн.

... и добавил:

сколько ни крутил варианты жсм800 с однотактным оконечником - не нравилось. даже с вроде нормальным кабинетом. как только поставил вторую ел84 - сразу стало хорошо даже без всяких модов

... и добавил:

щас даже на нем играю чаще, чем на слоподобном. хоть конденсаторы советские и силовик ТАН - звук нравится. в аутентичности звуков я не шарю, но точно могу сказать, что с однотактом звук бесил и надоедал, теперь такого нет.
Ну дак с двухтактом и гемора бы не было. Изначально базар катался чтоб с однотактом пред на 2 баллонах с более менее приличным звучанием без сера песочного по ушам.
« Последнее редактирование: Июля 24, 2015, 08:58:57 от Bulldozerrr »