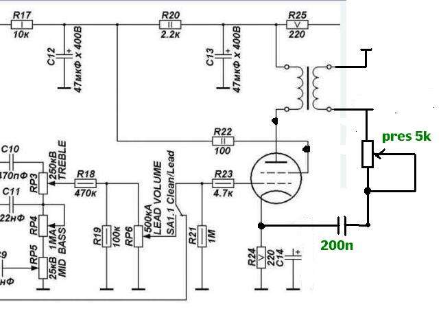
2.2нана в прегейн.
долго крутил конденсатор после первого каскада у жсмового однотакта - больше 3н бубнит, меньше - зудит. все не то - вроде и звучит громко, но звука как будто мало, один треск, бубнеж и зуд. Пескорезки в анодах такая же фигня - и против зуда толком не помогают и при этом остатки нормального звука сжирают. а с двухтактом все стандартно 22н и ничего не бубнит и не зудит, а хорошо орет. даже с пониженным на 1,5 тона строем
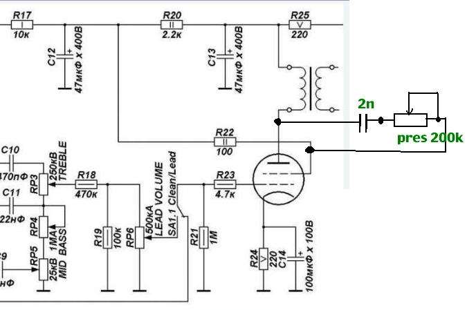
Ну дак с двухтактом и гемора бы не было.
всего то добавить еще одну лампу и трансформатор. хотя еще силовик нужен, у меня то ТАН подходил и менять не пришлось, только дырок в шасси добавил и не пожалел
... и добавил:то есть две лампы, фазик еще

но если размер шасси позволяет