Автор Тема: Внеочередной Champ-Style Amp  (Прочитано 19938 раз)

0 Пользователей и 1 Гость просматривают эту тему.

Оффлайн SmartFold

  • Эксперт
  • *****
  • Сообщений: 1804
  • Fender is my life!
    • Моя группа в ВК
Re: Внеочередной Champ-Style Amp
« Ответ #30 : Января 12, 2011, 19:33:19 »
AlexR, Ну естественно! прото мы друг друга недопоняли  :alc:

Оффлайн AlexR

  • Частый посетитель
  • **
  • Сообщений: 153
  • Играть бы еще уметь...
Re: Внеочередной Champ-Style Amp
« Ответ #31 : Января 12, 2011, 19:41:18 »
И кстати, ты не ошибся с напряжением (560-600В без средней точки) - это для диодного выпрямителя очень много, такое напряжение берется с учетом большого падения напряжения на кенотроне. Тебе нужно я думаю 300-350В выходного. Честно говоря, всегда делал на кенотроне, поэтому полностью не уверен. Пусть гуру помогут  ;)
Я так понял из сказанного, что на кене падает вольт 300. :) Там же не 600 вольт берется, а 2 обмотки по 300, чтобы получить 2х-полупериодный выпрямитель. У меня есть кстати проигрыватель "Юбилейный" где сэкономили на трансе и использовали 220 в качестве анодного, там получилась одно-полупериодная схема и пульсация слышна. Буду делать из него Чемп на тех же лампах, что и т.с. :)

Оффлайн Aspart Автор темы

  • Частый посетитель
  • **
  • Сообщений: 142
    • Живая фотография
Re: Внеочередной Champ-Style Amp
« Ответ #32 : Января 12, 2011, 22:56:17 »
Что, по поводу разводки из этого поста никто ничего не напишет? А то я опасаюсь слегка дальше двигаться.

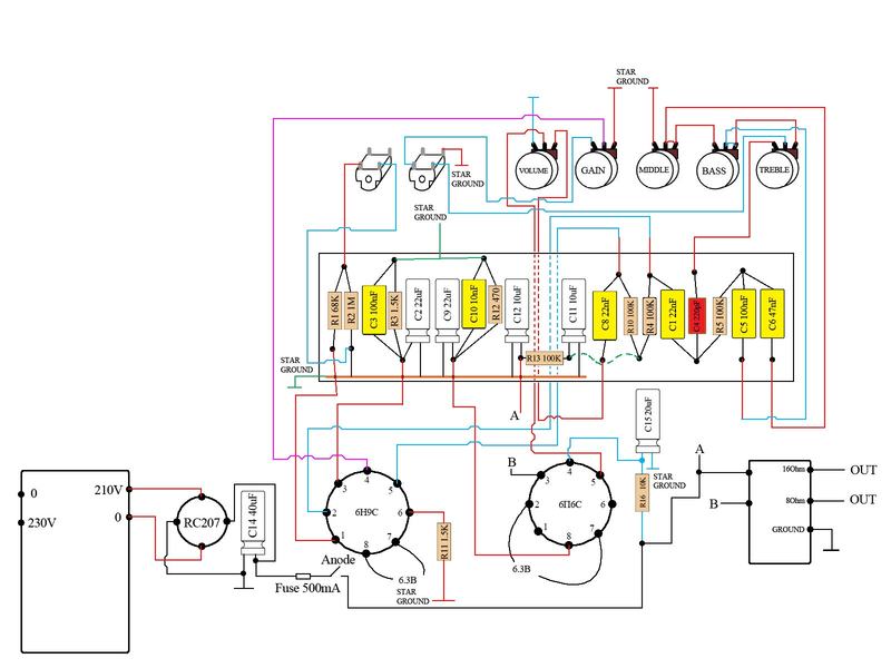
И на данный момент пришел к такой схеме. Что скажете? Трансформатор на входе остается, по сути, для гальванической развязки.


Оффлайн SmartFold

  • Эксперт
  • *****
  • Сообщений: 1804
  • Fender is my life!
    • Моя группа в ВК
Re: Внеочередной Champ-Style Amp
« Ответ #33 : Января 13, 2011, 05:43:37 »
А что сказать? Если ты не хочешь идти проторенным путем, собирай схему по своей лейке, она тоже имеет право на жизнь. Даже если ошибешься, или запутаешься, ничего страшного, поможем!  ;)

Оффлайн u-mix

  • Эксперт
  • *****
  • Сообщений: 2922
Re: Внеочередной Champ-Style Amp
« Ответ #34 : Января 13, 2011, 06:51:08 »
Aspart, а чем тебя не устраивает например Champ AA764...практически то же самое  с регуляторами тембров...и лейки готовые...
вместо кена поставь мост и всё...




Оффлайн kynep

  • Ветеран форума
  • ******
  • Сообщений: 6828
  • Руби МиТоЛ!!!
Re: Внеочередной Champ-Style Amp
« Ответ #35 : Января 13, 2011, 06:51:26 »
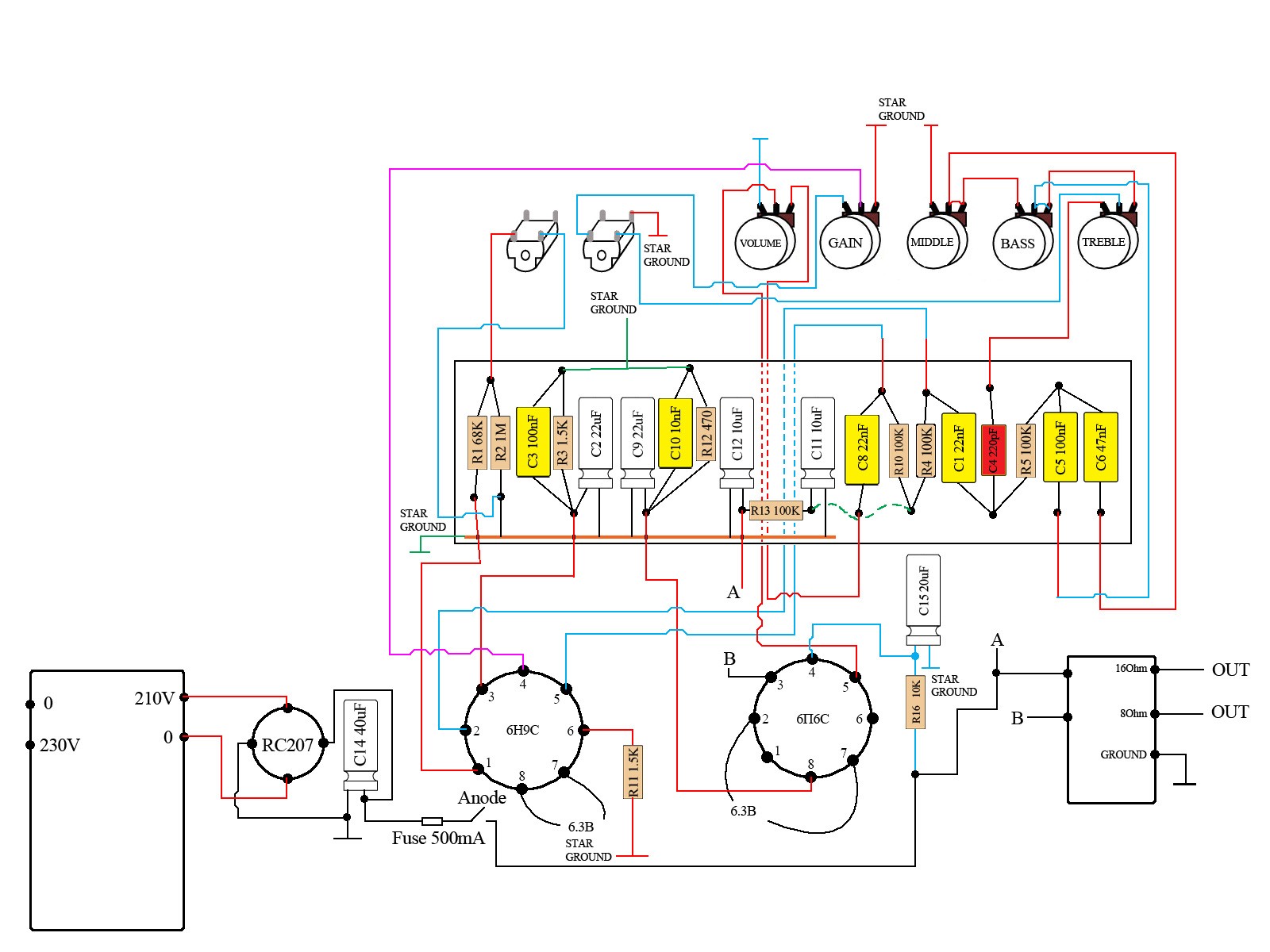
Aspart, по поводу "разводки из того поста", слишком длинные и запутанные провода, лампы лучше выстроить в одну линию, снизу. Все потенциометры расположи сверху, справа налево - вход, гейн, громкость, тоны. Выход на противоположной части шасси. Ты же видел лейку JCM800, есть такая же для чампа, тебе ее выкладывали на первой странице, посмотри как сделано там.

В твоем варианте возможны не приятные последствия в виде фона и всяких возбудов.

З.Ы. все есть мое ИМХО.

Оффлайн Aspart Автор темы

  • Частый посетитель
  • **
  • Сообщений: 142
    • Живая фотография
Re: Внеочередной Champ-Style Amp
« Ответ #36 : Января 13, 2011, 08:44:28 »
kynep, а, это-то естественно, я для лучшего пространственного восприятия раскидал так. Ошибки - имелись в виду принципиальные. Но всё равно спасибо, лишний раз напомнили, учту при монтаже. Кстати, провода везде экранированные класть?
Сейчас, пожалуй, сделаю более качественно разводку, с учетом дополнений из последней схемы.
u-mix, не такой темброблок, нет регулятора гейна и схемы - совсем неприятные. Лампы не такие, напруги под совок не подходят. А еще - в энный раз повторюсь - я учусь. Моей задачей сейчас не является собрать готовый девайз, а научиться собирать девайзы в принципе. = ) Кстати, посмотри на схему последнюю, будь добр - правильно я твои предложения ввел?
SmartFold, ну значит скоро будет движок вперед. ;)
« Последнее редактирование: Января 13, 2011, 08:46:05 от Aspart »

Оффлайн kynep

  • Ветеран форума
  • ******
  • Сообщений: 6828
  • Руби МиТоЛ!!!
Re: Внеочередной Champ-Style Amp
« Ответ #37 : Января 13, 2011, 08:46:12 »
Aspart, экран только от входа до лепестка первого триода, на гейн и с гейна. Остальные можно не экранировать.

Оффлайн u-mix

  • Эксперт
  • *****
  • Сообщений: 2922
Re: Внеочередной Champ-Style Amp
« Ответ #38 : Января 13, 2011, 09:47:16 »
Aspart, сними точку подключения R16 c анода и подключи к R13C12 ...С12 можешь убрать...получишь обычный п-образный фильтр...на аноде получишь 300В а на второй сетке 250В...т.к. превышение более одного допустимого параметра не допускается...а реально на аноде будет вольт 270-280 т.к . напряжение меряется отностельно катода...это я к тому о чём ты писал раньше о завышенном напряжении...
Когда ты всё соберёшь и оно зарабтает то ради интереса закороти схему исключив темброблок и думаю назад ты его возвращать не захочешь...в итоге придёшь к обычной схеме чампа а он и есть самый лучший вариант

Оффлайн SmartFold

  • Эксперт
  • *****
  • Сообщений: 1804
  • Fender is my life!
    • Моя группа в ВК
Re: Внеочередной Champ-Style Amp
« Ответ #39 : Января 13, 2011, 09:55:47 »
Да уж, я тоже придерживаюсь схемы классического чампа. Если нужен будет теброблок, поставь перед усилителем педаль-эквалайзер и будет тебе счастье!  ;)

Оффлайн Aspart Автор темы

  • Частый посетитель
  • **
  • Сообщений: 142
    • Живая фотография
Re: Внеочередной Champ-Style Amp
« Ответ #40 : Января 13, 2011, 10:40:55 »
SmartFold, u-mix, чамп никогда вживую не слышал, а всякие семплы - они непоказательны. Но на транзюках привык к темброблоку очень, вот и хватаюсь. А если делать без темброблока, то всё будет совсем просто. = )

Как я понимаю C12 можно и не убирать. В итоге должно выйти что-то подобное?
Исправил номинал R16


И, кстати - из чего сейчас модно шасси делать? Кто-то тут из боковой стенки компа гнул, но она плохо варится и хлипенькая обычно. Ну или не делать, а купить заготовку в СПб.
« Последнее редактирование: Января 13, 2011, 11:21:21 от Aspart »

Оффлайн SmartFold

  • Эксперт
  • *****
  • Сообщений: 1804
  • Fender is my life!
    • Моя группа в ВК
Re: Внеочередной Champ-Style Amp
« Ответ #41 : Января 13, 2011, 11:04:01 »
Блин! Дружище, ты уж меня извини, но я окончательно запутался в твоей лейке. С12 не убирай, естественно.

Оффлайн u-mix

  • Эксперт
  • *****
  • Сообщений: 2922
Re: Внеочередной Champ-Style Amp
« Ответ #42 : Января 13, 2011, 11:05:30 »
Aspart, можно и не трогать...нарисовал вроде правильно...
я к моему большому сожалению настояшего древнего чампа тоже не видел ...только клоны...
но чтобы понять что это такое сделай для начала Champ 5c1  на 6ж8 и 6п6 пусть даже и без кена..
на 6п9с у меня в комбике при большой громкости начинала микрофонить
R16-10Kom... 
а вообщем мы тебя склоняем к истокам...а по данной схеме придёт SlipknoT и все преимущества растолкует...наверно пока сессия
« Последнее редактирование: Января 13, 2011, 11:12:42 от u-mix »

Оффлайн Aspart Автор темы

  • Частый посетитель
  • **
  • Сообщений: 142
    • Живая фотография
Re: Внеочередной Champ-Style Amp
« Ответ #43 : Января 13, 2011, 11:09:23 »
SmartFold, вот черт. Значит я не сделал схему понятнее, просто сам её детальней разобрал. = )
Хотя, в принципе, она не сильно отличается по смыслу от леек, показанных в теме до этого.
u-mix, мысль в том, что я делаю из доступных вещей. Делать по правилам я буду JMC800. = )

Оффлайн u-mix

  • Эксперт
  • *****
  • Сообщений: 2922
Re: Внеочередной Champ-Style Amp
« Ответ #44 : Января 13, 2011, 11:18:57 »
Aspart, а не кто тебе и не противоречит...я давно ...этак годов с 70х делаю на 6н2п-ев 6п6 и 6ц5с ...может и не тру но полёт нормальный

ещё только маленькое замечание. Земляную точку резисторов накала посади на катод выходной лампы...
« Последнее редактирование: Января 13, 2011, 11:22:07 от u-mix »