Автор Тема: Вопрос по разводке печатки лампового каскада.  (Прочитано 2618 раз)

0 Пользователей и 1 Гость просматривают эту тему.

Оффлайн jriy51 Автор темы

  • Частый посетитель
  • **
  • Сообщений: 172
  • GuitarPlayer.Ru fan!
Вопрос по разводке печатки лампового каскада.
В ВЧ и цифре,на двухстороннем стеклотекстолите,одну сторону используют как общая шина.
А как делается в лампе.Так же,или сводят в одну точку и на вторую сторону.
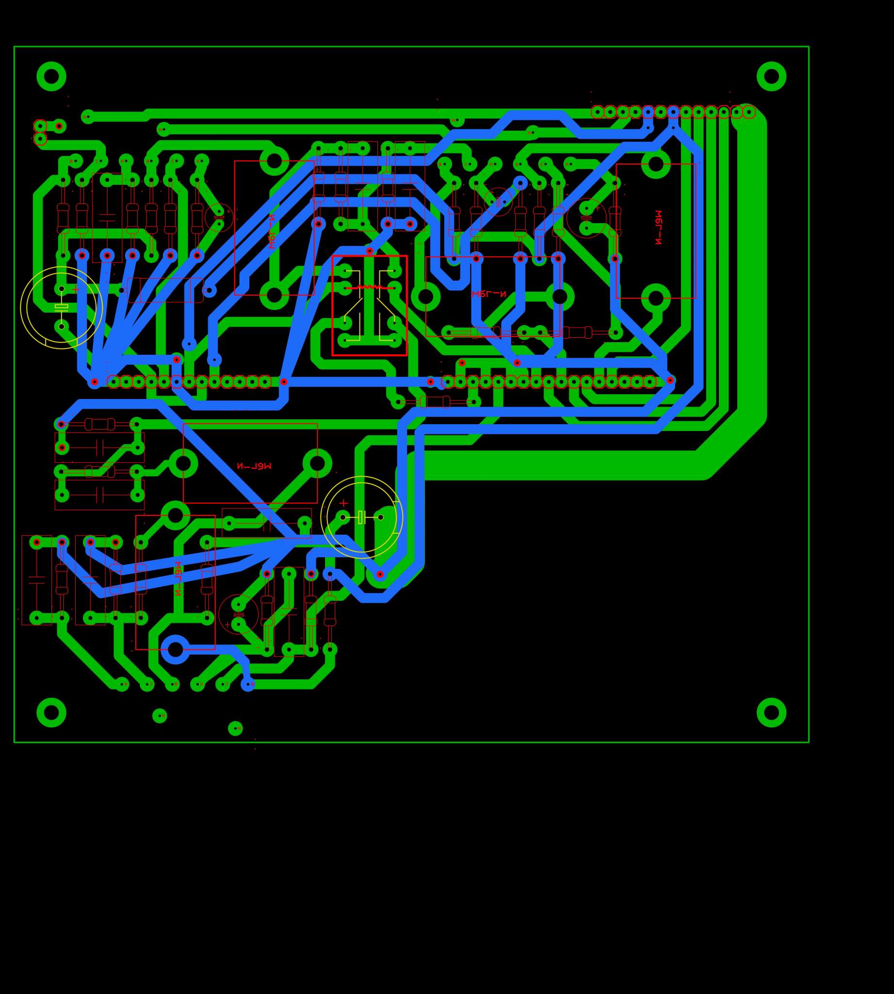
Вот пример(с ошибками),но принцип ясен.

... и добавил:

Примерно так.
Красные площадочки-переход на общую шину.
« Последнее редактирование: Ноября 07, 2015, 17:59:23 от jriy51 »

Оффлайн alkuz

  • Ветеран форума
  • ******
  • Сообщений: 4481
  • Зарегистрированный
    • http://
Вопрос по разводке печатки лампового каскада.
В ВЧ и цифре,на двухстороннем стеклотекстолите,одну сторону используют как общая шина.
А как делается в лампе.Так же,или сводят в одну точку и на вторую сторону.
Вот пример(с ошибками),но принцип ясен.

... и добавил:

Примерно так.
Красные площадочки-переход на общую шину.
Вопроси́тельный знак (?) — знак препинания, ставится обычно в конце предложения для выражения вопроса или сомнения.
Встречается в печатных книгах с XVI века, однако для выражения вопроса он закрепляется значительно позже, лишь в XVIII веке.
Начертание знака происходит от латинских букв q и o (quaestio — поиск ответа). Изначально писали q над o, которые затем трансформировались в современное начертание.
Может сочетаться с восклицательным знаком для обозначения удивления (?!) (по правилам русской пунктуации первым пишется вопросительный знак).



По существу вопроса (если я правильно понял смысл послания) - в сети море фотографий плат фирменных усилителей. Достаточно просто посмотреть в качестве примера
« Последнее редактирование: Ноября 07, 2015, 18:12:09 от alkuz »

Оффлайн jriy51 Автор темы

  • Частый посетитель
  • **
  • Сообщений: 172
  • GuitarPlayer.Ru fan!
Насчет вопросительного просветили,благодарю ;)

А вот использование двухстороннего текстолита,что-то не нашел.
Особенно в ламповом,и с использованием второй стороны в качестве
общего провода.

Оффлайн AZG

  • Живу на форуме
  • *******
  • Сообщений: 95586
  • Санкт-Петербург
    • AZG CUSTOM
Лучше не переусердствовать, т.к. повышается монтажная емкость. Я заливки делаю, но не шибко большие и там, где нет влияния на емкость.

Оффлайн jriy51 Автор темы

  • Частый посетитель
  • **
  • Сообщений: 172
  • GuitarPlayer.Ru fan!
Лучше не переусердствовать, т.к. повышается монтажная емкость. Я заливки делаю, но не шибко большие и там, где нет влияния на емкость.
Емкость,понятно.Хотя ИМХО не так уж она и повлияет в НЧ.
Меня больше волнует общий провод,на предмет фона,в том виде,как я хочу применить.

Оффлайн AZG

  • Живу на форуме
  • *******
  • Сообщений: 95586
  • Санкт-Петербург
    • AZG CUSTOM
Причем тут НЧ? У меня был один аппарат, где я переборщил - верха реально слизало. Зато опыт. Не надо думать, что емкость только на высокочастотных аппаратах влияет.

Оффлайн jriy51 Автор темы

  • Частый посетитель
  • **
  • Сообщений: 172
  • GuitarPlayer.Ru fan!
Собственно попросили сваять приам https://guitarplayer.ru/index.php?topic=147448.150
Вот и мудрю :)

Оффлайн AZG

  • Живу на форуме
  • *******
  • Сообщений: 95586
  • Санкт-Петербург
    • AZG CUSTOM
jriy51, Марк4?

Оффлайн jriy51 Автор темы

  • Частый посетитель
  • **
  • Сообщений: 172
  • GuitarPlayer.Ru fan!
Да.Вот еще управа.Но тут вопросов нет.

Оффлайн AZG

  • Живу на форуме
  • *******
  • Сообщений: 95586
  • Санкт-Петербург
    • AZG CUSTOM
Кольцевой экран надо разомкнуть, иначе привет земляной петле.

Оффлайн Ден2

  • Ветеран форума
  • ******
  • Сообщений: 4278
Тут недавно обсуждали двухсторонний текстолит с одной стороной в качестве экрана. В итоге меня доказательно убедили, что паразитная емкость незначительна, а экранирующие свойства высоки. Этой точки зрения и придерживаюсь с тех пор. Но монтирую навесом)))

Оффлайн Rolly

  • Живу на форуме
  • *******
  • Сообщений: 9055
  • Мнение - не повод получить пулю сразу.
Незначительно - это сколько? Ламповая техника у нас высокоимпедансная, а потому эта "незначительная" в нашем случае может повлиять. Я вот помню, KMG с цифрами доказывал, что не стоит так использовать двухсторонний текстолит. Только сами цифры не помню. :pozor:

Оффлайн AZG

  • Живу на форуме
  • *******
  • Сообщений: 95586
  • Санкт-Петербург
    • AZG CUSTOM
Ден2, Кто доказывал то?  ??? У меня до сих пор сохранилась сестра той мегапечатки. Перепроверено все вдоль и поперек - причина сугубо в монтажной емкости.

Оффлайн Виктор Андреев

  • Эксперт
  • *****
  • Сообщений: 1154
  • GuitarPlayer.Ru fan!
большие земли актуальны на больших (мгц) частотах и низких (50-75) ом сопротивлениях
а у нас гитарники входное 500-1мом, там большие емкости земель рядом с такими каскадами завалят уже на средних частотах

я про то, что вообще двустороннее не нужно (ради земли сплошной) и большие полигоны - тоже (там наводка помех как раз и нарисуется)
тащить все на земляные звезды надо (те, пятак, куда впаен провод от звезды на банках пит, от пятака каждая своя дорога до детали, идущей на землю)

Оффлайн jriy51 Автор темы

  • Частый посетитель
  • **
  • Сообщений: 172
  • GuitarPlayer.Ru fan!
большие земли актуальны на больших (мгц) частотах и низких (50-75) ом сопротивлениях
а у нас гитарники входное 500-1мом, там большие емкости земель рядом с такими каскадами завалят уже на средних частотах

я про то, что вообще двустороннее не нужно (ради земли сплошной) и большие полигоны - тоже (там наводка помех как раз и нарисуется)
тащить все на земляные звезды надо (те, пятак, куда впаен провод от звезды на банках пит, от пятака каждая своя дорога до детали, идущей на землю)


Т.е. где то так?!  :)