Автор Тема: Вопрос по разводке печатки лампового каскада.  (Прочитано 2620 раз)

0 Пользователей и 1 Гость просматривают эту тему.

Оффлайн AZG

  • Живу на форуме
  • *******
  • Сообщений: 95601
  • Санкт-Петербург
    • AZG CUSTOM
Виктор Андреев, Тоже не самый оптимальный вариант. Насмотрелся таких печаток в некоторых аппаратах - фонят иногда даже поболее. Предпочитаю варианты ШИНЫ на основе большого полигона. 

Оффлайн jriy51 Автор темы

  • Частый посетитель
  • **
  • Сообщений: 172
  • GuitarPlayer.Ru fan!
Виктор Андреев, Тоже не самый оптимальный вариант. Насмотрелся таких печаток в некоторых аппаратах - фонят иногда даже поболее. Предпочитаю варианты ШИНЫ на основе большого полигона. 

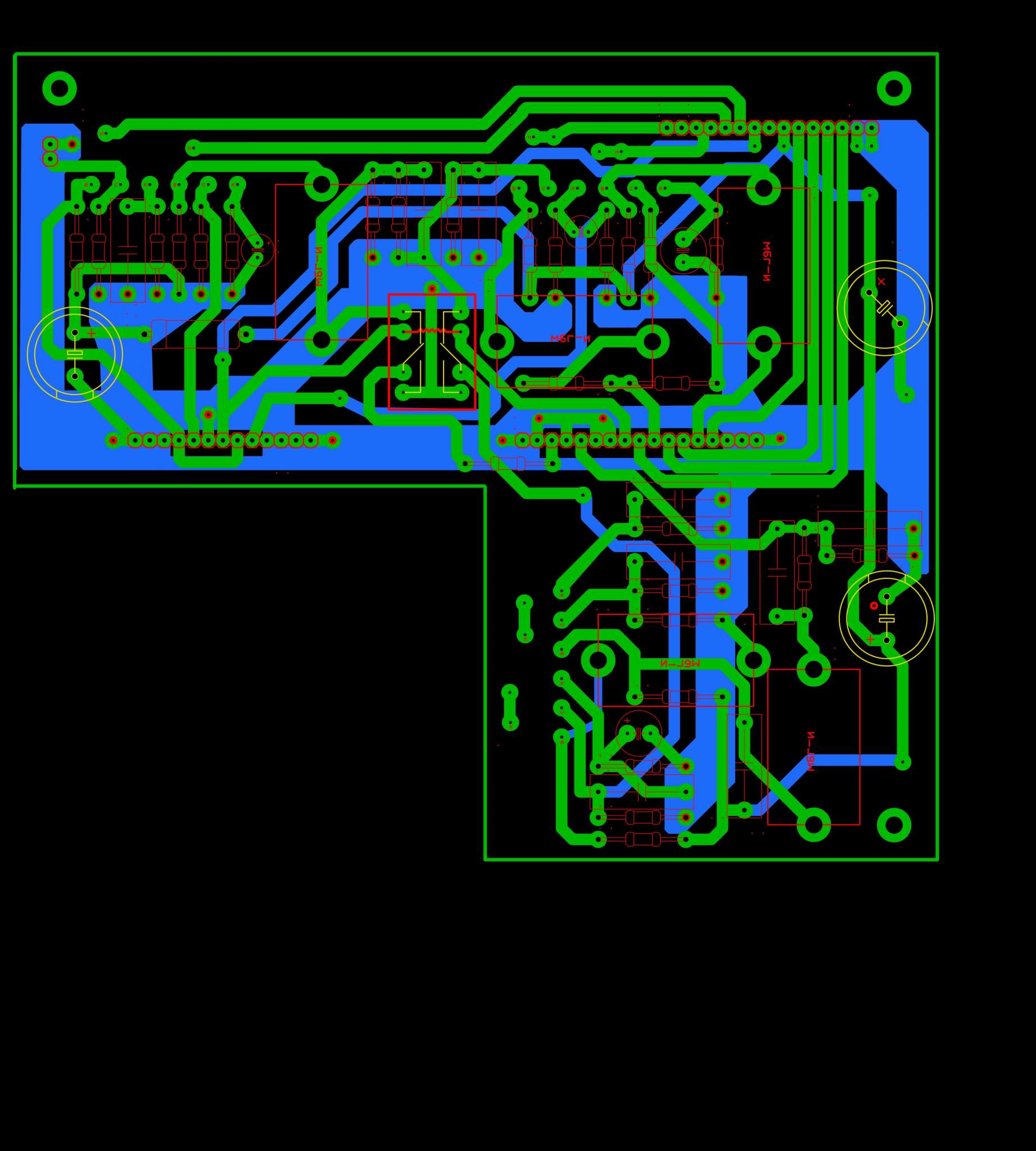
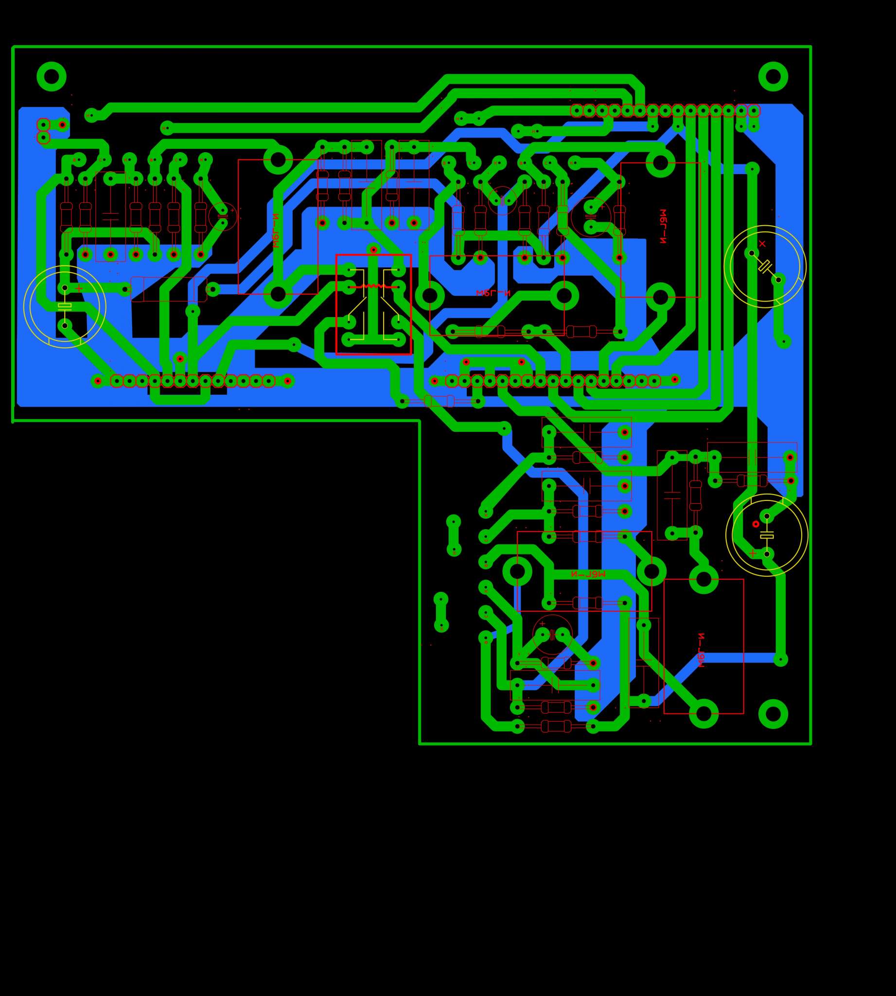
Примерно такой полигон(чистый канал)

Оффлайн AZG

  • Живу на форуме
  • *******
  • Сообщений: 95601
  • Санкт-Петербург
    • AZG CUSTOM
Неплохо, но так наглухо заливать нижнюю сторону не стоит.

Оффлайн jriy51 Автор темы

  • Частый посетитель
  • **
  • Сообщений: 172
  • GuitarPlayer.Ru fan!
Благодарю.Принцип ясен.А то все цифра-цифра ;)

Оффлайн Виктор Андреев

  • Эксперт
  • *****
  • Сообщений: 1154
  • GuitarPlayer.Ru fan!
у цифры сигналы с очень крутыми фронтами, вызывают наводки на землю, и если земля будет с большим (условно) сопротивлением, то сама земля станет источником сигнала на логические микрухи - пошли сбои и может вообще не работать
в комп мамах, например, внутри платы один сплошной слой - земля, другой - питание, сигнальные дороги сверху и снизу

земля оптимально в аналоговых звуковых схемах так: первый каскад - все его земли в одну точку (на его кондер фильтра питания), звездой, второй каскад - так же, соединяются такие звезды толстым проводом
и следить, что бы не было земляной петли (земля бп - земля самой схемы-вход-и опять на бп через какие коммутаторы и тп)
те, земля кругом ходить не должна (астрономы ужаснутся от этого), бывало кусали землю в экранах, что бы разорвать круг этот,  в г3-56 (на заводе так развели криво) с платы на выходное гнездо 5см проводок земляной заваливал параметры генератора по шумам и гармоникам люто (кусаем проводок - все сразу в норму)





Оффлайн jriy51 Автор темы

  • Частый посетитель
  • **
  • Сообщений: 172
  • GuitarPlayer.Ru fan!
Вот такой финишный вариант.

Оффлайн AZG

  • Живу на форуме
  • *******
  • Сообщений: 95601
  • Санкт-Петербург
    • AZG CUSTOM
Кое-где зазоры маленькие...

Оффлайн Rasha

  • Частый посетитель
  • **
  • Сообщений: 194
  • Жить по Совести
Вот такой финишный вариант.

Зазор по анодному маленький. Если пользовать дорожки такой ширины, то разъёмы с шагом 2,54 малопригодны, либо расставлять с промежутками в шаг.
По применению земляной шины полигоном - уменьшить ширину дорожек.
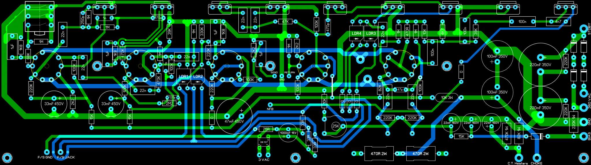
Для грамотного построения и топологии, советую посмотреть разведение ENGL Fireball 625 или 530 (это если хочется с полигонами).
В реалии самодостаточным вариантом будет Солданообразная разводка (HOT ROD, Avenger, Lucky 13 и пр. Soldano) - она минималистична, надёжна  :)

2065962-0
« Последнее редактирование: Ноября 11, 2015, 03:28:21 от Rasha »

Оффлайн jriy51 Автор темы

  • Частый посетитель
  • **
  • Сообщений: 172
  • GuitarPlayer.Ru fan!
По даташиту :Материал контактов:.................. фосф. бронза (латунь), золото поверх никеля
Материал изолятора:.....................полимер, усил. стекловол. ± 30% (UL-94V-0)
Номинальный ток:... 1 А (3 А)
Сопротивление контактов: ............................................................... не более 0.01 Ом
Сопротивление изоляции: ..........................не менее 500 МОм, 500 В пост. тока
Напряжение пробоя: .....................................1500 В перем. тока в течение 1 мин.
Диапазон рабочих температур
гнезда на кабель:...........................................................................................-25...+105°С
гнезда на плату: .............................................................................................-55...+140°С

У меня максимум 300в.
Вообщем все понятно,чуток поправим и в дело.
Всех благодарю
« Последнее редактирование: Ноября 11, 2015, 05:42:55 от jriy51 »

Оффлайн Виктор Андреев

  • Эксперт
  • *****
  • Сообщений: 1154
  • GuitarPlayer.Ru fan!
а в принципе накал таскать по плате и не обязательно, навесными свитыми проводами кинуть - там у платы резко все проще станет,  да и надежней в плане наводок

Оффлайн AZG

  • Живу на форуме
  • *******
  • Сообщений: 95601
  • Санкт-Петербург
    • AZG CUSTOM
Rasha, В твоем примере экономия на земляной шине непонятна. Никто не заставляет полигоны заливать, но общая "масса" желательно побольше.

Оффлайн Rasha

  • Частый посетитель
  • **
  • Сообщений: 194
  • Жить по Совести
Rasha, В твоем примере экономия на земляной шине непонятна. Никто не заставляет полигоны заливать, но общая "масса" желательно побольше.

Обхаил самого Soldano, плата не моя (ну не до конца моя) ;D

Оффлайн AZG

  • Живу на форуме
  • *******
  • Сообщений: 95601
  • Санкт-Петербург
    • AZG CUSTOM
Обхаил самого Soldano, плата не моя (ну не до конца моя) ;D

У Солдано реально жирнее :) Поверь, если место есть, лучше замлю потолще делать, не пожалеешь. тем более с учетом минусов электролитов по этой шине. В районе высокочувствительных каскадов все же заливки я бы сделал.

Оффлайн Rasha

  • Частый посетитель
  • **
  • Сообщений: 194
  • Жить по Совести
У Солдано реально жирнее :) Поверь, если место есть, лучше замлю потолще делать, не пожалеешь. тем более с учетом минусов электролитов по этой шине. В районе высокочувствительных каскадов все же заливки я бы сделал.

Не поверю, не видел от вас не одной копии платы, сделанной (снятой) для народа.

Оффлайн AZG

  • Живу на форуме
  • *******
  • Сообщений: 95601
  • Санкт-Петербург
    • AZG CUSTOM
Не поверю, не видел от вас не одной копии платы, сделанной (снятой) для народа.

Плохо смотрели... Вот например: https://guitarplayer.ru/index.php?topic=156494.msg7160853#msg7160853

А так, смысла не вижу особого, каждый делает под свой конструктив, комплектацию и потребности. Я вот чужими печатками не кормлюсь вообще, давно усвоил, что самому сделать существенно проще и лучше.