Автор Тема: Вопрос по TL074CN  (Прочитано 5374 раз)

0 Пользователей и 1 Гость просматривают эту тему.

Оффлайн NektoS

  • Эксперт
  • *****
  • Сообщений: 1619
Re: Вопрос по TL074CN
« Ответ #30 : Февраля 05, 2012, 21:48:35 »
el-doctor, Me 410B-2/U4 проходивший испытания в НИИ ВВС? Вот откуда звезда :)

... и добавил:

gigabyte, а у меня есть) применение цифровых инверторов с аналоговым сигналом на эту темку есть чтиво?

ЗЫ: о том, что примочки такие есть - знаю
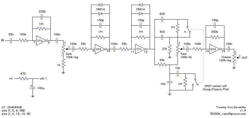
Случайно, не это http://www.runoffgroove.com/22-7.html

...
И ещё567345-0
« Последнее редактирование: Февраля 05, 2012, 22:25:21 от NektoS »