Автор Тема: Я тоже такой хочу! (mod S XX)  (Прочитано 7565 раз)

0 Пользователей и 1 Гость просматривают эту тему.

Оффлайн siduk Автор темы

  • Новичок
  • *
  • Сообщений: 90
Я тоже такой хочу! (mod S XX)
« : Октября 26, 2013, 21:45:53 »
Здравствуйте Уважаемые Форумчане!

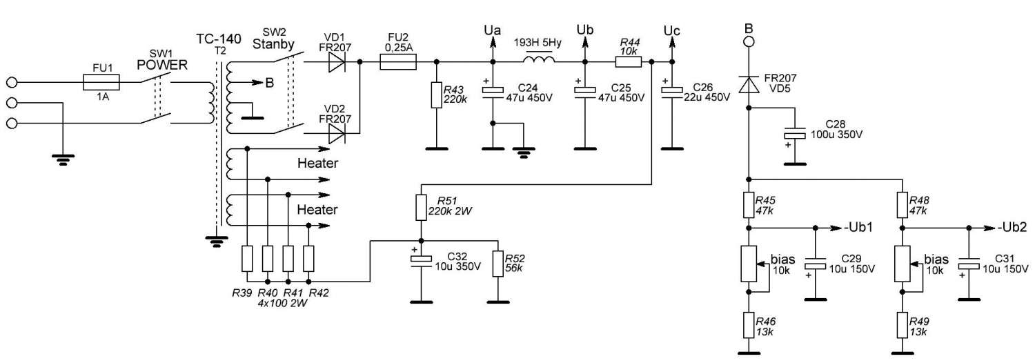
Я вот решил, что настало время и мне собрать ламповую голову. Очень понравился звук разработанного Тимон’ом mod S XX в редакции MARcus’a (за что им большое спасибо!). Его и буду собирать! Только без петли.

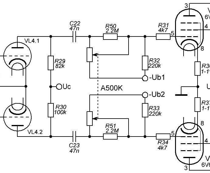
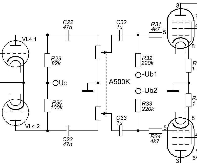
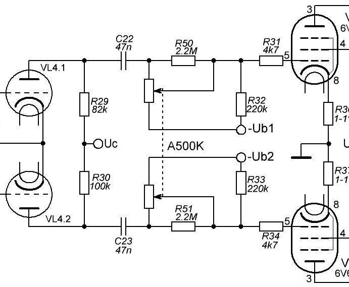
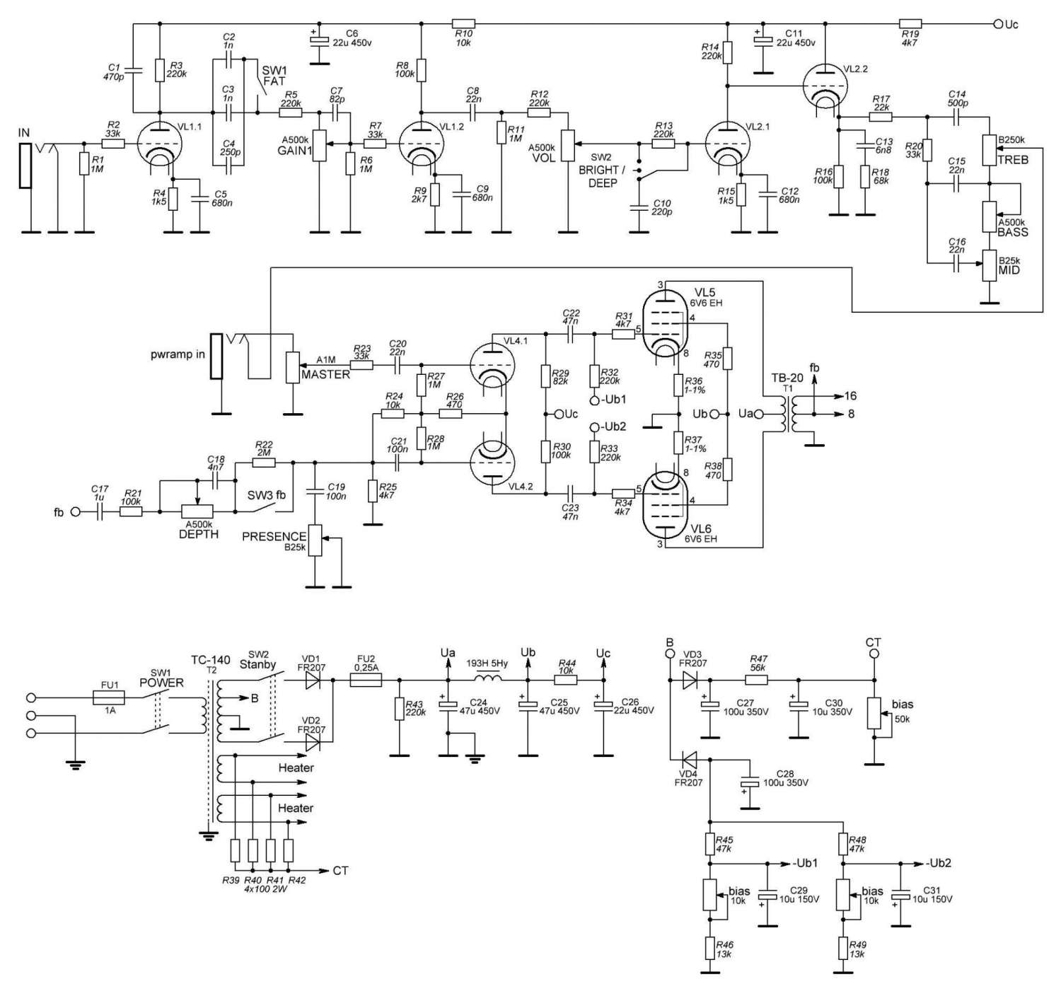
По схеме. Немного изменил схему смещения (спасибо ficus1987 за отрисованные в splan’e схемы) и убрал петлю.
По комплектации. Трансформаторы от Ерасова ТВ-20 и ТС-140(уже есть), дроссель скорее всего hammond 193h, лампы ECC83 и 6V6 EH (также в наличии), электролиты F+T, пленочные кондеры скорее всего Sozo, если жаба не задушит (м.б. Roederstein), резисторы металлопленка (dale) и карбонкомпозит Xicon, ну и мелочевка, которую смогу найти в местной радиолавке.
Небольшой опыт сборки примочек и ремонта девайсов есть, поэтому советы и рекомендации приветствуются!
По мере продвижения буду выкладывать свои наработки.

Оффлайн Weiss

  • Эксперт
  • *****
  • Сообщений: 1256
  • ну... как-то так
Re: Я тоже такой хочу! (mod S XX)
« Ответ #1 : Октября 26, 2013, 22:04:45 »
siduk, ТС-140 годный транс, а вот ТВ-20 жестковато звучит. Потом можно поменять на что-то более путное.

Оффлайн akl

  • Живу на форуме
  • *******
  • Сообщений: 8114
  • не шарю ваще
Re: Я тоже такой хочу! (mod S XX)
« Ответ #2 : Октября 27, 2013, 09:42:52 »
siduk, для петли всё же дырки в шасси сделай на будущее ;)
а нафига регулируемое напряжение для поднятия накала? :hmmm:

Weiss, про ТВ-20 поподробнее :hmmm: :hmmm: :hmmm:

Оффлайн siduk Автор темы

  • Новичок
  • *
  • Сообщений: 90
Re: Я тоже такой хочу! (mod S XX)
« Ответ #3 : Октября 27, 2013, 10:45:56 »
akl, предусмотрю место на задней панели чтобы поместилась одна из тубтауновских петель.
По поводу поднятия накала я так и не нашел какое конкретно значение должно быть, нашел рекомендации 20 - 90В.
Рекомендации Тимона 60-65В, у MARcusa 72В. В общем поверчу, послушаю как меньше фонит.

Оффлайн ficus1987

  • Эксперт
  • *****
  • Сообщений: 2050
  • Process engineer...
Re: Я тоже такой хочу! (mod S XX)
« Ответ #4 : Октября 27, 2013, 12:05:34 »
А зачем такой огромный питальник то брать для 20 Вт усилителя? ???

Оффлайн AZG

  • Живу на форуме
  • *******
  • Сообщений: 95557
  • Санкт-Петербург
    • AZG CUSTOM
Re: Я тоже такой хочу! (mod S XX)
« Ответ #5 : Октября 27, 2013, 12:32:28 »
С 6V6 все нормально у ТВ-20. Не страдайте. Тут главная загвоздка в том, что для маршаллоида нужен все же соответствующий выходник. А ТВ-20 в фендеровском стиле.

Оффлайн akl

  • Живу на форуме
  • *******
  • Сообщений: 8114
  • не шарю ваще
Re: Я тоже такой хочу! (mod S XX)
« Ответ #6 : Октября 27, 2013, 13:14:44 »

По поводу поднятия накала я так и не нашел какое конкретно значение должно быть, нашел рекомендации 20 - 90В.

с точки зрения борьбв с фоном достаточно 20 вольт, так что в целом тут напряжение лучше выбирать исходя из напряжения на катоде повторителя, чтобы катод-нагреватель было как можно меньше (в идеале меньше 100 вольт) с одной стороны, и с другой, чтоб в остальных каскадах не было больше 100 вольт аналогично. то есть для данной схемы примерно 70 вольт будет в самый раз, никакие точные настройки  с кучами лишних деталей не нужны. можно вообще тупо делитель с кондером прям от анодки нагородить и всё. в оконечнике кстати вообще нет смысла поднимать

Оффлайн vasilius

  • Эксперт
  • *****
  • Сообщений: 2193
  • www.st-rock.com
    • st.Rock
Re: Я тоже такой хочу! (mod S XX)
« Ответ #7 : Октября 27, 2013, 13:31:10 »
...
По поводу поднятия накала я так и не нашел какое конкретно значение должно быть, нашел рекомендации 20 - 90В.
Рекомендации Тимона 60-65В, у MARcusa 72В. В общем поверчу, послушаю как меньше фонит.

как правило это зависит от силового транса и монтажа конкретного усилителя :
- если есть отвод на смещение, то с него делают и на биас и на смещение накала - обычно это отвод 50-60В переменки (65-80В постоянки )  - до 100 В любое подходит
- если нету отвода - берут делителем с анодного - как правило какой номинал под руками есть -) в пределах от 30-100В - обычно 50-80В....

Оффлайн siduk Автор темы

  • Новичок
  • *
  • Сообщений: 90
Re: Я тоже такой хочу! (mod S XX)
« Ответ #8 : Октября 29, 2013, 13:33:04 »
Почитал, подумал, переделал смещение накала.
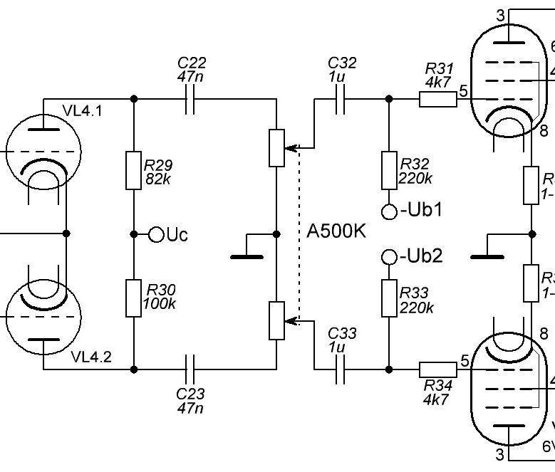
Остался вопрос по поводу борьбы с фоном накала ламп оконечника, если нет смысла поднимать относительно земли, что тогда? Искусственную среднюю точку на землю? Или не заморачиваться и просто запитать накал без каких либо отводов и поднятий?
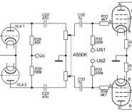
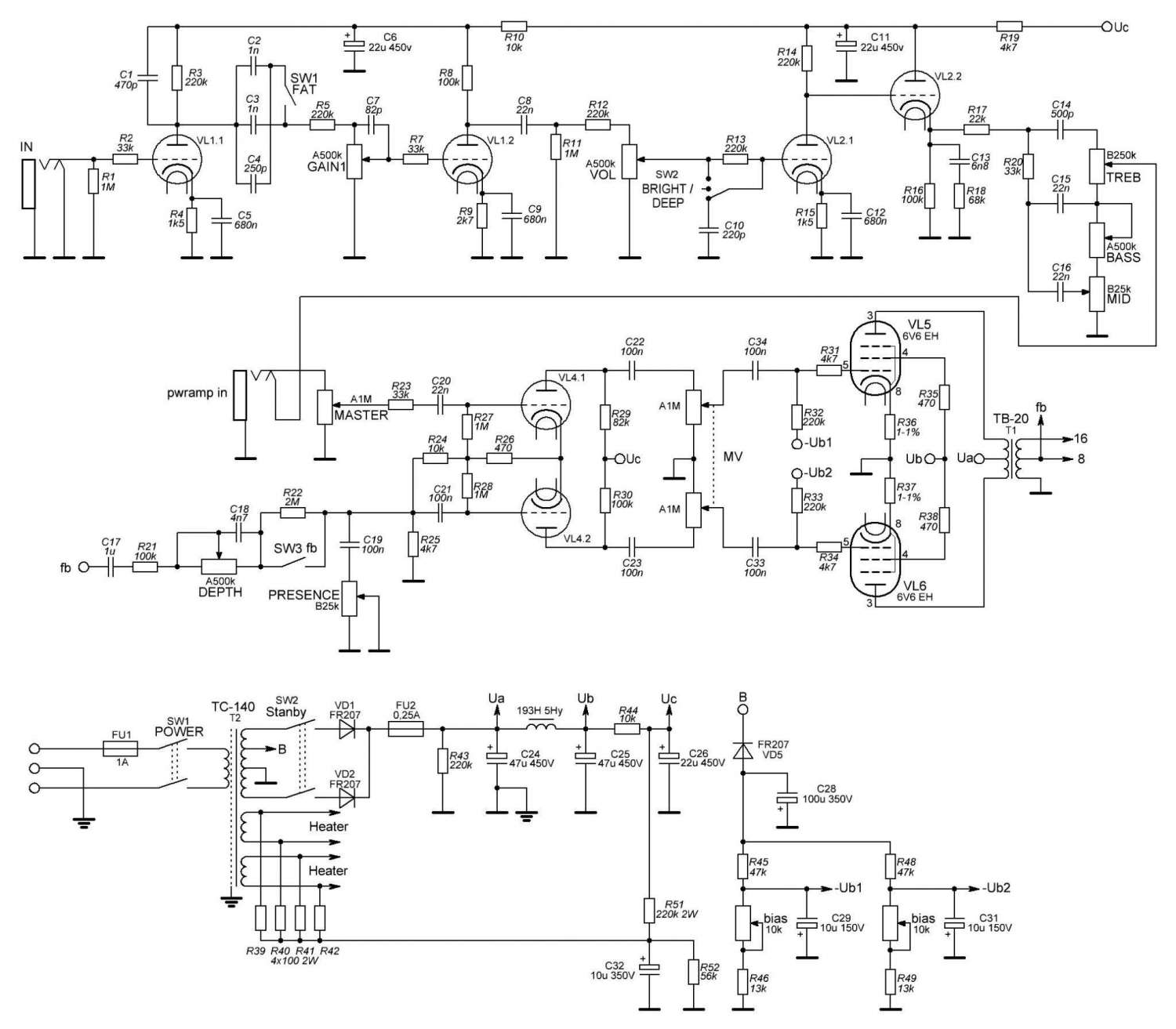
Два варианта как сделать PPIMV. Какой посоветуете?

Оффлайн Papa Bear

  • Эксперт
  • *****
  • Сообщений: 2145
Re: Я тоже такой хочу! (mod S XX)
« Ответ #9 : Октября 29, 2013, 14:12:43 »
Вот в этой теме на ГТлабе обсуждали как лучше сделать мастер-громкость после фазика:
http://forum.gtlab.net/cgi-bin/yabb2/YaBB.pl?num=1262963794

Этот оконечник Тимоновский я собирал как раз с вариантом PPIMV из ссылки выше. Кстати, выходной транс Ерасовский ТВ-20 в моем усилке.

Оффлайн akl

  • Живу на форуме
  • *******
  • Сообщений: 8114
  • не шарю ваще
Re: Я тоже такой хочу! (mod S XX)
« Ответ #10 : Октября 29, 2013, 17:05:09 »
Почитал, подумал, переделал смещение накала.
я б ваще прям с использованием R43 пришпандорил, чтоб выполняло сразу две полезные функции :crazy:

Оффлайн vasilius

  • Эксперт
  • *****
  • Сообщений: 2193
  • www.st-rock.com
    • st.Rock
Re: Я тоже такой хочу! (mod S XX)
« Ответ #11 : Октября 29, 2013, 17:11:03 »
siduk, нет проблем, что б питать выходные лампы накалом со смещением...
смещение накала можно взять с той же точки В, откуда будет браться смещение на оконечник...

Оффлайн siduk Автор темы

  • Новичок
  • *
  • Сообщений: 90
Re: Я тоже такой хочу! (mod S XX)
« Ответ #12 : Января 23, 2014, 19:54:01 »
Детальки едут, а я пока рисую. Дизайн + разводка (бета один)

Оффлайн R_M

  • Новичок
  • *
  • Сообщений: 46
  • GuitarPlayer
Re: Я тоже такой хочу! (mod S XX)
« Ответ #13 : Января 23, 2014, 20:45:26 »
siduk, хороший, основательный подход к делу. Успехов в реализации.

MARcus ещё делал цепь C13-R18 переключаемую (с катода) 4n7-100k и 6n8-68k и отключаемую вовсе.
В итоге получается три варианта на тумблере со средним положением: отсутствие компрессии и две степени: одна слабей, другая - сильней. Оба варианта хороши.

R17 22k - экспериментальный элемент, его наличие так и не обосновано, равно как и его отсутствие. Без него очень даже интересный звук, только R20 просится всё-таки 47k в этом случае.

С7 - 100р вместо 82р, но это не суть.

SW2 в режиме "Bright" более подходит к "чистому" каналу, которого тут нет, так что вместо 3х позиционного свича можно смело ставить 2х позиционный.

Потенциометр "Depth" всё-таки можно А1М использовать - более широкий диапазон регулировки.

Резистор R23 здесь не нужен, поскольку нет Тимон'овского мьюта входа мощника.

И насколько нужен PPIMV?... Перегружать фазик? "Домашняя" громкость рулится и потом "Master"...

Оффлайн akl

  • Живу на форуме
  • *******
  • Сообщений: 8114
  • не шарю ваще
Re: Я тоже такой хочу! (mod S XX)
« Ответ #14 : Января 24, 2014, 05:37:28 »
для большей домашнести, я бы сделал второй вход после первого каскада (прямо в пот гейна) и С7 на 3хпозиционном тумблере с еще каким-нибудь вариантом брайта, 470р например :hmmm:

... и добавил:

хотя, там есть второй гейн, так что может это и излишне :hmmm:
« Последнее редактирование: Января 24, 2014, 05:40:43 от akl »