Землячёк, че ты такой дотошый?

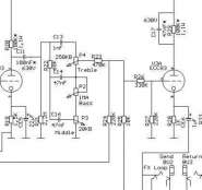
На гнезде три контакта, земля, сигнал-замкнутый, сигнал-не замунктый.
Земля понятно, ну блин, запутаться в ДВУХ контактах...?

Даже если нарисовано не совсем верно, что заметил только один человек, не думаю что тут пипец как все сложно... И можно на неделю засесть с паялом и искать причину тишины... если аппарат был рабочим до переделок.
К тому же я обьяснил словами, а автор подтвердил, что все понял.
З.Ы. лично я бы понял без лишних коментариев, что тут к чему. Собрал бы и оно работало бы.
