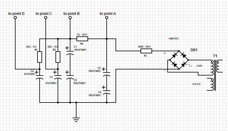
В общем мой знакомый попросил меня поменять трансформатор ему в комбике. Комбик самопальный, но нормальный. Единственный минус исходного трансформатора - высоковольтная вторичка 200в/0,1А. В комбике стоит преамп на двух 6н1п, фазик на 12AX7, и оконечник на 2х EL84 от электрохармоникса. Все бы не сложно, но он притащил трансформатор у которого вторичка - 330В/0,15А Т.е. после выпрямления мостом у нас получилось 460в анодки.. что для двух елок как-то дофига (на преамп - погасить анодными резисторами - не проблема, там побор тока мелкий). был сделан полностью новый БП -

ПоинтА - на центральный вывод первички выходного трансформатора, а оттуда прямиком на аноды ELок, Поинт В - на экранные сетки (через дополнительный резистор в 1,5кОм/5W) Поинт С - на питание фазика (там анодные резисторы по 100к на самом фазоинверторе) и поинт D - на питание преампа - преамп почти классический JCM800, оконечник - почти 1-в-1 с Vox AC15 (обычный пуш-пулл на двух елках с фазоинверотром и автоматическим смещением. В катоды выходных ламп соеденены и опущены на землю через резистор 135ом и конденсатор 220мкф. ).
Работает, сначала очень фонило, потом - после перекладки проводов - стало в пределах нормы. Но - ЕLки светятся синим на анодах (при этом катоды обычно оранжевые, а не розовые как на фото).

По звуку - все отлично играет, не ожидал что 6н1п настолько нормально звучат.
Хозяин насчет свечения синим - сказать не может, бывало ли это раньше или нет.... Может понизить еще как-то напряжение питания? только как - резистор на 100 ом, после моста - 10 ватт, греется очень ощутимо. Если нарастить еще сопротивление - то будет еще больше грется...
... и добавил:Напряжения - между анодом и катодом EL84 - 410в, между экранными сетками и землей - 390.
... и добавил:Или увеличить катодный резистор до 250-300 ом на оконечнике?